新浪财经 债券

高收益债/垃圾债定价原理与实例

新浪财经

关注

来源:CITICS债券研究

文丨明明债券研究团队

报告要点

经过去年惨烈的信用风险,市场目前有了众多的“高收益债”。一些机构也在积极筹备自己的高收益债产品。如果没有一个相对基本面的锚,那么很难下重注去博此收益。我们抛砖引玉来回答,高收益债该如何定价/打折。

高收益债的定价逻辑:以回收率而非利差为定价依据。高收益债定价的步骤是拆分资产科目→设定分科目资产打折比率→加总成企业资产变现总价值→按顺序偿还债务得出变现率/回收率。宜当承认,基于过去的案例、与公司的行业特征、财务经营特征,来给变现率假设(乐观、中性、悲观)设定各项资产的打折比率,相当主观,不同经历的人对待折现率的看法也会大相径庭。

分科目估值清算资产价值:关联交易、财务瑕疵、新兴行业属性都会降低打折比率。我们详细地介绍了不同资产科目打折情景的判断理由,与相应的折算比例,综合来看,关联交易、财务瑕疵、新兴行业属性都会降低打折比例:(1)关联交易:关联交易的影响遍布各个科目,不论是常规的应收账款,还是其他应收款、长期股权投资,一旦涉及关联交易,不免存在利益输送、资金占用、乃至体外循环的风险,变现率必然会大打折扣;(2)财务瑕疵:大存大贷,会计政策激进,审计出具非标意见等,财务信息质量不高,大部分情况下意味着资产虚高;(3)新兴行业属性:行业产品迭代越快,意味着存货的可变现价值折损越快,固定资产(产线)的实际价值越容易低于账面价值。

从打折资产到清偿顺序:信用债偿还顺序最为靠后,表外负债同样有求偿权利。破产清算下清算价值的分配顺序为:破产费用、共益债务、劳动债权、所欠税款、普通破产债权。因此需要对清偿顺序进行区分,分别估算优先债权和劣后债权的数额。在假设清算中,将企业全部债券(包括经营性负债、金融性负债、或有负债)均视为到期并均可以参与资产价值的分配。但是值得关注的是间接融资一般都有质押、部分经营性负债清偿顺序可能会有所提前,还有表外负债也有追索权,尤其是地产行业的表外负债规模很大,但是严格匡算难度较大,更多的还需要实地调研结合账面来毛估。

定价案例:以康美药业为例,估值误差偏大,但高于目前成交价格。我们测算康美的清算率为73.91元,但是根据最新披露的年报修正尤其是货币资金修正,我们对于货币资金的打折明显高估,依据调整后的数据会调整到46.48元,有所下降,但是相比于康美近日15元的报价来看,还是有一定的基本面机会。同时我们也计算了康得新、富贵鸟等案例。

风险提示:框架的瑕疵仍然是比率设定的过于主观,千人千面并不为过,实地调研仍然十分重要;即使在打折比率比较低的时候,若发行人接近明显的财务造假,以此为计算基础仍然会使得误差很大;而且模型并未考虑到法律及执行问题、债委会中大债权人与中小债权人利益矛盾等外生问题。

正文

经过去年惨烈的信用风险,市场目前有了众多的“高收益债”。一些券商、基金乃至海外机构也在积极筹备自己的高收益债策略乃至产品。

高收益债与垃圾债没有严格的界限与定义。有的人会把收益率10%左右的当成高收益债,有的人会把7%左右的当作高收益债,有的人会把打折到70块钱的当作高收益债,还有一些人会“卖你之前叫做高收益,卖给你之后叫做垃圾债”来这样区分高收益与垃圾债。本文对于高收益债的认定是:债券进入到了打折阶段而非收益率定价。

一支债券在违约后,卖方一般不会特别关心价格,因为往往是风控要求的强平,但是买方确确实实要考虑性价比。比如去年市场会认为70块钱的康美明显是一个价值洼地,而近日随着康美事件的进一步发酵,银行间一度出现过15块钱的买盘,如果没有一个相对基本面的锚,那么很难下重注去博要么零要么翻倍的生意,所以,关于高收益债的定价便是一个非常迫切需要解决的问题。我们在此抛砖引玉来回答:高收益债如何定价/打折?

高收益债应以回收率为基础定价

2018年违约债规模明显增加,高收益债市场规模有所扩大

2018年我国信用债违约事件再创历史新高,全年共计125只公募信用债违约,涉及金额达1209.61亿元。在严峻的市场环境下,许多信用债开始以低于面值的价格打折成交,例如某只债券违约后,有债券以净价不足40元的价格成交,收盘净价一度跌至7.64元。

只看收益率很难定义现在的市场,我们将价格低于80元的债券被称为高收益债。截至2019年5月8日,我国信用债市场共有23056只不含权信用债处于存续状态,其中估值价格低于80元的有103只,占比达0.45%。在高收益债市场规模有望继续扩大的同时,如何对这类债券合理定价成为新的难题。

不同于普通债券可基于利差定价,高收益债定价应以基于资产负债表的打折回收为依据。普通债券定价可采用在利率曲线的基础上叠加信用利差、行业利差、区域利差等利差的方法,高收益债由于按时足额偿付的不确定性较大,因此以估算收益率确定价格的方法并不适用。

我们不妨从房地产行业的一个定价方法出发。一些股票分析师会从地产公司的货值与NAV出发来算一个房地产公司的市值,虽然这类似银行PB一样,估出来的长期的锚并不适应大起大落的股票市场,但是对于债券市场却成为他山之石。一些债券投资人会通过账面上的楼盘乃至实地踩盘,毛估房地产公司可变现的货值,并与负债进行匡算,判断某家地产公司是否可以通过变卖存货与土地来偿债。我们看到万达与泰禾解决自己债务问题的方法,也很接近于“逐步清算”的过程,所以我们认为可参考这种方法对高收益债进行定价:

基于公司的资产负债表,来计算公司可变现资产的价值能够覆盖债务的比例,计算出的回收率便是债券价格。

高收益债的定价逻辑:以回收率而非利差为定价依据

采用这种基于回收率的高收益债定价方法时,我们选择以最为审慎的态度,基于企业濒临违约或者已发生违约、主要通过资产变现偿还债务的假设,从资产打折变现和负债具有刚性两个维度进行探究。

高收益债定价的核心步骤是估算出资产的清算价值,根据资产负债表资产端的科目顺序分别估计其清算价值,加总得到企业的资产变现价值。基于过去的案例、与公司的行业特征、财务经营特征,来给变现率假设(乐观、中性、悲观)设定各项资产的变相价值。宜当承认这种方法目前来看相当主观,不同经历的人对待折现率的看法大相径庭,但是在目前债券市场缺乏违约回收数据的情况下,谈任何过度的量化都乃无源之水。

分科目估值清算资产价值

讨论了定价思路,我们便进一步讨论,该基于何等理由与情景,将细项资产校准成为乐观、中性、悲观三种情况,再进行折现率的对应呢?

我们详细的介绍了不同资产科目打折情景的判断理由,与相应的折算比例,综合来看,关联交易、财务瑕疵、新兴行业属性都会降低打折比例:(1)关联交易:关联交易的影响遍布各个科目,不论是常规的应收账款,还是其他应收款、长期股权投资,一旦涉及关联交易,不免存在利益输送、资金占用、乃至体外循环的风险,变现率必然会大打折扣;(2)财务瑕疵:大存大贷,会计政策激进,审计出具非标意见等,财务信息质量不高,大部分情况下意味着资产虚高;(3)新兴行业属性:行业产品迭代越快,意味着存货的可变现价值折损越快,固定资产(产线)的实际越容易低于账面价值。

货币资金:理论上变现能力最强的资产

过去我们认为,货币资金是企业最靠得住的资产。由于货币资金不存在减值准备、历史成本计价等问题,而且我们会认为银行会给审计出具一个真实可靠的存款证明,因此理论上不受限货币资金都可以视为可靠的偿债来源。然而,近年康得新、康美药业等案例说明货币资金账面余额也存在失真的可能性,因此在衡量企业货币资金的变现能力时需要重点关注其是否真实。

确定货币资金的变现能力首先应关注其真实性。常见的货币资金造假手法有:(1)由于时点数的漏洞,在会计师对企业进行定期审计前夕,企业通过短期借款等操纵时点的货币资金;(2)对于子公司较多的集团性公司,由于会计师对不同子公司进行审计有时间差,因此企业可以通过一笔款项在子公司之间不断转移操纵报表;(3)有些企业与银行签订有“抽屉协议”,即虽然账面上反应为公司货币资金,但实际中银行已获准使用这笔资金进行了关联方贷款业务。

货币资金真实性较好时,还应考虑资金受限、母子公司间资金调配不畅等对变现能力的影响。(1)发行人受限货币资金不能作为可靠偿债来源;(2)发行人归母货币资金与合并货币资金差额较大的,尤其涉及子公司为上市公司、发行人为非上市母公司时,由于大部分母子公司之间资金调配并非十分顺畅,因此合并货币资金不能被视为母公司的可靠偿债来源。

如果存在“大存大贷”或者货币资金与利息收入严重不匹配时,那货币资金的真实性就要大打折扣。准确验证货币资金的真实性较为复杂。投资人只能从公司披露的细节出发:(1)公司货币资金充沛但新借入大量有息负债时,需要警惕公司可能存在资金虚构、冻结或被大股东占用的情形;(2)货币资金中大部分应当存放于银行,定期可获得利息收入,若公司利息收入与同期货币资金余额出现明显不匹配的,应关注货币资金真实性可能存在问题。

康得新是一家主要从事预涂膜、光学膜等高分子材料生产的化工企业。2019年1月15日,康得新因公司流动资金紧张,未能按照约定筹措足额兑付资金,18康得新SCP001构成实质性违约。截至目前,康得新共有4只公开发行的债券违约,还有大量借款逾期。

货币资金充裕却同期发行大量债务融资,康得新货币资金清偿能力较低。根据2018年年报,康得新2018年末货币资金余额达153.16亿元,但其中122.10亿元会计师无法确定其真实性。按照康得新近两年披露的财务报表,公司货币资金余额维持在150亿元以上,但同期筹资活动现金流入维持高位,2年内公司多次发行债务融资工具,融资总金额高达60亿元。看似充沛的账面流动性和大规模融资构成鲜明对比,货币资金的真实性大打折扣,因此应给予悲观预期。在2019年2月召开的债券持有人会议上,公司实控人承认存在大股东挪用公司资金的情况。

应收票据及应收账款:行业特征明显,财务造假的高发科目

按照最新修订的一般企业财务报表格式,原“应收票据”、“应收账款”科目合并为“应收票据及应收账款”科目计量。(1)应收票据指企业因销售商品、提供劳务等而收到的商业汇票。商业汇票是一种由出票人签发的,委托付款人在指定日期无条件支付确定金额给收款人或持票人的票据。按承兑人不同分为商业承兑汇票和银行承兑汇票,目前来看没有更新的“金融创新”前,我们认为商业汇票信用程度较高,不进行变现折算,变现率设定为100%;(2)应收账款是公司在经营过程中因销售商品、提供劳务应向购买单位收取的款项,其余额大小、占资产比重具有明显的行业特征。

应收账款方面,大量债券违约企业存在操纵应收账款的情形。具体应当关注:(1)企业经营性现金流与营业收入是否匹配。企业按照签订合同确认大概率无法收回的应收账款、同时虚增收入时,最直接的后果是经营性现金流与营业收入长期不匹配;(2)企业计提坏账准备是否合理。由于应收账款必须计提坏账准备,且日后可以转回,因此企业可以①通过控制计提比例以调整应收账款余额;②通过计提坏账准备,降低本期利润以期下期转回时粉饰报表;(3)企业应收账款是否涉及大量关联交易:①企业操纵应收账款最便捷的合作方就是关联企业;②由大量关联交易构成的应收账款很可能存在关联方占用资金的可能,这部分应收账款如期收回的可能性较低。

我们将应收账款的来源分为三类进行折算:(1)普通工业企业经营性业务产生的应收账款:我们认为其性质相对简单,虽然可能有一定的提前确认、激进营销的成分在,也给予较高的折算比例,从乐观到悲观可以设定70%、80%、60%;(2)附带有金融属性的应收账款:常见于一些贸易类公司、供应链公司,应收账款具有较强的金融属性,坏账率与账龄难以反映真实的金融风险,所以变现率折算设定为60%、50%、40%;(3)关联交易产生的营收账款:往往会伴生虚增收入与资金体外循环,回收质量较差,变现率折算设定为50%、40%、30%。

中国城市建设控股集团有限公司(以下简称中城建)是一家主营从事房地产开发经营、工程施工业务的企业。2016年11月28日,中城建未能按期兑付12中城建MTN1利息,构成实质性违约。

控股股东变更引发机构抛售债券,应收账款较多难以及时变现偿债。按照2015年年报数据,公司应收账款占资产比例达9.75%、其他应收款占比达26.72%。2016年4月,公司控股股东变更为民企引发机构抛售债券,建筑类公司应收账款变现压力较大,资产难以按照账面价值变现清偿债务,公司最终违约。由于其应收账款金额增长过快,信用资质不容乐观,因此也应按照悲观假设变现。

预付账款:变现能力受对手方信用资质影响较大

预付账款是企业按照合同等预先支付给供货单位或劳务提供者的定金或货款,是企业货币资金暂时被其他单位占用的部分,常见的有预付货款、购货定金、预付工程款、备料款等。

公司违约大部分情况下与交易对手关系不大,但是应关注:(1)企业如果长期需要预付大量款项给供应商,一般说明企业的信用资质较差,行业地位不高;(2)某段时期内,企业预付账款突发大幅增长,尤其是采购一些专利技术时,不排除企业通过预付账款将资金流出、而后以营业收入的形式回流以虚增利润的可能性;(3)预付账款的时间期限也需要额外关注,长期挂账的预付款项,尤其是与关联方之间的交易实质上很可能是资金占用。

评估预付账款的变现能力,要关注受供应商信用风险牵连的可能。当供应商面临信用问题时,企业面临预付账款无法回收的风险,因此预付账款的变现率要参考期限、占比、变动等,尤其要关注供应商信用资质。

中钢股份是央企中国中钢集团公司的核心子公司之一,主要从事矿石、钢铁等国内外贸易业务。2015年10月19日,中钢股份公告称将延期支付10中钢债利息,构成实质性违约,成为首只违约央企债。2007年以来,中钢股份不断为中宇钢、邯郸纵横钢铁等民营企业垫款、进行托盘融资,有相当一部分在预付款项科目中,形成规模巨大的应收账款拖欠问题。截至2013年,公司受限资产中有113.5亿元被用于融资担保,这不仅使得公司资产负债率保持在90%以上,还极大地降低了公司资产质量和变现能力。

弘昌燃气主要从事燃气等基础能源行业的开发、建设与经营,信阳市超过70%的天然气由该公司供应。2017年6月20日,公司因资金问题未能如期发放回售资金,构成实质性违约。2013-2015年,公司预付款项分别为17.74亿元、18.15亿元、17.01亿元,占同期流动资产比重为60.34%、70.68%、71.20%,占比较高且不断上升,而且是在2015年公司拖欠国开行、农联社等银行贷款的情况下。结合公司预付款项有5.43亿元流入注册资本仅为10万元的交易对手方,预付款项与对方经营能力不大匹配,因此应给予悲观回收预期。

其他应收款:常被用于掩盖关联交易

 其他应收款是企业财务报表最容易出现问题的科目之一。与应收账款相比,其他应收款主要核算企业与主营业务无关,不愿详细披露的应收款项。除城投公司外,企业其他应收款数量过高均应引起警惕。

常见的其他应收款有大股东或关联方往来款、委托理财/委托贷款等。(1)关联方往来款常见于集团型股东拥有其他子公司,经过资产规模较大或盈利较强的子公司作为发行人进行债权融资后,母公司在实际使用中将资金分给其他子公司。在没有财务子公司的情况下,子公司之间无法直接进行借贷往来,前述资金往来由于没有实际交易背景,往往会被归为其他应收款;(2)委托理财/委托贷款等大多也有关联交易性质,例如企业将资金投向关联公司的非标产品、将闲置资金投资于委托理财或委托贷款以提高公司收益等。

确定其他应收款的变现能力时,需要关注(1)企业是否存在其他应收款长期居高不下的情形,是否实际上构成了大股东对资金的长期占用;(2)短期内其他应收款的大幅变动是否存在公司调节下一期利润以粉饰报表等情形。总之,其他应收款与行业属性关系不大,但财务失真的可能性较高,在考察其偿债能力时应当谨慎。

富贵鸟是一家在2018年4月23日违约的服装公司。自2016年开始,为应对服装行业不景气对公司经营的冲击,富贵鸟通过投资于矿业集团、保健品研发公司等谋求转型。自2016年末至2017年中,富贵鸟货币资金由29.31亿元下降至20.35亿元,其他应收款由10.12亿元上升至15.88亿元,而这一科目在2016年三季度末仅为1552.05万元。截至2018年2月主承销商发布《风险提示公告》时,富贵鸟至少存在 49.09 亿元资产金额很可能无法收回。

存货:产品特性决定变现能力

 一家发行人面临违约,一般来说意味着产品竞争力已大幅下降,存货的可变现净值与账面价值差别较大。所以判断存货的价值,取决于对公司业务竞争力的判断。

对于普通企业,存货的真实性要结合存货余额、毛利率、跌价准备等考虑。(1)存货余额与毛利率同时显著提高时要引起警惕。出现这种情况时,公司有可能通过提高产量拉低产品单位成本,欺诈性提高毛利率、虚增利润,此时账面存货难以变现;(2)公司是否合理计提减值准备。资产负债表日,存货应当按照成本与可变现净值孰低计量,当成本高于可变现净值时,二者差额应计提存货跌价准备。①当一个行业的存货具有贬值特性,但公司计提存货跌价准备相比可比公司明显偏低时,应考虑公司有可能虚增当期利润,②由于已计提的存货跌价准备在符合条件时可以转回,因此当企业大额计提时,应考虑是否存在企业集中计提存货跌价准备以粉饰下期报表或掩盖之前财务问题的可能。

粗略地讲,产品更新迭代越快的企业,存货的打折比率越高。一些服装企业对一年尚未卖出的存货计提一半的存货跌价准备,一些手机行业的存货折价更快,更极端的是电影行业,尚未结算的影视剧作品放在存货科目,如果对其变现需要付出不菲的宣发费用,往往占全部成本的三分之一,这时候存货就要大打折扣。

但是我们一般对地产行业的存货较为乐观。在特定的一些企业中,由于拿地较早的缘故,一些存货的可变现价值甚至明显大于成本价格,也就是折算率超过100%。综上,评估房企和其他企业的存货变现能力时要有所区分。

对于房地产企业而言,存货主要包括开发成本、已完工开发产品、出租开发产品、土地整理等。除了类似普通企业需要关注存货余额变动、账面价值以成本反映的要调整为可变现净值外,评估房地产企业的存货价值还应注意:(1)具体项目公司的楼盘的真实抵押情况,解抵押的法律问题;(2)发行人并表的子公司所占股权比例,与相关明股实债是否存在抵押情况;(3)楼盘一事一议,结合区域房价、建安成本、完工度等综合判断。

衡量存货的偿债价值不仅要关注存货是否易于变现,更应当核实账面价值的真实性、可靠性。康美药业是一家以中药饮片为核心业务的制药企业,2019年4月30日,公司发布《2018年度前期会计差错更正专项说明的审核报告》及定期报告,声称“由于公司采购付款、工程款支付以及确认业务款项时的会计处理存在错误,造成公司应收账款少计6.41亿元,存货少计195.46亿元,在建工程少计6.32亿元,货币资金多计299.44亿元”。根据公司每年100亿左右的营业成本,这相当于一下子增值了2年的生产量。对于财务信息明显存在问题的,变现率应当依照悲观假设,考虑到中药行业的商品特性,变现率甚至可进一步调低。

长期股权投资:关注与公司主营业务的相关性

长期股权投资是一类特殊的股权投资,具体包括(1)企业持有的能够对被投资单位实施控制的权益性投资,即对子公司投资;(2)企业持有的能够与其他合营方一同对被投资单位实施共同控制的权益性投资,即对合营企业投资;(3)企业持有的能够对被投资单位施加重大影响的权益性投资,即对联营企业投资。

由于控制类型不同,长期股权投资的核算方法分为成本法、权益法两种。成本法是指投资按照成本计价的方法,只有被投企业进行现金分红时才确认投资收益;权益法是指投资以初始投资成本计量后,在持有期内根据被投资单位所有者权益的变动,投资企业按应享有被投资企业所有者权益的份额调整其投资账面价值的方法,此时可按照被投企业的期末净利润确认投资收益。一般情况下,只有公司持有子公司的股权需要按照成本法核算,并反映在母公司的财务报表中,但制作合并报表时,需要全部转为权益法核算。

严格来说,对于长期股权的精确定价不取决于公司本身,而取决于被投资公司。但是债券市场发行人信息披露有限,对于相关公司披露的信息较少,所以我们只能考虑到三种情形来进行判断。(1)对于有公开信息披露的子公司,可根据公开信息评估长期股权投资价值;(2)现实中大量长投涉及的子公司并未进行公开信息披露,此时为确定长投价值应当根据子公司所处行业、与企业主营业务相关性、可比上市公司等信息综合评估。(3)进一步,如果长期股权投资是通过关联交易取得,一律以最悲观的假设进行折算。

我们以中民投的长期股权投资为例,其大量的长期股权投资并未形成有效的变现偿债来源。截至 2015 年末、2016 年末、2017 年末和 2018 年 9 月末,发行人母公司的长期股权投资为 636亿、701亿、795亿和830亿元,占母公司总资产比例分别为 82.07%、67.26%、62.89%和62.75%,主要为发行人对子公司、合营企业以及联营企业的权益性投资。长投对象覆盖房地产、保险、投资等多个领域。但是在公司面对偿付压力时,规模庞大的长期股权投资并未构成可靠的偿债来源。

投资性房地产:重点关注计量模式的选择

投资性房地产指为赚取租金或资本增值,或者二者兼有而持有的房地产,包括(1)已出租的土地使用权;(2)持有并准备增值后转让的土地使用权;(3)已出租的建筑物。不包括(1)自用房地产,即为生产商品、提供劳务或者经营管理而持有的房地产;(2)作为存货的房地产。在我国,除了一二线城市外,大部分城市的商业地产明显过剩,空置率较高。

投资性房地产的账面价值受计量方法影响较大。投资性房地产的计量有成本模式、公允价值模式两种方法,初始计量时应按照成本模式,后续计量满足(1)投资性房地产所在地有活跃的房地产交易市场;(2)企业能够从房地产交易市场上取得同类或类似房地产的市场价格及其他相关信息时可以改用公允价值模式。变更计量模式时,企业只准由成本模式转为公允价值模式。以公允价值模式计量的投资性房地产无需计提折旧或进行摊销,企业主观性较大,因此账面价值较成本法更容易高估。

确定投资性房地产的变现价值时,应当重视其盈利能力。在我国,投资性房地产多为商业地产,全国范围内看处于过剩状态。当商业地产自身现金流创造能力不高,仅靠房价上升推动账面价值提高时,其变现价值应当大打折扣。

新光控股集团有限公司(以下简称新光控股)位于浙江省义乌市,主营饰品加工、商贸、房地产业务等,是一家综合性民营企业。2018年9月25日,新光控股未能按约定将17新光控股CP001兑付资金足额划至托管机构,构成实质性违约。

投资性房地产价值受地域影响较大,资质较差时不能被视为可靠的偿债来源。根据新光控股2018年半年度财报,公司资产合计811.81亿元,但是剔除其他应收款127.78亿元后,公司所剩资产大部分为投资性房地产(263.56亿元)与房地产性质较强的存货(68.80亿元)。有部分投资性房地产是三四线的商业地产,变现周期较长。

生产性生物资产:不易核查的小众科目

生物资产,是指有生命的动物和植物,可分为消耗性生物资产、生产性生物资产和公益性生物资产。企业一般涉及消耗性生物资产、生产性生物资产,其中前者计入存货、后者在资产负债表中单独列示。(1)消耗性生物资产,是指为出售而持有的、或在将来收获为农产品的生物资产,包括生长中的大田作物、蔬菜、用材林以及存栏待售的牲畜等;(2)生产性生物资产,是指为产出农产品、提供劳务或出租等目的而持有的生物资产,包括经济林、薪炭林、产畜和役畜等。

需要关注企业调整生产性生物资产计量方法以操纵资产价值、做高利润的风险。生产性生物资产的计量有成本模式和公允价值模式两种方法,成本法,即生物资产以成本入账并计提折旧,一般不会高估资产价值,较为保守;公允价值法,指生物资产以市场价格入账,后续计量不计提折旧,而是定期进行减值测试并调整公允价值变动。采用公允价值法计量一方面由于不需要计提折旧,有利于企业提高毛利率;另一方面企业被赋予了更多的自主权,账面价值容易被高估。

无论是股票还是债券,农林牧渔的生物性资产一直是财务瑕疵的高发地带,而且变现能力比较有限。企业不仅可以通过虚增生物资产价值以美化报表,还可以借助一次性大额计提减值准备掩盖过去的财务问题。再加上生物资产的性质较为特殊,难以快速变现,因此其变现率应当设定的相对较低。

固定资产:行业特征显著,关注折旧计提

固定资产指企业为生产产品、提供劳务、出租或经营管理而持有的,使用寿命超过一个会计年度的有形资产,包括房屋及建筑物、机器设备、电子设备、运输设备等。

企业对固定资产计提折旧、减值准备时自主性较强,财务真实性值得关注。关注点具体有(1)折旧方法有年限平均法、工作量法、双倍余额递减法和年数总和法等,当公司改变折旧政策,或使用与同行业类似资产截然不同的折旧方法时,需警惕公司操纵固定资产账面价值的可能;(2)计提折旧需要公司按照实际情况确定折旧年限、残值率等,此时应关注公司相应假设是否过于乐观。

固定资产的偿债能力不仅受账面价值真实性影响,还受变现难度制约。大部分制造企业的生产线设备都是专业定制,如果拆开变卖,变现价值很低;像钢厂这种标准品产线的固定资产,搬迁的费用与时间成本也会很大。

衡量固定资产的变现能力时,应将房屋建筑物与设备类固定资产分别处理。(1)房屋建筑物等固定资产可以参照周边区域内类似资产,确定较为合理的公允价值作为偿债基础;(2)然而设备类固定资产由于账面价值受公司计提折旧、减值准备等因素影响,主观性较强,并且难以寻找恰当的可比资产衡量价值,因此应当给予一定的变现率。比如电子设备等新兴行业,由于产品更迭极快,比如显示屏/基板行业很难有超过六年的生命周期,但是设备折旧可能还是按照十年左右的折旧,这样的固定资产账面价值就是虚高的。

在建工程:结合固定资产科目考量其是否真实可靠

在建工程核算的是企业固定资产新建、改扩建、更新改造等尚未完成的工程中发生的支出,在达到预定可使用状态时可转入固定资产。在建工程不计提折旧,在转入固定资产后的下一个月才开始计提;此外,在建工程的相关费用可资本化。

在建工程与固定资产密不可分,衡量其真实性需要关注:(1)是否存在在建工程后续资金不足,比如后续需要投入上百亿的投资,势必将制约后续战略投资者进入,同时若不能形成固定资产有可能无法变现;(2)企业是否存在通过在建工程进行关联交易的情形;(3)投资项目能否真正形成营业收入,如技术存在代差、行业产能过剩、不具备区位优势等。

在建工程涉及费用资本化问题,应警惕固定资产账面价值失真。当固定资产发生可资本化的后续支出时,企业一般应将该固定资产计提累计折旧和减值后的账面价值转入在建工程,同时停止计提折旧。当后续支出完工并达到预计可使用状态时,再从在建工程转回固定资产,按重新确定的固定资产原价、折旧方法等计提折旧。期间后续支出符合资本化条件的,应当计入固定资产成本或其他相关资产成本;不符合条件的应当计入当期损益。

总之,徐徐推进、有节奏性地转入固定资产的在建工程才更加可信。在确定其账面价值基本真实可靠后,衡量其变现能力还应关注:(1)在建工程的建造方式有自营建造、出包建造两类,后者系企业通过招标方式将工程项目发包给建筑承包商施工,此时承包商是否有可能发生意外造成项目无法正常完工;(2)在建工程的后续支出规模是否较大,企业是否有能力持续承担;(3)在建工程完工后对公司主营业务的意义是否重要,公司是否存在为压缩开支停建不重要项目的可能。

利源精制是一家被巨额在建工程拖垮的发行人,不过我们认为其固定资产/在建工程变现质量较高。公司主营业务为铝型材及深加工产品的研发、生产和销售。2018年9月25日,公司发行的“14利源债”构成实质性违约。2015年起,公司开始大量举债组建轨道交通产线,由于项目资金需求较大,因此公司负债总额从2015年49.82亿元攀升至2018年上半年87.30亿元。公司主要由于产线没有生产无法滚续资金,但大量在建工程已刚刚转固,设备较新,我们认为折算率可以较为乐观。

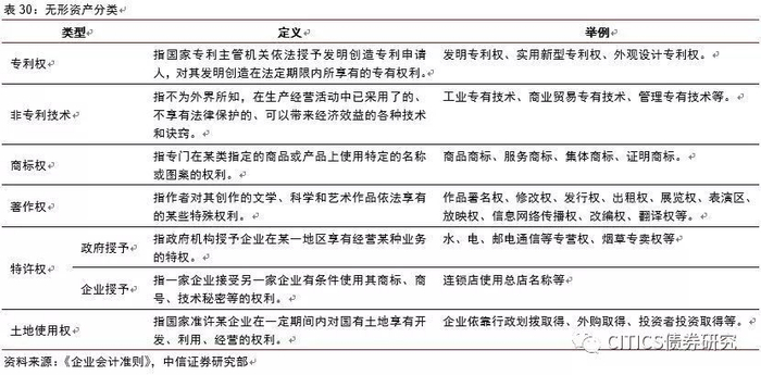
无形资产与开发支出:难以确定变现价格的特殊资产

无形资产,指企业拥有或者控制的没有实物形态的可辨认非货币性资产,通常包括专利权、非专利技术、商标权、著作权、特许权、土地使用权等。

专利权商标权直觉上是比较有价值的,我们经常能看到科技巨头因为专利打官司,动辄数十亿美元,但回到银行间市场,大部分发行人的开发、专利的公允价值要打一个问号了,比如研发费用几乎没有的靠销售的原料药或者中成药公司。

由于无形资产与开发支出关系密切,因此可作为一个整体确定变现比率。(1)对于政府授予的特许权、土地使用权等无形资产,由于其性质属于政府授予的特权,因此变现率设定为100%;(2)其他无形资产及开发支出由于变现时经常需要大额减值,出于审慎性考虑,变现率设定为0。

乐视网系A股上市公司,主营业务为广告、终端等互联网及相关服务业务。2018年8月4日,公司未能完成“15乐视01”的兑付,构成实质性违约。在债务违约前夕,公司无形资产从2017年中86.28亿元迅速下降至2018年中39.35亿元,公司以谨慎性考虑为由对影视版权等无形资产计提42.75亿元减值准备,资产负债表迅速恶化。

商誉:清零

商誉来自非同一控制下的企业合并,指收购日收购方合并成本高于被收购方可辨认净资产公允价值的部分。商誉具有明显的行业特征,在轻资产且注重外延扩张的行业中,企业商誉占比较高。例如传媒、计算机、医药生物等行业,企业经常借助收购竞争对手以扩大市场份额,巩固经营优势,在这些收购中往往会产生大量商誉。

商誉不具备单独偿债能力,变现率视为0。商誉可以被视为一家企业预期获利超过可辨认资产正常获利能力的资本化价值,它不能单独产生现金流量、不能作为可靠的抵押标的,无法脱离其它资产要素单独计量。

中安消股份有限公司(以下简称中安消)系A股上市公司,主要从事安保系统集成、安保智能产品制造等业务,实际控制人为涂国深。公司于2015年借壳乐飞股份上市,2017年5月3日被上交所列入退市预警名单,2018年5月7日因无法按时支付债券本息构成实质性违约。

2015年借壳上市后,中安消开始通过外延式发展快速扩大规模。2015年公司完成对深圳迪特、昆明飞利泰、深圳威大、上海擎天、香港卫安、澳门卫安等公司的收购;2016年公司继续收购华和万润、中科智能、启创卓越等公司。截至2016年末,公司资产总规模达105.65亿元,商誉价值16.39亿元,商誉占资产比重达15.51%,占所有者权益比重达77%。公司外延式收购以现金收购为主,同时公司经营质量并未明显改善,依赖外部融资弥补流动性缺口,债务违约成为必然。此外,公司多起并购对手方均为关联企业,中安消实际控制人同时是被收购企业深圳迪特、香港卫安、澳门卫安等公司的控制人,公司2018年商誉价值从16.69亿元下降至9.67亿元。

综上分析,各资产科目清算时对应变现率如下所示:

从打折资产到清偿顺序

打折资产以何种顺序到债券投资人手中

相比于资产,负债往往更具刚性,资产负债表列示的债务金额即所需偿还的债务,无需打折。在假设清算中,将企业全部债券(包括经营性负债、金融性负债、或有负债) 均视为到期并均可以参与资产价值的分配。但是值得关注,间接融资一般都有抵/质押,所以偿还比例与偿还顺序要比普通的短期借款与信用债要靠前,部分经营性负债可能在一些债务之前获得公司一定程度上的偿还,而这之间的比率还需要详细认定。

破产清算下清算价值的分配顺序为:破产费用、共益债务、劳动债权、所欠税款、普通破产债权。因此需要对清偿顺序进行区分,分别估算优先债权和劣后债权的数额。在假设破产清算中,我们将破产费用和共益债务设为可收回价值的5%。只有清偿完优先债权后的剩余资产才能分配给劣后债权,同一顺位的债权人之间不存在先后顺序。信用债作为普通债权,其追索权是最为劣后的,只能在偿还前面顺位债务后的剩余资产中按其占普通债权的比重获得清偿。

表外负债不可忽视

另外公司的表外负债也有索偿权限。表外负债,子公司的明股实债等多见于房地产行业。地产公司时常采用集合信托或者更加复杂的地产基金的方式来做明股实债的项目,受让项目公司超过一半的股权,到期退出股权实现收益。长期股权投资中很多都是此类业务,可以经验上用优先劣后的比例来进行匡算。

但实际上长期股权投资构成复杂,误差较大,难以区分表外融资还是小股控盘,而且若采用地产基金的方式更难以推算。所以地产企业的表外信托融资,更多的只能通过账面的数据进行毛估,更详细的数据有赖于与公司和相关融资公司进行实地沟通。

我们以少数股东损益与少数股东权益的差来粗略估计一下某公司并表的明股实债。2018Q2利润表中少数股东损益占净利润的比重0.2%远远小于资产负债表中少数股东权益占所有者权益的比重40%左右。如果假设每一单位真实少数股东权益对应的损益是一样的,那么明股实债的金额大约为280亿元。

非并表的明股实债可用长期股权投资粗略估算。一般情况下房地产公司借银行开发贷款或信托借款需要有30%的自有资金,而且如果项目公司按照私募股权基金投资开发的方式成立的话,母公司可能仅需要出部分资金认购劣后份额。因而我们姑且按照长期股权投资金额的4倍来计算上述某公司非并表子公司的负债,即非并表子公司负债估算为170亿元左右。

高收益债价值测算实例

估算实例:康美药业(估算结果46元)

我们根据康美未调整前的报表来进行推算,公司的债务可变现率为74%。经过审慎评估,公司账面价值合计787.32亿元(2018年中报)的资产可变现净值约为329.78亿元。而公司需要偿付的表内外债务包括(1)所欠职工的工资和劳动保险费用0.73亿元;(2)所欠税款6.29亿元;(3)普通债权,包括短期借款124.52亿元、应付票据及应付账款25.40亿元、预收款项11.71亿元、应付利息5.19亿元、应付股利13.94亿元、其他应付款15.19亿元、其他流动负渍90亿元,应付债券132.73亿元、长期应付款18亿元,合计436.68亿元(不含递延收益)。最终,公司对普通债权的清偿比例约为73.91%。

但是康美财务中货币资金的水分远远比我们想象的大,根据公司披露的会计差错调整,债券回收率会调整到46%。2019年4月30日,公司发布《2018年度前期会计差错更正专项说明的审核报告》及定期报告,声称“由于公司采购付款、工程款支付以及确认业务款项时的会计处理存在错误,造成公司应收账款少计6.41亿元,存货少计195.46亿元,在建工程少计6.32亿元,货币资金多计299.44亿元”。将这部分货币资金剔除后计算公司资产可变现净值为210亿元,债券回收率仅为46.48%,也突出表明,算法误差较大。不过与前段时间砸盘到15元左右的价格相比,还是有很大差别。

估算实例:康得新(估算结果31元)

康得新复合材料集团股份有限公司(以下简称“康得新”)是一家主要从事预涂膜、光学膜等高分子材料生产的化工企业。截至目前,康得新共有4只公开发行的债券违约,还有大量借款逾期,对其质疑最多的是“122亿存放于北京银行西单支行的货币资金去向问题”。

根据北京青年网等媒体报道,康得新控股股东康得投资集团与银行签订的《现金管理合作协议》规定,其账户余额按照零余额管理,即各子账户的资金全额归集到康得投资集团账户。当子账户发生收款时,该账户资金实时向上归集,子账户同时记录累计上存资金余额,当子账户发生付款时,自康得投资集团账户实时下拨资金完成支付,同时扣减该子账户上存资金余额。这样就产生了应计余额、实际余额两个概念。康得新账上的钱被归集到主账户之后,122亿元便成了应计余额,康得新的账户实际余额为0。

考虑到康得新自身货币资金存在被大股东占用的可能,因此可用资产变现偿付债务的方法衡量企业债务回收情况:

经估算,公司对普通债权的清偿比例约为31.79%。公司账面价值合计342.54亿元(2018年报)的资产可变现净值约为53.19亿元,而公司需要偿付的表内外债务包括(1)工资等0.98亿元;(2)所欠税款2.61亿元;(3)普通债权,包括短期借款59.79亿元、应付票据及应付账款30.18亿元、预收款项0.35亿元、其他应付款2.50亿元、一年内到期的非流动负债2.99亿元、其他流动负渍15.00亿元,长期借款4.78亿元、应付债券40.44亿元,合计156.03亿元(不含预计负债、递延收益、递延所得税负债),最终的清偿比例约为31.79%。

估算实例:富贵鸟(估算结果4.3元)

富贵鸟是一家服装企业。2018年4月29日,公司应于4月23日兑付的回售本金及当期利息未能按期兑付,构成实质性违约。

富贵鸟作为一家传统的纺织服装类企业,近年在面对行业下滑的趋势时,谋求借助业务转型以提高自身竞争力,但富贵鸟选择的矿产开采等领域周期较长、前期资金垫付压力较大,在公司主业低迷的背景下愈加凸现了流动性危机。此外,公司还为母公司富贵鸟集团及数家商贸公司提供了大额担保,在后续被迫履行担保责任时进一步削弱了自身债务偿付能力。基于富贵鸟2017年中报财务报表计算资产变现价值可得:

经估算,公司对普通债权的清偿比例约为4.38%,比例虽然较低,但是与最终偿还方案相比仍然高估。公司可变现净值约为1.58亿元(2017年中报),而公司需要偿付表内外债务(1)职工薪酬0.12亿元;(2)税款0.18亿元;(3)普通债权,包括短期借款5.02亿元、应付票据及应付账款2.09亿元、预收款项0.12亿元、应付利息0.87亿元、其他应付款0.38亿元,应付债券20.79亿元,合计29.28亿元(不含递延收益),最终对普通债权的清偿比例约为4.38%,大大高于最终的偿还方案:每一百元兑换1.11元现金+1.63元购物代金券。

风险提示

回顾框架的瑕疵仍然是比率设定的过于主观。比率的设定非常依赖于个人对基本面偏好和更深入的研究,千人千面并不为过,调研细致的对于拍比率的准确性更高。我们看到估算康美的案例已经极大的调低了货币资金,仍然高估,而富贵鸟最终算出来只有4%的偿还比率但是还是大大高于最终的偿还方案。

即使打折比率较低的时候,若发行人接近于明显的财务造假,数据基础仍然会使得误差很大。这种情况属于建立在一个非常不牢靠地基上的房子。在上述康得新康美的例子就能看到,对于货币资金打折都接近失效,财报修正的货币资金甚至小于前述财报中的1成。数据过少导致任何回归算法都是苍白的,只能盲人摸象,未来企业的“金融创新”也许会不断突破我们对于经营和财务的认识。

与资产负债率假设矛盾:实践来看资产负债率是最没有用的信用债风险研究指标之一。但是如果根据我们的框架,资产负债率比较低,那么权益冲抵损失的量就更大,则债券回收价值会越高,如果公司有百分之五十的资产负债率,那么资产端缩水一半,负债仍然可以100%偿还(理论上),当然实践中的权益与负债在债务重组假设下应该双重打折,权益不能100%冲抵。

没有考虑到法律及执行问题、或者其他问题。比如货币资金需要有银行和审计配合的,那么银行知道货币资金的问题,为何仍然不抽贷?值得发人深省。

加载中...