新浪财经 债券

三方回购“进化论” 基于国内外回购市场的比较分析

新浪财经

关注

来源:债券杂志

三方回购交易起源于美国,在近40年的发展历程中,逐渐成为回购市场上最重要的交易品种之一。2018年10月,人民银行发布2018年第18号公告,正式在银行间债券市场推出三方回购交易,市场反响积极。在此背景下,总结以欧美为代表的国际主要三方回购市场发展现状,对于建立健全银行间三方回购交易的担保品管理机制具有重要意义。

三方回购的发展历程及现状

三方回购属于回购市场中的创新品种,是指在双边回购的基础上,由中央托管机构作为第三方提供质押担保品管理的债券质押融资交易。交易时,双方只就回购资金金额、利率和期限达成协议,对应的质押券由中央托管机构按统一业务规则自动选取、质押,并提供期间管理服务。

三方回购诞生于20世纪70年代末的美国,到90年代初,美国大型国债交易商75%以上的国债头寸通过三方回购进行融资。与此同时,随着欧洲金融市场的融合和统一,欧盟内部证券托管机构进行了整合,形成欧清和明讯两家主要的国际中央证券存管机构(ICSD)。在借鉴美国经验的基础上,欧清和明讯分别于1992年和1993年向欧洲市场推出三方回购业务。

随着金融机构债券资产配置全球化以及跨境交易规模的快速增长,市场参与者对担保品管理的要求越发精细。为降低操作和管理成本,金融机构纷纷将担保品管理相关业务外包给更具专业和信息优势的托管机构,进一步促进三方回购在国际金融市场上的推广。

近年来,欧美债券市场的回购业务发展迅速。截至2018年6月,欧洲回购市场存量规模为7.4万亿欧元(约合人民币59万亿元),其中三方回购规模占比为6%;截至2018年9月,美国回购市场存量规模为2.1万亿美元(约合人民币14.2万亿元),其中三方回购规模占比为97.5%(见图1、图2)。

国际主要三方回购市场运行情况

(一)主要运行机制的比较

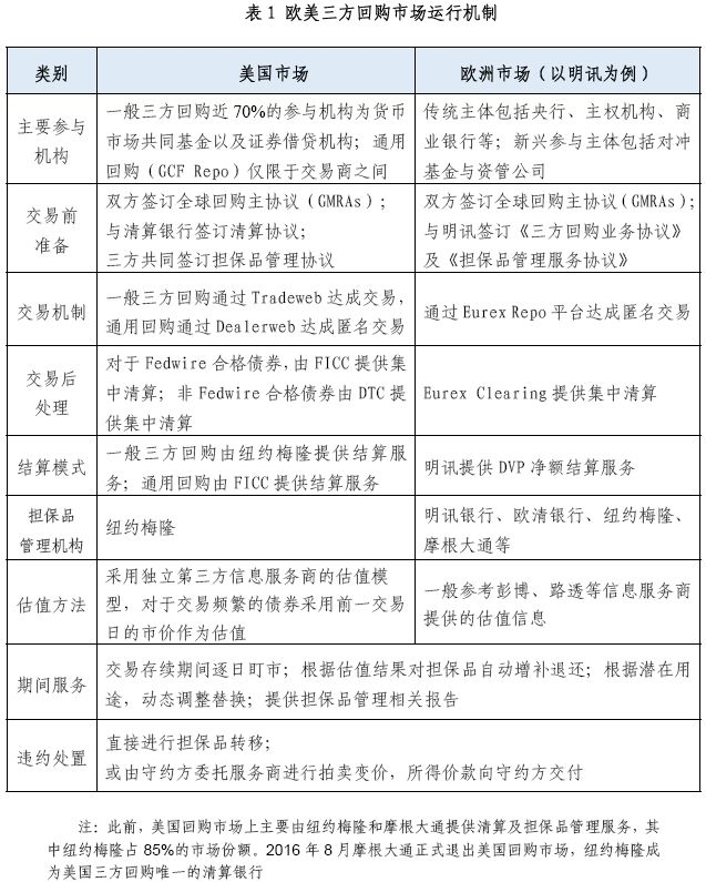
欧美三方回购市场历经多年的发展,已具备了较为成熟的交易结算机制。特别是在担保品管理机制方面,均能实现估值盯市、自动追加退还等期间管理功能。同时,欧美三方回购市场也构建了较为完善的担保品违约处置规则,为防范和化解信用风险提供了保障(见表1)。

(二)担保品范围和折扣率

担保品是三方回购风险管理机制的基石,合格担保品范围及折扣率标准又是防范回购风险的关键,体现了市场对安全和效率的精准平衡(欧美市场担保品核心参数见表2)。

从整体上看,国际三方回购担保品还是以高等级债券居多。截至2018年6月,欧洲三方回购市场担保品中广义的政府债券占比高达55.2%(见图3)。截至2018年末,美国三方回购市场担保品中的美国国债占比为50.9%,国债、机构类债券等风险较低产品(Fedwire合格债券)占比为86.4%(见图4)。与美国市场相比,欧洲市场对公司债券、股票作为担保品的接受度更高。

(三)欧美三方回购市场的比较

1.共性方面

(1)依托大型托管结算机构,规模经济优势显著

从国际经验来看,国际三方回购市场主流的第三方服务商均为大型托管银行(如纽约梅隆银行)或中央证券存管机构(如欧清、明讯)。这些机构本身就为传统的双边回购业务提供相关的托管结算服务,且拥有广泛的客户群体,在开展三方回购服务时具备显著的规模经济优势。从三方回购的发展历程也可以看出,三方回购是市场在双边回购的基础上自发发展的结果,本身就是对原有双边回购交易的一种拓展和延伸,因此三方回购服务自诞生起便与证券托管结算服务一脉相承、密不可分。同时,这些大型托管结算机构也是凭借自身的优势,在不断竞争与发展过程中,逐渐成为市场上最主流的三方回购服务商。因此,依托大型托管结算机构提供三方回购服务,既是市场的选择,也是竞争的结果,更是符合客观发展规律的做法。

(2)由专业担保品管理机构提供服务,风险防控更为有效

在制度层面,根据三方回购的定义,第三方托管结算机构只是作为独立的第三方担保品管理机构,并不介入交易双方的债权债务关系,也不承担相应风险,因此国际市场上均通过标准的回购协议和专门的三方回购服务协议对这一关系进行明确和规范,从而防止交易风险的链式传导。在担保品管理层面,专业担保品管理机构均能够提供包括估值、担保品自动选取、逐日盯市、自动调整等一系列复杂性和专业性都较高的服务,这些服务也是三方回购安全高效开展的重要前提。在违约处置层面,在违约情形下对担保品进行及时、公允的处置是保障市场参与者权益的关键环节,也天然成为担保品管理的衍生服务。由专业的担保品管理机构进行违约处置,有利于更加有效地防控风险。

2.差异之处

(1)市场基本情况

在市场结构方面,三方回购在美国回购市场上占主导地位,所占份额达2/3以上,而欧洲市场这一占比约为10%。造成这种差异的主要原因:一是市场参与者结构的差异。美国回购市场上70%的参与机构是货币市场共同基金及证券借贷机构,而欧洲的三方回购市场则多以大型主权类、商业银行类机构为主。对于数量众多的中小投资者而言,其交易对手多为大型交易商,出于改善信息不对称和降低管理成本的考虑,对专业的担保品管理机构依赖性较强,再加上对于隔夜流动性有较高要求,使得三方回购成为美国回购市场上最重要的交易品种。二是三方回购的集中度差异。相较于欧洲,单一的服务商使美国三方回购更加集中。欧洲市场跨境和跨时区的特点导致结算和市场要求相对分散,投资者集中度不明显,因此三方回购并未成为其主流的交易品种。

(2)第三方担保品管理机构

除了市场基本情况方面的差异,另一个非常重要区别在于第三方担保品管理机构性质的差别,这一差异是由于三方回购在欧美发展历程不同而产生的。三方回购起源于美国,是市场基于双边回购自下而上发展的结果,依托于多级托管体系,逐渐形成由托管结算银行提供相关服务的格局。2016年以前由纽约梅隆、摩根大通等清算行提供第三方担保品管理服务,但在后续的发展中,市场份额较小的摩根大通选择退出,改变了美国市场上多家托管结算机构提供第三方服务的局面。对比来看,欧洲的三方回购是上世纪90年代初,在欧盟统一金融市场逐渐形成的历史背景下,为了响应市场参与者对于降低跨境融资成本的诉求,由欧清、明讯等ICSD自上而下向欧洲市场推出的。在这一制度安排下,欧洲的三方回购市场从一开始就由ICSD承担第三方担保品管理机构的职能。

无论是在市场基本情况还是在担保品管理机构性质方面,美国和欧洲都形成了各自的特点。这两者共同值得借鉴之处在于:应根据市场参与者的需求和差异对交易结算基本制度进行安排,同时顺应市场发展规律,特别是美国市场近年来在三方回购担保品管理方面的集中化趋势,建立健全我国三方回购中的担保品管理机制。

国内回购市场发展现状

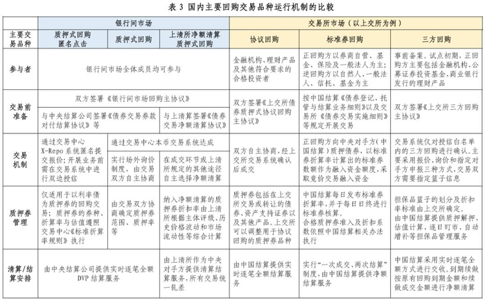
(一)市场概况及国内主要回购交易品种运行机制的比较

根据交易场所的不同,我国回购市场可分为银行间回购市场和交易所回购市场。银行间回购市场的交易品种包括质押式回购、买断式回购及质押式回购匿名点击业务等。

2018年,银行间市场回购交易累计成交722.5万亿元,占银行间市场债券交易总量的82.43%,远超同业拆借和现券交易规模,已成为金融机构最重要的流动性管理工具。截至2018年末,银行间回购市场存量(托管于中央结算公司)规模达4.9万亿元(见图5)。

目前,交易所回购市场主要的交易品种包括协议回购、标准券回购及新推出的三方回购等。2018年,沪深两市回购交易成交量达229.4万亿元,占成交总量的99.28%(见图6),已经远远超过了交易所市场的现券成交量,回购交易的重要性不言而喻。

笔者对国内主要回购交易品种运行机制进行了比较(见表3)。

注:交易中心是指中国外汇交易中心暨全国银行间同业拆借中心,全文同

(二)分析与思考

通过对比可以发现,无论是银行间还是交易所回购市场,都在借鉴三方回购的制度安排上,对提升回购交易效率、提高货币工具标准化做了很多探索。但与标准三方回购相比,目前国内的回购品种仍存在改进空间。

第一,银行间匿名回购交易吸收了三方回购的思想内涵,运用了场内交易的成交机制,并且在质押券的券种、折算率与估值方面由交易中心统一安排,在一定程度上提高了市场效率,是对双边质押式回购的一种补充。但匿名回购的本质仍然是双边回购,在质押期间无法由第三方根据质押券价值的波动进行担保品管理,在整体流程安排上存在硬伤。同时,在匿名回购中,市场成员必须先对对手方进行授信才可以进行交易,在一定程度上削弱了匿名的优势。

第二,交易所标准券回购不但借鉴了三方回购的交易机制,在结算机制上也进一步地加以改造。标准券回购的融资额度直接通过标准折算率进行折算,采用的是中央对手方担保交收的方式,托管结算机构既是中介机构,还作为中央对手方及风险的最后承担方。这种方式虽然大幅提升了交易效率,但市场风险也集中到托管结算机构,一旦出现违约,托管结算机构必须先行垫款,然后再向资金融入方追索。由于标准券中的公司信用类债券占比长期以来一直超过70%,由此中央对手方集中了大量信用风险。

为了加强回购市场分层体系建设、有效防控风险,交易所回购市场进行了一系列“疏堵结合”的改革。一方面,“堵住”标准券回购相关风险,收紧标准券回购入库标准,提高风控要求,大量信用债券被移出质押券库。另一方面,“疏浚”市场主体的回购需求,加快发展非担保交收类回购业务。例如,2017年对协议回购交易结算机制进行优化完善,2018年推出三方回购业务,在分散中央对手方风险的同时疏导市场对于回购的需求。

三方回购对银行间债券市场的促进作用

三方回购在风险防控方面的优越性,使其成为交易所市场防控信用风险、建立回购市场分层体系的重要手段。同样地,对银行间市场来说,由于三方回购省去了传统双边质押式回购磋商担保品的环节,显著降低了交易成本,简化了交易流程,提高了市场效率。同时,在交易存续期间,由担保品管理机构提供逐日盯市、自动增补退还、调整置换等精细专业的期间管理服务,最大限度地减低了信用风险。因此,在银行间市场中引入三方回购,在多方面具有重要积极作用。

(一)有助于建立多层次的回购市场

三方回购作为对传统双边回购的一种有益补充,由专业担保品管理机构对担保品范围准入、质押率设置、质押券选取和价值计算、期间管理、违约处置进行全流程的统一安排,是一种更加标准化的货币市场工具,将进一步丰富回购市场的交易品种,促进债券市场健康有序发展。

(二)引入专业担保品管理,从根本上防控金融风险

通过质押担保品融资是金融市场防范风险的有效手段,而银行间匿名点击质押式回购和净额清算质押式回购通过完善交易结算链条的不同环节,已有一些尝试。但这些措施并没有改变双边质押式回购的本质,即无法对存续期间的担保品进行管理。交易所市场的标准券回购虽然已经具备上述担保品管理过程,但托管结算机构作为中央对手方介入了双方交易,在信用风险环境变化、市场流动性趋紧的情况下,容易引发系统性金融风险。

三方回购则可以从根本上解决这一问题,由独立的第三方担保品管理机构对三方回购进行担保品管理,不介入交易双方的债权债务关系,能够充分发挥担保品管理机构的信息优势和专业性,有效保证债券的足额质押,更好地发挥担保品的风险防控作用。

(三)有效降低金融机构担保品管理成本

现阶段,双边回购的担保品均由金融机构自行管理,不但需要关注担保品价值波动,而且在发生违约情形时仅能通过双方协商或者通过仲裁、司法等方式处理,耗时长、成本高。通过专业的担保品管理机构对担保品进行管理,可以有效降低金融机构的管理成本。欧洲和美国的回购市场表明,在每10亿美元的双边回购业务中,与担保品相关的费用为65万美元,而通过三方回购进行融资,相关的担保品费用可以有效降低55%~75%。

(四)盘活零碎信用债券,提高二级市场流动性

目前,银行间传统双边回购往往偏好使用余额较大的利率债作为担保品,多券种组合式的担保品运用不多,对信用债及零碎债券的使用也十分有限。而在三方回购业务中,只要是符合标准的债券,均可被纳入合格担保品范围。因此,金融机构特别是中小机构投资者可以在不影响现有投资策略的前提下将所持有的信用债及零碎债券充分利用,从而提升市场参与者的债券使用效率,有效提高二级市场流动性。

作者单位:中央结算公司

责任编辑:印颖  罗邦敏

加载中...