新浪财经 债券

地方债配置价值抬升 区域利差加大助力非银淘金

新浪财经

关注

来源:屈庆债券论坛

7月23日国务院常务会议提出,积极的财政政策要更加积极,此后财政部发布《关于做好地方政府专项债券发行工作的意见》,要求各地加快新增地方政府债券的发行。伴随着地方债发行的市场化程度不断提高,其投资价值逐步显现,但是短期集中发行,也将对流动性和其他利率债配置需求形成冲击。本文对地方债发行历史和当前政策进行梳理,给出下半年地方债发行规模测算,并针对不同省份地方债发行利差的主要影响因素进行量化分析,以期为投资者配置地方债提供一定参考。

一、地方债的历史演进脉络:从禁止发行到步入正轨

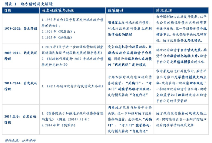
自2015年地方债进入“自发自还”以来,地方债的规模迅速扩大,仅仅经过三年的时间,地方债存量已超过17万亿,占整个利率债的37.7%,超越国债与政策银行债,成为利率债的第一大品种。实际上,地方债的发展经历了一个漫长的过程,通过梳理1978年以来地方债的演进脉络,地方债的整个发展可以分为为明确禁止阶段、“代发代还”的初生阶段、“自发代还”的成长阶段与“自发自还”的逐步成熟阶段四个阶段。

二、市场化定价趋势不减,利好迭出助推地方债配置价值升级

伴随着地方债的投资者主体多元化、流动性改善,以及市场化发行程度的提高,地方债的配置价值将进一步提高。当前地方债与国债利差处于历史高位,根据我们的测算,在考虑现行风险权重的情形下,地方债相对于国债的合理利差约为37bp。当前无论是发行利差还是收益率利差均高于50bp,处于历史相对高位,地方债的配置价值凸显;在市场化定价趋势不减的情形下,若未来进一步下调地方债风险权重,则地方债的配置价值更高。

三、三季度地方债供给压力上升,剩余额度主要集中在东、中部省份

通过对地方债发行总量的估算,  8-12月地方债的发行总规模位于1.65万亿-1.90万亿之间。对地方债净增量的估算,三季度供给压力明显。在额度用满的情况下,9月份净发行量接近6000亿,供给压力较8月份进一步上升,10月份净发行量将超过3000亿,需关注地方债发行放量对市场流动性的影响。从区域分布情况看,地方债剩余发行额度主要集中在东部和中部省份。

四、市场化发行强化与供给节奏差异下,地方债区域利差将进一步扩大

随着地方债的发行市场化程度不断提升,区域之间的分化将更趋明显,加上地方政府之间经济与财政实力存在差异,发行节奏也有所区别,未来区域间发行利差有可能继续扩大。首先,地方财政实力、经济规模、成长能力、产业结构以及负债水平每变动一个百分点,发行利率分别变动2.5bp、2bp、0.5bp、0.3bp和7bp。其次,上述因素在市场化程度更高的阶段对区域发行利差影响越大;最后,对于久期越长的地方债,上述因素的对发行利率的影响作用越大。

投资建议:

银行配置地方债会优先考虑属地原则;而非银机构配置地方债则需主要考虑久期匹配和收益可观。此外需关注,8月下旬到9月是地方债的发行高峰,也会对流动性和其他利率债的配置需求造成一定冲击。

风险提示:

利好政策不及预期

7月23日国务院常务会议提出,积极的财政政策要更加积极,此后财政部发布《关于做好地方政府专项债券发行工作的意见》,要求各地加快地方政府债券发行节奏;同时财政部在于部分银行的会议中建议,商业银行在参与地方政府专项债发行时,投标价格下限应较相同期限国债前5个工作日收益率均值上浮40个基点或以上。伴随着地方债发行的市场化程度不断提高,其投资价值逐步显现,但是短期集中发行,也将对流动性和其他利率债配置需求形成冲击。本文对地方债发行历史和当前政策进行梳理,给出下半年地方债发行规模测算,并针对不同省份地方债发行利差的主要影响因素进行量化分析,以期为投资者配置地方债提供一定参考。

一、地方政府债的历史回顾

自2015年地方政府进入自主发债以来,地方债的规模迅速扩大,仅仅三年左右的时间,地方债存量已超过17万亿,占整个利率债的37.7%,超越国债与政策银行债,成为利率债的第一大品种。实际上,地方债的发展经历了一个漫长的过程,通过梳理1978年以来地方债的演进脉络,我们将地方债的整个发展概括为明确禁止阶段、“代发代还”的初生阶段、“自发代还”的成长阶段与“自发自还”的成熟阶段四个阶段。

(一)地方债的历史演进脉络:从禁止发行到步入正轨

第一阶段(1978-2008年): 禁止发行的地方政府债与融资平台债务的萌芽。1985年《关于暂不发行地方政府债券的通知》出台与1994年《预算法》的颁布,奠定了这一时期地方禁止发行债券的总基调。但对于地方政府通过其他方式举借债务并没有明确的规定,融资平台发行企业债或者向银行贷款成为地方政府举债的主要方式。由于举债方式具有一定隐蔽性,加之债务规模不大,地方债务并未成为社会关注的重点,一度处于无约束增长的阶段。

第二阶段(2008-2011年):崛起的平台与初生的地方政府债券。2008年金融危机的爆发成为宏观经济政策由紧而松的导火索。为了应对危机,中央政府采取了一系列宏观调控措施,最具代表性的是“4万亿”刺激计划,鼓励地方政府加大基础设施建设的投入。地方政府的融资需求空前提升,中央不仅鼓励融资平台的举债模式,同时还开始试点地方政府债券的“代发代还”发行模式。由于代发额度总量有限,融资平台债务迅猛增长。

第三阶段(2011-2014年):隐忧的平台债与成长中的地方政府债券。随着中国宏观经济的回暖,商业银行的风险问题和地方政府债务问题成为焦点。由于前期的鼓励措施,融资平台公司成为举债规模最大的主体,成为政府债务中最大的隐患。政府在这一阶段清理和规范了一批地方政府融资平台公司,同时金融监管部门加强对政府及融资平台公司的信贷管理。与此同时,地方政府债券发行进一步放开,随着《2011年地方政府自行发债试点办法》的出台,地方政府债券由“代发代还”转向“自发代还”。

第四阶段(2014年至今):独立的平台债与步入正轨的地方政府债。2014年预算法修正以及《国务院关于加强地方政府性债务管理的意见》(国发〔2014〕43号)的出台,在剥离地方政府与融资平台关联的同时,赋予地方政府自主发债的权限,标志着地方政府债开始步入正轨。自此,地方政府发债进入到“自发自还”阶段。

(二)不断壮大的地方政府债券:地方债基本情况一览

(1)发行规模:地方债已成为利率债第一大品种。在地方债发行进入“自发自还”模式之前,地方债的发行量受到比较严格的限制,总体规模较小。在“代发代还”阶段,地方债每年的限额只有2000亿,进入“自发代还”阶段以来,地方债的限额稍有提升,2012、2013与2014年各年限额分别为2500亿,3500亿和4000亿。自2015年地方债进入“自发自还”发行模式以来,地方债发行开始大幅度上升。2015年累计发行达到38350.62亿元,为2014年地方债发行量的8.6倍。2016年度地方债发行规模进一步达到60458.4亿,相比2015年增长60%。2017年地方债发行量有所放缓,全年累计发行43580.94亿。截止2018年8月,地方债存量已达到17万亿,超越国债与政策性金融债,成为利率债的第一大品种。

(2)期限类型:主要集中在3、5、7、10四个期限品种,其中5年期发行量最大。根据财政部发布的《地方政府一般债券发行管理暂行办法》和《地方政府专项债券发行管理暂行办法》规定,一般债券期限为1年、3年、5年、7年和10年,专项债券期限为1年、2年、3年、5年、7年和10年。为了进一步丰富地方债的期限品种,财政部《关于做好2018年地方政府债券发行工作的意见》提出,对于公开发行的一般债券,增加2年、15年、20年期限;对于公开发行的普通专项债券,增加15年、20年期限。从目前地方债的发行来看,期限品种主要集中在3、5、7、10四个品种,四个品种合计占比超过99%。8月22日,内蒙古在上交所成功发行全国首只20年期超长期限债券。

(3)发行方式:可以分为定向发行和公募发行,对于置换债而言,政府鼓励采用定向方式。定向承销,是指省级政府面向地方政府存量债务中特定债权人,采用簿记建档方式发行地方债,用以置换本地区地方政府相应的存量债务。值得注意的是,定向承销的地方债暂不可在银行间市场和交易所市场进行现券交易,可以通过试点商业银行柜台市场进行流通。由于置换债务中包含银行贷款等利息较高的债务,采用公开发行对于银行等债权人的利润损失较大。由于定向承销相对公开募集而言成本相对较高,因此针对部分利息较高置换债采用定向承销方式可一定程度上减少银行的利润损失。从目前地方政府发行方式的选择来看,公开发行仍是主要的方式,发行占比超过7成。未来随着地方政府债务发行不断市场化以及债务置换接近尾声,公募发行将占据越来越主要的位置。

(4)发行类型:专项债发行占比越来越大。从类型上,地方政府债可以分为一般债券和专项债券。《地方政府一般债券发行管理暂行办法》将一般债券定义为省、自治区、直辖市政府(含经省级政府批准自办债券发行的计划单列市政府)为没有收益的公益性项目发行的、约定一定期限内主要以一般公共预算收入还本付息的政府债券;将专项债券定义为省、自治区、直辖市政府(含经省级政府批准自办债券发行的计划单列市政府)为有一定收益的公益性项目发行的、约定一定期限内以公益性项目对应的政府性基金或专项收入还本付息的政府债券。由于偿债资金来源不同,一般债纳入财政赤字,而专项债则不纳赤字;从发行趋势来看,专项债所占比重越来越大;从发行成本看,一般债务与专项债务并没有显著区别。随着专项债发行占比的不断提升,专项债的品种也日益丰富,除财政部直接推出的土地储备、收费公路、棚户区改造三大专项债以外,各地专项债创新品种也层出不穷。截止到2018年8月份,四川省陆续推出乡村振兴专项债、经开区专项债、污水处理专项债;广东省推出水资源配置工程专项债;云南省推出公办高等学校专项债等。其中,土地储备专项债依然是最主要的品种,总发行量占比超过70%。在专项债发行提速的情况下,未来专项债品种有望进一步丰富。

(5)区域发行存在规模和节奏差异。从发行规模看,发行量较大的省份主要集中在东部沿海,如江苏、广东和山东,发行量较小的省份主要集中在西部省份,如贵州、宁夏和西藏。地方债发行额度与其杠杆率(负债/GDP)有着高度的负相关。例如,江苏省与广东省负债/GDP比率最低(由于西藏数据缺少,暂未考虑),两省2018年债务限额分别超过1600亿和1400亿,排在第1、2位;而债务/GDP比率最大的贵州省,2018年净发行额度只有85亿,发行限额处于全国末尾。

从发行节奏来看,2018年1-7月,部分省份已经完成本年额度的70%甚至以上,例如黑龙江上半年已使用额度达98%,广东省的使用额度也达到85%;相比之下,内蒙古的限额还剩100%,安徽省的剩余额度也接近80%,不同省份之间发行节奏存在巨大差异。

二、市场化定价趋势不改,利好频发助推地方债配置价值升级

(一)市场化定价助推利差扩大,地方债配置价值凸显

(1)地方债发行定价市场化程度不断提升。地方债发行伊始肩负着重要的置换任务,因而行政化特征明显,市场化发行程度不高,导致地方债发行利率较低,有时甚至出现发行利率与国债利率倒挂的情形。发行利率过低以及二级市场流动性不足,严重制约了地方债的配置吸引力。为了提升地方债发行定价的市场化水平,财政部在历年地方债券发行工作的通知中,均明确指出要加强地方债的市场化水平,在2018年的通知中更是界定了地方政府的非市场化干预行为,并对违规地方政府进行通报批评。与此同时,地方政府在发行地方债过程当中也采取了诸如提高地方债投标利率上限,积极吸引、鼓励券商参与承销,选择交易所发行等市场化手段。

(2)扣除溢价后,地方债的收益率高于国债和国开债。地方债、国债与国开债同属于利率债,但地方债与国债属于免税品种(利息收入免税),而国开债与国债属于无风险权重品种。因此对配置主体而言,比较上述三种利率债的收益率应当同时考虑资本溢价和税收溢价。国债风险权重为0,地方债的风险权重为20%,以银行为代表,我们可以测算出地方债对于国债的合理溢价,地方债资本溢价=资本充足率×资本利润率×20%,我们代入银行第二季度的资本充足率和资本利润率,可以得到地方债资本溢价为37bp。对于国开债,我们可以通过税收溢价/(税收溢价+国债收益率)=税率测算国开债的税收溢价为88bp。剔除上述溢价之后,地方债收益率为3.86%,高于国债和国开债。如果未来地方债的风险权重进一步降为0,地方债与国债之间的溢价将不存在,地方债的配置价值将显著提升。

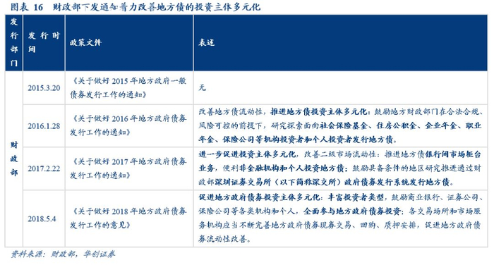
(二)地方债的投资主体多元化趋势有所改善

商业银行与政策性银行是地方债的主要配置者。根据我们的测算,商业银行与政策性银行持有地方债的比例超过90%。测算方法如下:银行地方债持有量=其他存款性公司对政府债权-商业银行持有的国债托管量-信用社持有的国债托管量-政策性银行持有的国债托管量-储蓄国债(电子式)托管量余额,其中政策性银行持有国债托管量由特殊结算成员国债托管量减去央行对中央政府债权估算得到,由于央行对中央政府债权不全是国债,上述估算方法得到的银行持有地方债数量略有偏高。

地方债投资主体的多元化已在边际改善。为了改善地方债的投资主体结构,加强地方债二级市场的流动性,自2016年开始,财政部在历年下发的地方债发行工作通知中,均对此作了特别强调。随着2016年底引入交易所公开发行地方债券之后,地方政府通过交易所发行的地方债规模显著上升。根据《证券日报》的报道,截至8月20日,今年共有23个地方政府在上交所完成42单地方债公开发行,合计规模10006亿元。不仅远远高于去年同期的4862亿元,增幅高达105.8%,同时,也超过了2017年全年8768亿元的发行规模。交易所发行带来的一个积极改善是投资者更趋于多元化。根据上交所公布的上证月报数据,上交所发行的地方债中非银行投资者持有比例呈上升趋势,截止到今年7月,非银投资者比例以高达65%。而且,随着券商开始加入地方债主承销商行列,上述变化有望进一步加强。例如,在今年江西发行的第二批地方债中,为了实现债券投资主体的多元化,江西今年在全国首次将券商纳入主承销商行列,试图发挥券商的作用改善投资者结构。从结果来看,此次承销团中的23家证券公司投标踊跃,投标总量达434.4亿元,中标总量达72.43亿元,中标率高达15.25%,创下上交所今年券商中标量和中标率的新纪录。

地方债长期品种的设立吸引险资配置,投资者结构进一步丰富。保险资金偏好期限较长、安全性高、风险较低、收益率稳健的债券品种,超长期限地方政府一般债券具备相关的特点优势,可以充分匹配险资超长期配置需求。《关于做好2018年地方政府债券发行工作的通知》中对地方债增设了15年和20年品种,8月22日,内蒙古自治区发行全国首只20年期地方债,据媒体报道,该债券也是首只保险机构认购超九成的地方政府债券。随着地方债发行产品期限的拉长,将逐渐吸引保险资金等长期非银投资者,进一步优化地方债的持有者结构。

(三)地方债一二级利差逐步收窄,流动性已开始边际改善

一直以来,流动性不足成为制约地方债配置价值的重要因素。由于流动性不佳,地方债在二级市场收益率一直居高不下,一二级利率长期呈现倒挂。但是今年上半年以来,由于货币政策由中性偏紧转向中性偏松,资金面持续宽松,地方债二级收益率显著下行,反映出其流动性有明显改善,一二级利差也逐步收窄。另外,从地方债成交额情况看,今年二季度成交量已经显著扩大,7月份成交量已创出历史新高,地方债流动性已经出现边际改善的趋势。

(四)当前地方债与国债利差处于历史高位,市场化发行趋势与供给放量情形

下利差有望继续维持

当前无论是发行利差还是收益率利差均处于历史相对高位。随着地方债发行定价的市场化程度不断提升,地方债与国债的发行利差与收益率利差不断扩大。实际上,自2017年3月份开始,地方债与国债的利差开始扩大,并在较长时间内维持一个高位。根据wind的统计,从2017年3月以来,地方债与国债发行利差均值维持在44bp,进入2018年以来更是上升到53bp,而10年期地方债与同期限国债收益率利差均值也达到52bp,远高于历史其他时期。根据我们此前的测算,地方债相对于国债的合理利差约为37bp,那么在当前利差水平下地方债已具备配置价值。

地方债与国债利差有望持续。当前地方债与国债发行利差处于历史高位,那么未来这一利差能否继续维持?我们认为,其一,在地方债供给放量的情况下,为保证地方债顺利,这一利差难有下行趋势。此前彭博消息称,财政部上周二在与部分银行的会议中建议,商业银行在参与地方政府专项债发行时,投标价格下限应较相同期限国债前5个工作日收益率均值上浮40个基点或以上,以保证地方债顺利发行。其二,当前利差一定程度上是地方债发行不断市场化的结果。从地方债与国债发行利差的历史情况来看,实际上在2017年初两者的发行利差开始进入40bp的高位,并持续至今。地方债的发行一直处在市场化的改革之中,一方面财政部不断鼓励地方债的市场化发行与定价,并鼓励券商采取承销;另一方面地方政府在发行过程中也采取了诸如吸引券商参与承销、选择交易所发行等市场化手段,在这些举措之下,地方债的发行价格市场化程度进一步得到提升。在地方债市场化发行趋势难改的情形下,当前利差水平也难有下行趋势。

三、三季度地方债供给压力上升,东、中部省份债券剩余额度较大

(一)对债券总量发行的估算,8-12月地方债的发行总规模位于1.65万亿-1.90万亿之间

根据财政部发布的通知,2018年地方债限额约为21万亿,新增限额为2.18万亿,其中一般债券为0.83万亿,转向债券为1.35万亿。由于实际发行的债券有相当一部分用于置换或者再融资债券,而这部分债券并不产生新增债券,所以实际发行的债券要高于新增债券额度。根据财政部公布的数据,2018年1-7月,全国发行地方政府债券21679亿元,其中新增债券7942亿元,置换债券或再融资债券13737亿元,置换债余额为5094亿元。那么理论上,地方债在接下来(8-12月)的最大发行量将达到18952亿=新增债(8300+13500-7942)+置换债5094。但是,根据往年的情况,地方债的发行限额并不会完全使用,过去三年的平均余额/限额比例为89%,在财政政策积极发力的情况下,今年限额的使用情况大概率不会低于过去的均值水平,那么以此比例保守估计得到地方债发行的下限约为1.65万亿。

(二)对地方债净增量的估算,9月份新增债发行量接近6000亿,供给压力较8月份继续上升

单从8月发行的节奏看,供给放量主要集中在中下旬。截止到8月31日,8月份地方债共计发行8829.7亿,按用途划分,其中新增债为4865亿,置换债或再融资债为3965亿;按新增债类别划分,一般债发行1051亿,专项债发行3814亿。从单月发行节奏上看,供给逐步放量,中下旬供给量显著放大,占8月新增债总额度的86%。

地方债供给压力主要集中在第三季度,尤其是9月份。8月14日,财政部公布了《关于做好地方政府专项债券发行工作的意见》(下称《意见》),要求加快专项债券发行进度,各地至9月底累计完成新增专项债券发行比例原则上不得低于80%,剩余的发行额度应当主要放在10月份发行。2018年专项债发行额度为13500亿,在额度完全使用的情况下,8、9月份至少需要发行9297亿, 10月需发行约2700亿。按照财政部此前的要求,9月份专项债仍至少要发行5500亿;若将一般债发行剩余额度按照9、10月份平均分配,9月份的新增债总量接近6000亿,发行压力较8月份进一步提升。

(三)分区域估算,地方债剩余发行额度主要集中在东部和中部省份

首先,我们从地方债的发行披露文件获得各省2018年地方债发行限额,结合2017年限额计算得到各省份2018年的新增额度;其次,我们根据债券发行的资金用途情况逐笔统计各省新增债券发行额度;最后计算得到各省未使用的新增债券余额。其中,山东与西藏并未披露限额数据,我们将余额按照2017年两省地方债的比例进行分配,估算得到这两个地区的可用额度和剩余额度。根据计算结果,从绝对量上看,地方债剩余额度主要集中在东部地区和中部地区,如东部的山东、河北、江苏、浙江四省额度超过总剩余额度的30%,安徽、湖北、内蒙古、湖南、江西五省额度也达到25%。

四、市场化发行强化与供给节奏差异下,地方债区域利差将进一步扩大

在地方债发行初期,行政化色彩较为浓厚,市场化程度不高,地方债发行利率较低,有时甚至出现与国债发行利率倒挂的情形,并且区域之间差异并不明显。随着地方债的发行市场化程度不断提升,区域之间将出现分化,由于地方政府之间经济与财政实力存在差异,并且发行节奏也有所区别,未来区域间发行利差有可能继续扩大。

(一)随着地方债发行市场化程度的提高,区域之间发行利率差异逐渐扩大

区域之间发行利差逐步扩大。从发行利率的区域分布上看,东北、中部和西部省份发行利率更高;而东部等发达省份发行利率较低,如上海、江苏、广东、山东、浙江等;而发行成本较高的省份主要来自于西部、东北以及中部部分省份,如西藏、青海,广西、江西等。例如,上海发行的某10年期地方债利率为3.57%,而同日陕西发行的同期限地方债利率却高达4.13%,相差56个BP。

地方债发行节奏存在一定差异,叠加供给放量大背景,区域利差可能进一步扩大。实际上,从各省发行节奏来看,区域之间发行存在较为明显的区别。例如,根据我们此前的计算,截止到7月份,黑龙江的新增债券额度仅剩2%,而内蒙古的额度却还剩下100%。在当前财政部要求地方债发行提速的背景下,发行节奏差异使得不同省份之间面临着不同的供给压力,这将进一步拉大区域之间的发行利差。

(二)地方财政实力、经济规模、成长能力、产业结构以及负债水平是造成区域发行利差的主要原因

地方政府的经济状况、财政状况和债务状况是影响地方政府偿债能力的关键指标,我们根据下列方程测算这些因素对区域发行利率的影响。

其中,财政实力为地方政府历年一般公共预算收入以及政府性基金收入之和,经济规模为该省份GDP规模,成长能力为该省GDP增长速度,产业结构为第三产业占该省GDP总量的比值,负债水平为该省的政府性债务与GDP总量的比值。同时,为了避免发行规模和债券期限对发行利率的影响,实际回归当中还控制了上述因素。

根据我们的测算,上述因素均对地方债的发行利率有显著的影响,具体来看,地方财政实力上每升一个百分点,发行利率下降2.5个BP;经济规模每扩大一个百分点,则发行利率下降约2个BP;经济发展速度每提升一个百分点,发行利差下降0.5个BP;第三产业占比每提升一个百分点,发行利率下降0.3个BP,负债水平提高一个百分点,发行利率提升约7个BP。

随着发行市场化的提高,地区财政与经济实力对于发行利率的决定作用越大。进一步,我们将所有样本按时间分为两个阶段,第一阶段包含2015-2016年,第二阶段包含2017年-2018年。之所以以2017年作为阶段划分的时间节点,是我们观察到2017年3月开始,地方债与国债的利差开始扩大并进入一个相对高位。我们认为这是随着地方债市场化发行程度提升的一个结果。为了验证这一点,我们首先给出一个命题,如果地方债的发行利率主要受行政干预而不是市场化定价,那么反应地方政府经济实力和财力的指标对于地方债发行利率的解释力度应当较弱甚至没有影响,而在市场化程度较高之后,这些因素对于地方债发行利率的影响会逐步放大。因此,我们将样本进行分阶段回归,如果我们的逻辑得到验证,那么第一阶段的回归系数应该不显著,第二阶段的回归系数应该显著,具体结果如下:

上述实证结果表明,在第一阶段,地方政府的财政实力、经济实力以及负债水平均无法解释地方债发行利率,仅有产业结构一个指标是显著的,说明在这一阶段地方债的市场化发行程度较低,区域之间的差异并不显著;但是在市场化发行程度提升之后,各个地区之间的差异逐步显现,地方财政实力、经济实力以及地方本身负债水平越来越成为地方之间发行利率差异的重要影响因素。

对于期限越长的地方债,财政与经济实力对于其利率的决定作用越大。最后,我们将不同期限的样本进行分组分析。我们发现,对于期限越长的地方债,当地的财政水平、经济水平以及发债水平对于发行利率的影响越大,这意味着,地方债的发行期限越长,那么当地的经济发展和财政状况越容易被投资者关注,但对于短久期产品,这些因素相对而言并没有那么重要。

我们进一步将数据进行标准化处理,根据其对发行利率影响的程度大小对各项指标赋予权重,评估得到地方政府的综合抵御风险能力排名。从综合排名的区域分布来看,抵御风险能力较强的省份基本分布在东部发达沿海地区,如北京、上海、天津、江苏、浙江、福建、广东;而风险抵御能力较弱的省份主要分布在西部和中部部分省份,包括西藏、云南、贵州、甘肃、山西等。

综上所述,伴随着地方债的投资者主体多元化、流动性改善,以及市场化发行程度的提高,地方债的配置价值将进一步提高。下半年考虑到地方债发行集中放量与财政部对发行利差的窗口指导,地方债与国债的利差仍将维持在有利配置区间。后期地方债发行区域会较上半年有所转移,剩余发行额度主要集中在东部和中部省份,目前各地政府地方债发行利差逐步显现,主要和地方财政实力、经济规模、成长能力、产业结构和负债水平高度相关。银行配置地方债会优先考虑属地原则;而非银机构配置地方债则需主要考虑久期匹配和收益可观。此外需关注,8月下旬到9月是地方债的发行高峰,也会对流动性和其他利率债的配置需求造成一定冲击。

加载中...