新浪财经 债券

债券违约潮:你不得不知的债券排雷手册

新浪财经综合

关注

债券违约潮 | 你不得不知的债券排雷手册

来源:通力律师

  问题一

债券违约风险真的避无可避吗?

债券违约前都有哪些预警?

债券违约后都有哪些处置方式?

问题二

债券持有人会议真的是“鸡肋”吗?

议案怎么投票?

给机构投资者参会的几个建议?

问题三

如何通过诉讼/仲裁程序处置债券违约风险?

为什么“快、狠、准”才是诀窍?

1、债券违约众生相

“打破刚兑”的政策日渐落实,从金融市场的长远发展来看,“打破刚兑”是更好发挥市场机制的关键一环,不能打破刚兑,中国“只有财政、没有金融”的局面就难以真正改变。然而,市场发展的红利远在天边,“打破刚兑”后债券市场违约潮所带来的巨大压力却已是近在眼前:

自2018年1月起至今,共有19只债券到期兑付或回售本息违约,债务主体11家,违约主体扩散到公开市场,上市公司或上市公司大股东发行的债券成为2018年的“重灾区”;

自2018年1月起,年内下跌的债券基金数量已经超过160只,因为债券踩雷导致债券基金重新估值,最大跌幅达到47%,甚至出现了单日下跌6%的情况,相当于两年的净值涨幅;

根据东方园林的公告其2018年公开发行公司债券(第一期)发行结果,原计划发行10亿元,最终发行结果只有区区0.5亿元,而东方园林还有近8亿元的债务即将到期。

债券认购遇冷、发行人股票大跌、债券基金饱受质疑,债券违约潮的恐慌还在蔓延。无论是基于债券持有人的利益、还是出于承销商/受托管理人的勤勉尽责义务, 对于金融机构而言, 如何应对这轮债券违约潮已经是刻不容缓的话题。而对于监管机构来说, 十八万亿的信用债市场直接关乎整个金融体系的稳定性, 他们身上也承受着千钧之力。债券市场折射出中国了金融圈的众生百态,而本文就将从债券持有人、承销商/受托管理人和监管机构的不同角度出发,探究这轮债券违约潮的应对之道。

2、债券市场“违约”风险概览

“什么? 又有债券要违约了?”

2018年4月以来,债券违约已经不是什么新鲜事了,富贵鸟、中安消、凯迪生态、阳光凯迪、华信接连发生债券无法兑付到期本金或利息的违约行为,如此高密度的集中爆发,搞得债市风声鹤唳,那么究竟有多少债券出现过无法兑付到期本金或利息的情况,又有多少已经还上了呢?结合网络数据来源,我们进行了简单的统计:

截止至2018年6月4日,已经有129只债券出现无法兑付到期本金或利息的情况, 其中79只在银行间市场发行, 40只在交易所发行,6只为企业债, 其中27只已经足额兑付,10只已经部分兑付, 尚有92只债券尚未兑付到期本金或利息。

债券市场无法兑付到期本金和利息的违约行为始于2014年和2015年,在2016年和2017年迅速增长,其中2016年违约金额高达403亿元, 2017年达到352亿元, 进入2018年截止至今,共有19只债券到期兑付或者回售本息违约, 涉及总金额近159亿元, 但是2018年尚未过半,且2018年预计回售到期债券达到1.24万亿元, 2019年预计的金额为1.9万亿元, 远远超出往年5000亿元的平均水平, 债市踩雷风险和压力之大可想而知。

然而,这还不是全部。

细心的读者想必已经发现,我们并未直接使用“违约债券”的字样,因为市场上几乎所有的统计口径均是针对到期无法兑付本金或利息的违约行为, 发行人的其他违约行为却游离于统计之外。如果算上包括无法维持担保比例、未能及时进行信息披露等其他发行人的违约行为, 债市的违约行为远比现有的数据更加触目惊心, 而这些通常不在统计口径内的违约行为却往往是债券无法兑付到期本金或利息的重要预警。

3、债券违约原因和预警

“债券违约真的毫无征兆吗? 难道没有办法提前发现, 在违约风险彻底爆发之前设法解套吗?”

客观来说, 作为法律工作者, 我们并不擅长于微观领域的建模分析, 也不敢对宏观经济妄加评论,我们律师的优势在于实践中积累的大量经验,和基于职业本能的对风险的敏感嗅觉。因此我们仅从参与过的数十个债券违约处置项目出发, 以往鉴来, 初探债券违约的成因和常见的预警信号:

通观债市的本息兑付违约事件,最终导致发行人无法偿付的原因往往是多样乃至复合的,除去部分债券因触发交叉违约条款(大连机床)导致违约,发行人本身的内在问题才是导致大部分债券本息违约的核心因素, 具体来说包括:

因为行业处于下行周期所引发的债务危机(湘鄂情和二重集团);

因为发展过程中过度依赖于政策支持,导致政策冲击下在供给侧改革过程中遭到淘汰(神雾集团);

债务结构不合理,过度依赖于外部融资(丹东港和五洋建设);

公司治理风险,尤其是因为公司治理权之争使得债券本息兑付成为股东间博弈的筹码(山水水泥)、大股东利用控制权掏空公司(天威集团)和管理层激进投资(富贵鸟、弘昌燃气);

母子公司实力不平衡,母强子弱,母弱子强等问题导致在合并报表过程中部分拖累主业的业务被掩盖。母子公司之间的集团内部融资,互相提供增信措施 (神雾环保、亚邦集团);

高层意外身亡或涉嫌刑事犯罪而被逮捕 (雨润、华信)。

分析债券兑付违约的本质原因可以有助于选择风险更低的债券,但这些深层的原因却往往难以在兑付违约前被发现,真要说能够帮助投资者提前辨识风险的, 却还是因为这些深层原因所引发的更为表象、且能够通过债券公告而获取的预警信号,具体包括:

评级下调,不言而喻的兑付违约预警,但等到评级下调往往兑付危机已经彻底爆发,如果这个时候还指望能够通过在二级市场交易债券,避免踩雷,为时晚矣;

其他债务违约,同样也是不言而喻的兑付违约预警,也同样意味着兑付危机已经彻底爆发,为时晚矣;

业绩连续亏损,相比于评级下调和其他债务违约,市场对于业绩连续亏损的敏感度并没有这么高,但是业绩亏损作为最传统的兑付违约预警信号,却仍然值得注意,只是这类债券想要找到人接盘已是不易,通常仍然为时晚矣;

审计结果和信息披露的瑕疵,是债券兑付违约前最常见、但又最被忽视的违约信号,总有人觉得没有及时披露或少披露点事情是很正常的事情。但实际上,市场上有多只债券在违约前均有审计机构出具“保留意见”或“带强调事项的无保留意见”, 未能及时披露年报乃至更换中介机构、因为信息披露问题被监管机构处罚的情况, 因此审计结果和信息披露的瑕疵完全可以被视为兑付危机的预警之一, 引起足够的重视(湘鄂情、保定天威、二重集团、雨润、中安消、弘昌燃气、亿阳集团、五洋建设、富贵鸟、华盛江泉、神雾集团、阳光凯迪、凯迪生态….)。

细节才能见真章,兑付危机前的预警信号亦是如此,就要发现别人没发现、不关注的问题,除了“先见之明”般的投研能力,关注债券发行相关主体的公告, 警惕审计结果和信息披露瑕疵等危险信号, 不失为在债券违约潮中避免踩雷的关键方法。

4、兑付违约处理方式

“债券踩雷了该怎么办? 有哪些处置手段? 是等待发行人乖乖兑付本息, 还是立即通过司法程序处置债券?”

债券兑付违约风险处置方式是多样化的, 只要是能够帮助债券持有人从发行人处回收债权的方案, 无论是建立在协商基础上的债务重组、自筹资金、担保求偿; 或是通过司法程序在诉讼/仲裁后进行强制执行, 乃至是通过破产程序, 都有可能成为债权回收的方式。面对如此繁多的处理方式,如何选择又成了难题,对此我们愿向大家分享如下经验:

债权回收方案完全可以并行, 即便在诉讼/仲裁过程中亦可与发行人协商,配合进行债务重组,最终实现偿付。事实上,通过诉讼/仲裁程序保全到具有价值的资产, 对于提升债务重组过程中的话语权, 形成更有利于自身的重组方案, 毫无疑问是极有裨益的。

针对已经公布兑付方式的44只公募市场债券, 15只通过发行人自筹资金和担保措施代偿的方式兑付债券,违约规模兑付比例为81%;7只债券通过债务重组(如打折兑付、股东代偿、债务转移和展期等方式),违约规模兑付比例为40%;剩余22只债券采取法律行动, 违约规模兑付比例为15.6%。不难发现, 如果发行人可以重整旗鼓或者能够通过各种渠道筹措资金进行兑付, 无论是从间隔时间或是从兑付比例而言, 显然是对债券持有人最为有利的情况。

相比于发行人自筹资金或是债务重组过程中,债券持有人较银行等金融机构处于弱势地位,诉讼/仲裁是债券持有人控制度较高, 能够自行主导并且推进的债权回收方案。并且对于机构投资者而言, 尤其是通过资产管理计划持有债券的金融机构, 通过诉讼/仲裁的司法程序维护自身权益, 既是其作为债券持有人的权利, 更是其作为资产管理人的职责所在。

相关法律法规:

《关于规范金融机构资产管理业务的指导意见》第8条金融机构应当履行以下管理人职责:以管理人名义,代表投资者利益行使诉讼权利或者实施其他法律行为。

5、通过破产程序处置债券违约事件

通过破产程序处置债券违约事件早有先例, “11超日债”、“12二重集MTN1”就通过破产重整程序兑付了全部违约债券,而“10英利MTN1”也通过破产重整兑付了部分违约债券。相比于一般的协商解决或是诉讼/仲裁程序,破产程序对于广大债券持有人而言仍然是比较陌生的,具体来说:

破产需要满足“不能清偿到期债务”和“明显缺乏偿债能力或资产不足以清偿全部债务”两个条件, 由债务人或债权人提起破产申请, 债权人申请破产时,只需要证明“不能清偿到期债务”,因此对于出现兑付违约的债券,债券持有人均有权提起破产申请,只是对于是否“明显缺乏偿债能力或资产不足以清偿全部债务”的要件审查, 决定权在破产法院, 因此即便出现债券兑付违约, 真要进入破产程序也不是易事。到期无法兑付的违约事件虽然大量发生, 但真的破产的发行人却屈指可数,正是因为法院对于破产申请的审查极为严格。

进入破产程序后,最大的影响便在于发行人的债务会全部到期,且需要解除全部法院的查封、冻结和扣押,所有债权人(享有优先债权的除外)平起平坐,因此对于启动诉讼/仲裁比较晚, 没有保全到有价值资产或者保全顺位靠后的债券持有人而言, 进入破产程序可能反而能够提高其受偿的金额。但反之对于启动较早的债券持有人而言, 发行人进入破产程序显然是不利。

破产程序还可细分为破产重整、破产和解和破产清算,考虑到债券持有人通常都是普通债权人, 位列破产清算财产分配顺序之末,相比于其他债权人而言,债券持有人毫无优势可言,因此进入破产程序,尤其是破产清算程序对于债券持有人而言,是万不得已的选择。

6、理想中的债券持有人会议

理想中的债券持有人会议, 是除司法程序外, 债券持有人行使权利、维护自身利益的另一主要途径。债券持有人通过议案的形式, 对发行人、受托管理人提出要求,甚至修改募集说明书的约定。因此,债券持有人最常见的问题便是,自己可以提的议案是哪些?又该如何对别人提出的议案投票呢?

要求追加增信的议案

兑付风险出现后,最常见的议案,对于债券持有人一般没有坏处,往往都能通过。但对于可交换债券而言, 由于发行人原本就提供了股票质押作为担保, 且负有维持担保比例的义务,因此也有个别债券持有人不希望发行人基于议案追加非优质的担保品来维持担保比例(尤其是可提高担保比例的担保品范围在此前的持有人会议决议中已经被拓宽的情况),所以投了反对票的情况。

要求发行人信息披露的议案

同样也是很常见的议案,发行人的债务情况,是债券持有人在兑付风险出现后最关心的问题之一,由于对债券持有人没有坏处,所以通常也都能通过。当然,也有债券持有人希望通过这个机制,摸清发行人资产状况(为财产保全目的)而要求披露发行人资产状况的议案。

要求发行人资产转让必须提前征得债券持有人同意的议案

兑付违约后,发行人恶意转移资产逃债是债券持有人最担心的事情,因此要求发行人在资产转让前征求债券持有人意见的议案也很常见,通常也都会通过。

变更募集说明书的议案

根据说涉及的募集说明书约定不同,这类议案也可继续细分,其中最常见的是豁免类议案,尤其是豁免发行人兑付、维持担保比例上的违约行为。豁免类议案表面来看不利于债券持有人利益,因此一般不会通过,但在发行人债务重组, 或者债券持有人不希望因为违约行为影响发行人再融资的情况下, 也有事先沟通好对债券进行展期的个例。

授权受托管理人的议案

兑付风险爆发后必然会出现的议案,是自行提起诉讼/仲裁,还是授权受托管理人行动?在实践中,即便已经得到授权,受托管理人一般不会在债券没有实际兑付违约前采取实质性的法律行动,因此如果想要提前采取法律行动, 建议尽量自行提起诉讼/仲裁。另外,授权本质上属于委托代理关系, 债券持有人可以随时撤销对受托管理人的委托。也就是说, 即便是在授权后, 如果持券人想自行提起诉讼/仲裁, 仍然有买后悔药的机会。

7、现实中的债券持有人会议

然而, 这才是现实中的债券持有人会议。

理想很丰满, 现实很骨感, 用来形容债券持有人会议制度可以说是再恰当不过了。兴致勃勃地参会, 仔细雕琢临时议案,群情激昂地声讨发行人,顺利通过一系列有利于实现债权的议案,就在一阵欣慰时,得到的却是发行人拒绝执行决议内容的回复,最终恍然发现债券持有人会议开完,除了和发行人、受托管理人见了一面以外,毫无收获。债券持有人会议和鸡肋无异, 几乎是所有债券持有人的观感, 具体来说:

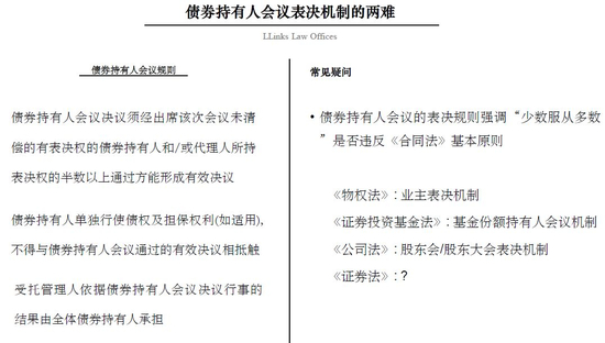
债券持有人会议决议对发行人和受托管理人均没有约束力, 换言之无论债券持有人通过什么样的决议,只要发行人和受托管理人不想执行,一句“募集说明书项下没有义务”就完全可以拒绝执行。

发行人之所以对债券持有人会议有恃无恐,究其本质在于债券发行时的募集说明书、受托管理协议和债券持有人会议规则中没有增加发行人义务的条款, 导致决议无法对发行人产生约束力。所谓“打破刚兑”, 固然是要破除投资者稳赚不赔, 政府托底的心态, 将投资恢复到更理性的状态, 但是给予债券持有人充分的保障自身权益的路径也是必不可少的。任意的提前到期, 或是强逼发行人补充追加担保固然有些霸道,但是要求发行人在已经发生债务违约的情况下进行比平时更详细、全面的信息披露, 是债券持有人合理合法的基本权益。对于多为资产管理人的债券持有人而言, 如果债券持有人会议连发行人最基本的债务情况和资产情况信息都不能披露,则债券持有人根本无法面对资产委托人的质疑和指责,最终只得通过提起诉讼/仲裁的司法手段维护权益,安抚自己的投资者,毫无疑问是“双输”之局。

除了对发行人和受托管理人以外,持有人会议决议对债券持有人的约束力,在法律上亦没有那么完美。债券持有人会议规则常常会明确少数服从多数,要求投反对票的少数派必须执行最终通过的决议,通常这样的规则不会引起争议。但是,当决议内容涉及修改募集说明书约定的时候就没有那么当然了,募集说明书本质上是债券持有人和发行人及其他相关主体共同订立的合同, 而少数服从多数的表决机制毫无疑问违反了合同法意思自治的基本原则, 也违反了《合同法》第七十七条的规定,所以决议内容是否约束投反对票的债券持有人其实在法律上存在争议。该等争议究其实质在于《证券法》并没有如同《证券投资基金法》一样, 为持有人会议制度的表决机制作出特别规定, 导致无法根据“特别法优于一般法”的原则, 对抗《合同法》关于变更合同的规定。

从专业的诉讼律师的视角而言, 更严格的债券发行监管可以帮助投资者筛选真正优秀的发债主体, 而对债券持有人会议制度的改革, 尤其是通过设置募集说明书的必备条款来强化债券持有人会议决议的约束力, 可以帮助投资者在踩雷后能够更合理、更多元地维护自身权益。想要稳定打破刚兑后的信用债市场, 两者缺一不可。

8、债券违约处置的司法程序

通过诉讼/仲裁处置债券违约风险始终是债券持有人最重要的维权途径, 也是机构投资者作为资产管理人应尽的职责。困扰各机构投资者的问题是,如何通过诉讼/仲裁更好地实现债权,如何设计尽可能完善的诉讼/仲裁方案,避免资产委托人可能的质疑,而我们就将在这个章节分享债券违约司法处置的诀窍:

回收债权需要“快”不难理解, 发行人资产有限, 动手晚了很可能发行人有价值的资产早就已经被先动手的债权人处置一空,最后空有一纸胜诉文书却拿不到钱。

回收债权还需要“狠”,越早提起诉讼固然有利于实现债权, 但也就有越大的败诉风险,想要在债券没有到期前抢占先机在法律上当然有路可走,但却也要承担相应的风险,所以说想要尽可能早地启动诉讼/仲裁程序, 回收到更多债券, 关键需要债权持有人“狠”下决心。当然, 所谓“狠”下决心, 不是要大家冲动行事, 更不是希望大家去“挤兑”债券, 根据债券的实际情况, 在有一定胜算的情况下, 果断地在合适的时机提起诉讼/仲裁才是所谓的“狠”。具体来说:

债券已经出现本金到期不能兑付的情况,应当立刻采取法律行动;

债券已经出现利息不能兑付的情况,即便债券本金尚未到期,也可以向法院主张发行人出现了导致合同目的无法实现的违约行为, 解除募集说明书, 实现提前还本付息的诉求, 建议采取法律行动的时机;

案例: 在我们的帮助下,已经有金融机构通过上述方案就15中城建MTN001和16中城建MTN001两只尚有两年和三年到期的债券取得了胜诉。

即便没有违约行为,债券到期前6个月, 也是可以考虑提起诉讼/仲裁的时机,因为债券很可能在诉讼/仲裁过程中到期,这一策略保证了采取法律行动的及时性, 而裁判前本金到期也保证了案件最终能够胜诉, 避免了不确定性;

案例: 在我们的帮助下,已经有金融机构通过上述方案就12中城建MTN1在到期后第一时间取得胜诉判决。

只要有违约行为,即便不是付息违约、债券没有到期, 也有提起诉讼/仲裁, 主张违约行为导致合同目的无法实现, 进而解除募集说明书, 实现提前还本付息的机会,只是根据违约行为的严重程序不同,发行人资信情况不同,胜诉的可能性也会有所不同。

案例: 我们已经成功帮助某金融机构在首例“永续债”(所谓永续债,顾名思义就是一种约定了发行人递延还本和付息的权利, 只要发行人愿意, 可以永远不实际还本付息的债券)纠纷中取得胜诉判决,帮助资产管理人实现要求发行人提前还本付息的目的。

如果没有任何违约行为,距离本金到期也超出6个月,我们建议慎重考虑是否要立即提起诉讼。坦白说, 如果“预期违约”就是全部的诉讼主张, 那没有人可以预判案子胜诉与否。在司法实践中,对于“预期违约”的证明尚无法定的标准,即对于这一问题裁判者有高度的自由裁量权,案件的结果会有很大的不确定性。举例来说:

案例: 上海市浦东新区人民法院在2016年处理“11天威MTN1”时就旗帜鲜明地否定了“预期违约”的观点,但保定天威在案件尚未作出判决前就已经被受理破产申请(原告因此胜诉)。在这个案例中,即便是发行人濒临破产,仍然不足以说服法院认为其不可能到期兑付债券。

案例: 上海市第二中级人民法院在2017年处理中城建系列债券纠纷时却接受了原告“预期违约”的主张, 判决多只中城建还有三、四年到期的债券提前还本付息, 虽然中城建虽然到现在为止不见起色,但至少还未破产。

具体关于启动司法程序时机的选择问题请参见我们题为“破刚兑|还在苦等债券到期?小心一毛都分不到!”的文章

回收债权要求“准”,就是要选准具有偿付能力的主体, 通过向其主张权利进而更高比例地实现债权。对于债券而言, 无论是《证券法》第六十九条或者主承销商在募集说明书声明页所作的陈述, 均明确了主承销商对于募集说明书真实性负责的要求,故利用主承销商对募集说明书信息披露真实性所负有的责任, 要求主承销商就投资损失承担连带赔偿责任是其中最为常见的方案。

9、后话

从整个金融市场发展的大势来看,债券违约风险处置终究还是要纳入法治化的轨道。在我们与监管部门的交流中也了解到,监管部门近期也在积极地与司法机关互动,希望为债券纠纷解决的司法实践带来更加明确的规则,而上海金融法院的设立,更是彰显出中央贯彻全面依法治国,用法治手段解决金融纠纷的坚定决心。化用毛主席的一句话来说,“债券违约纠纷解决的要点千头万绪,归根结底一句话:依法维权。”世界上任何一个成熟的金融市场,都有公正严明的司法体系作为其运行的基础,这也是我们为之奋斗的目标。