新浪财经 债券

坏消息是钱紧 好消息是2018钱紧更普遍!

新浪综合

关注

来源:金融圈农民工

坏消息是钱紧,而且钱最终紧不紧,到底有多紧,这还是一个可控的过程。在房地产销售和政府投资的推动之下,企稳的经济增长,使得最近以来的金融去杠杆、强化金融监管、维护金融安全的一系列举措得到了实施的空间,表现在市场上的第一反应就是钱紧了。

看国家大势, 中央对大基建态度生变,一连串叫停了地方大基建项目 ,其中包括了300亿的包头地铁项目、500亿的呼和浩特3、4号线地铁及呼鄂高速公路项目;西安、武汉新一轮地铁规划据悉也未获发改委批复……

收紧的原因,除了部分地方城镇化水平不足,最根本的是,真没钱了。 

注意,这不是你习惯的跨年钱紧,而是真的没钱。

01、北京房价跌了,但你更买不起了

海淀的房价从4月份的95008元/平跌到了10月份的88205元/平。 

北京西二旗的程序员 Null一边暗爽“ 好机会来了”, 一边着手看房,准备在海淀买下一套80平的房子。

到银行申请首套房贷时,傻眼了:多数银行已经把利率提高了10%-20%,有一家银行甚至提到了40%。

这还不止,北京的首套房首付比例已经从半年前的3成,提高到现在6成,核算下来,他那套房的首付门槛从228万抬高了195万,到423万,这得敲上多少代码才能挣到这些钱。

合着房价跌是一回事,利好刚需是另一回事,究竟算是个什么事?

房贷的烦恼不止发生在一线。二线武汉首套房贷最高上浮25%,三线蚌埠二套房贷利率上浮了10%-20%……而且, 多地房贷还迟迟未放款,首付比例一再往上提,明摆着是银行惜贷 ,借钱难了,交钱还要更多。

有人隐隐在担心,“钱紧”可能会变“钱荒”,因为他们发现了一个观察指标发生重大变动。 

整个11月,十年期国债的收益率两度站上4%;而在早前6月份,一年期和十年期国债收益率甚至出现“倒挂”,从历史数据来看,这个现象只在2013年“钱荒”期间出现过。

银行没钱,用提高房贷利率的套路,就能吓跑一堆像程序员Null这样的刚需族。据《证券日报》,那家将首套房贷利率上浮40%的银行,其实并没有内部明确发文,但是由于一直没有额度,所以对外宣称上浮40%,“这样就不会有人申请了。”

02、10%都借不到钱,中小企业求助高利贷

近日有媒体爆出,河北一家中型建材企业借款总额1.5亿元,借款年利率12%,理论上年底应还利息是1800万元。但实际上,加上各类委托中介费用,却要还息3000余万元,成本几乎翻番。

即使这样,很多中小企业依然借不到钱。迫不得已,不少企业只好向高利贷借钱。

目前很多中小企业存在现金流断裂风险,大约有30-40%企业依赖借新还旧生存 ,且这种企业还在持续增多中。

钱荒,本质上是银行间的流动性 危机,到了年末岁终,各大银行贷款额度基本已用完,只能通过乾坤大挪移的方式来管理流动性,本来资金就已紧张。原本以为央行会放水来救,结果央行搞了一个延迟的定向降准,远水解不了近渴。

解决钱荒说起来很简单,只要央行大放水就行。关键是放出来的货币怎么收回去,所谓覆水难收。这是目前全球央行都面临的难题。

如果大量货币不回收,它们就会兴风作浪:要么把房地产泡沫搞得越来越大,要么加大本币贬值压力,或者跑到资本市场(股市、期货、债市)上,引发行情动荡。

03、昔日首富也借不到钱

有时候,一夜之间,财富就已经发生惊心动魄的大变迁,就好比万达。

银行新贷款也不给批,旧债来了,万达只能轻资产了。今年王健林从首富的位置上走下,连傲娇的王思聪也要变得乖巧低调许多。

其他房企也陆续遭到融资渠道的“围剿”,银监会喊话银行业要严格执行房贷业务规则要求和调控政策,收紧开发贷,严查理财资金违规进入房地产,房地产公司在境内发债也受到严控。真是急得像热锅上的蚂蚁,有些房企只能去找融资成本更高的信托、资管。

据Wind统计显示, 今年以来,A股市场共进行了9085次的质押行动 ,合计涉及1849家上市公司共2305.20亿股,质押参考市值高达2.84万亿。另外,有9%的股权质押已经达到了预警界线50%。 

股权质押越活跃,越是证明上市公司们普遍缺钱。

04、央行行长周小川:人民币将放弃宽松政策

去年还是资本的狂欢期,房地产、市场大繁荣,短短一年间风向就发生了转变,到底是发生了什么?

这背后的逻辑其实是流动性的收紧,央妈把全社会的钱给收回去一部分。

全球性宽松的货币环境已经结束,美联储不仅进入加息通道,而且还开始了缩表计划。美元的购买力显著提高,美元也将越来越紧缺。

中国不跟不行呐。如果人民币贬值压力过大,聪明的投资者用脚投票,更大可能会选择大量抛售国内资产,转而投入资本主义的怀抱。所以坚持不懈防资本外逃、打击地下钱庄,也是这么个原因。

央行行长周小川今年在博鳌论坛上也提到,全球进入货币紧缩时代,人民币也将放弃宽松政策。

中央开始全面收紧信贷规模,清理为房地产和融资平台提供贷款的影子银行,整治P2P理财等金融乱象,严查居民将短期的“消费贷”改头换面用来首付,叫停负债过重的地方政府发展大基建……全国上下,贷款越来越难,钱也越来越紧。

为了防止“钱荒”的恐慌情绪在全社会劣性传导,引发系统性风险,央行近来在公开市场上不断输血,想缓解趋紧的流动性,稳住市场情绪。但是杯水车薪,这点钱解不了资本市场的渴,可以肯定,钱紧的趋势还会不断强化,收缩性货币政策不会发生转向。

05、钱荒继续的直接后果是什么?

首当其冲的是房地产市场。

拿不出全款来买房的刚需族会受到误伤,甚至多地可能遇见南京这种情况:富人和投资客连夜全款抢房,利用限价政策、房贷利率上升、首付比例提高等条件进行套利,二手房的价格比一手房还贵,刚需只能吃哑巴亏。不过,“房住不炒”的基调是肯定的,刚需族该上车还是得上车。

在“五限”调控政策下,未来一二线楼市销售数据回落,房企也不可能再加大杠杆拼命拿地。一旦房地产行业进入调整期,楼市高位横盘,过去几年房企积累的风险会慢慢暴露出来,对于投资客而言,房子在整体上难见大机会。

另外,官方明确表态打破刚性兑付这一潜规则后,我们反复提及, “ 信用违约时代”即将到来。

像东北特钢、大连机床、丹东港集团巨额债务违约事件还会越来越多,老铁们还不上钱,银行、政府也不兜底。受其害的是还没接受足够投资教育的投资者,钱要收不回来了。其中就包括这几年买了银行表外理财产品的老百姓。

再加上严厉的监管环境,消费短贷成本上升,收不了手的居民消费升级如果再遇上收入增长乏力,“借钱不还”可能就成了社会风气。

但是,透支信用、透支消费能力真的是那么简单的事吗?

如果东北企业屡屡爆出实质性的信用违约事件,今年初大庆政府进入老赖名单的事件再重演,“投资不过山海关”则进入恶性循环,当地企业更是难以拿到融资。

如果官方坚定推动征信体系的建设,个人的信用就是身份证之外的第二名片,失信的污点被记录在案,将伴随你一生。

不过,最终会受益的依旧是整个经济体。

在十九大报告中,高层已经不再强调GDP的高速增长,转而更加重视经济结构的改善,引导资金脱虚向实。

在货币过多时,全社会进入追逐泡沫的投机时代,经济增速看不出好坏,但经济结构确实变差了,杠杆叠加,实体因为融资困难,走向凋敝。

现在货币规模收缩,政策堵住了热钱流入楼市的通道以及在金融系统内部空转的可能性,力引资金通过股市、债市等方式流向实体经济。

06、钱荒的背后

随着社会的发展,少数富豪及巨企积累了大量财富(贫富分化),这导致社会资金的流动速度越来越慢。即使,钱越印越多,社会上还是会普遍感觉缺钱。

在现代信用货币制度下,当少数人汇聚大量财富,多数人拥有大量债务,且多数人永远无法用自己的劳务或商品偿清债务时,在某一个时刻,金融系统一旦有风吹草动,钱荒瞬间就会发生!

也就是说,当债务和财富积累到一定程度,任何一点震荡,都可能诱发钱荒。这就如同雪崩,当积雪达到一定厚度的时候,一声枪响,雪崩就来了。雪崩的原因,是不断堆积的雪,而不是枪声。

钱荒引发的不仅是资产价格大跌,更可能让实体经济的中小企业雪上加霜(借不到钱,引发资金流断裂,出现企业倒闭潮),一不小心就会引发规模巨大的失业潮。

总之,在钱荒的大环境中,大家一定要谨慎,否则就会死得莫名其妙!

金管继续加强,18年“钱紧”更普遍

最新消息,中央加强金融监管,叫停了信托资金投向房地产、地方政府融资平台、股市等。为防范金融风险,各种措施也是接二连三。从宏观上看,2018年将会出现:社会资金紧张,金融创新被抑制,资本市场低迷,房地产市场低迷,经济增速放缓。以上趋势已形成并逐渐加强,明年的资金到底会有多紧?这需要金融专家分析。

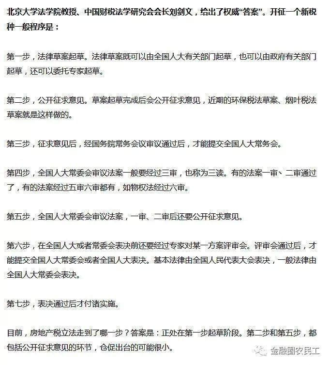
●房地产税何时到来?

上面图片是权威专家的介绍。我很早以前就说过5年内绝不可能开征,目前看还是5年内绝不可能开征。我还有一个判断:最终能不能开征仍然是未知数。有些专家认为政府会“强推”。我想这个问题只要反对的声音足够大,政府还是要考虑“维稳”这个更重要因素的。所以从今天开始,我们一起反对恶税!

●简说未来一年股市楼市

部分房企以价换量,年末楼市出现“结构性翘尾”。当然还有A股近期的持续下跌。

得瑟一下,我在8月份的时候就说过股市楼市会下跌,并且相对明确地说了“大约在冬季”的观点。两市未来一年也不会太好。房子是平稳+阶段性下跌,而下跌就是入场时机;股市是平稳下跌交替出现,探底过程持续中,不宜出手。

●佛山租赁市场发展快

首先是动手早,佛山还没成为租赁市场试点城市前就已展开相关工作,收购了一批公寓用于租赁;其次是政策灵活,旧厂、集体、商办产权来者不拒,也不占用太多商品房资源;再有就是见效快,租赁服务平台已有房源投入运营。综合来看,佛山后续供应量大且快,租房者有福音了,投资就别扎堆了。

●发展租赁是解决居住问题,而非高房价

租购并举被视为房地产长效机制,并且被寄予厚望。若能实现多渠道供应及租购同权,夹心阶层(没钱买房)的居住问题或得到解决。但是要知道,租购并举,既不改变房子的资产属性,因为只要能保值增值就会有投资需求,也不会增加供应。相反,还减少了可售面积。所以房价不会因发展租购并举而下降

加载中...