中金深度:稳定币爆发对金融体系的潜在影响
文章来源:吴说
作者:林英奇 周基明 许鸿明 张帅帅
稳定币是一类币值锚定特定资产(通常为法定货币)的加密货币,是连接去中心化金融系统(Defi)和传统金融体系的桥梁,也是去中心化金融系统(Defi)的重要基础设施。近期美国和中国香港在欧盟之后相继通过稳定币监管法案,标志着全球部分主要地区正式建立对于稳定币监管框架。去中心化金融迎来发展机遇的同时或将加深与传统金融体系的融合,亦对全球金融体系带来新的挑战与风险,我们尝试分析潜在影响[1]。
摘要
加密货币监管的里程碑。近期美国通过稳定币法案,成为美国首个为稳定币建立监管框架的法案,填补了这一领域的监管空白。时隔仅两天,中国香港也通过了功能类似的稳定币法案,有助于中国香港参与全球数字金融中心竞争,巩固国际金融中心地位。稳定币是传统金融体系和去中心化金融体系(Defi)之间的“桥梁”,继欧盟之后,美国和中国香港都推出了针对稳定币的监管框架,成为加密货币融入主流金融体系的重要一步。从“野蛮生长”到逐步走向规范发展。本次的稳定币相关法案主要针对此前行业出现的风险点,包括储备资产不透明、流动性管理风险、算法稳定币币值不稳定、洗钱和非法金融活动、消费者保护不足等问题,制定一系列规范。法案均参照了对于传统金融机构的监管框架,但在流动性管理上更为严格。美国、欧盟和中国香港对于银行的法定准备金率均接近0%,但对于稳定币的发行机构要求准备金率为 100%,我们认为主要是考虑到对于银行已存在较为成熟的严格监管,存款流动性也较为稳定;但稳定币不付息,交易较为频繁。境外监管对于稳定币的定位并非“链上存款”,而是 “链上现金”,从而筑牢去中心化金融体系的根基。如何理解稳定币对于金融系统的影响?截至 2025 年 5 月末,主流稳定币市值合计约 2300 亿美元,相对于 2020 年初的规模增长超过 40 倍,增速较快,但相比主流金融体系规模仍然较小,仅相当于美国在岸存款的 1%。但从交易额来看,稳定币作为加密货币体系重要的支付手段和基础设施的作用明显,主流稳定币(USDT和USDC)的年度交易额达到 28 万亿美元,超过信用卡组织 Visa 和 Mastercard 的年交易额[2],随着稳定币纳入金融监管框架,去中心化金融也有望迎来发展机遇并加深与传统金融体系的融合。更低成本、更高效率的国际支付手段。根据世界银行的数据,截至 2024 年 3 季度全球汇款平均费率为 6.62%,联合国 2030 年可持续发展目标要求将该费用降至不超过 3%,并且到账时间需要 1-5 个工作日。传统金融系统效率主要受需要经过多家中转银行 SWIFT 网络影响。相比之下,使用稳定币汇款费率交易成本一般低于 1%,时间一般为几分钟以内。但值得注意的是,法案出台前稳定币支付尚未纳入 KYC 和反洗钱监管,也对新兴市场的跨境资本账户管制形成挑战。因此,尽管在技术上使用稳定币进行跨境支付效率较高,但实际上这一差异一定程度上来自于监管差异,随着监管规范化稳定币的合规成本也可能提高。由于对新兴市场资本账户和货币主权的潜在冲击,稳定币在部分国家和地区也存在监管限制[3]。长期来看,随着监管框架完善,我们预计稳定币在国际支付中的市场份额有望提高[4],尽管这一过程仍伴随着行业发展与监管完善。全储备要求限制货币创造功能:理论上 100% 的储备资产要求限制了稳定币发行机构进行信用扩张的能力,存款兑换为稳定币的过程实际上是银行存款的转移而非创造,因此稳定币的发行理论上不影响美元货币供应,但当资金持续流出存款可能导致银行缩表、货币供应减少;其他货币兑换为美元稳定币的过程实际上产生了换汇的效果,但这体现为美元跨境或跨账户的流动,不影响总的美元货币供应。此外,以加密货币作为抵押品的借贷平台实际上起到了类似银行的信用创造的功能,能够增加去中心化金融体系中的“准货币”(即稳定币)规模,但不影响传统货币供应。由于加密资产金融体系涉及到的应用场景主要集中在支付和投资领域,借贷主要基于投机需求,截至 2024 年末加密资产借贷平台规模约 370 亿美元[5],规模较小。对银行的存款脱媒冲击。稳定币对银行体系的冲击主要体现为金融脱媒效应(即去中介化),存款兑换为稳定币可能导致存款流出,这一效应类似于货币基金和高收益债市场对银行体系的冲击,例如,2022 年以来美国高利率环境中存款流向货币基金约 2.3 万亿美元,成为硅谷银行风险事件的触发因素之一。根据美国联邦存款保险公司统计,截至 2024 年末,美国境内银行约 18 万亿美元存款中约 6 万亿美元为交易性存款,被美国财政部归类为理论上面临流失风险的存款,但考虑到稳定币发展已纳入政府监管框架,对金融体系的冲击影响相对可控。同时,传统银行为顺应稳定币的发展趋势、应对存款分流挑战也进行了一些探索,例如美国摩根大通银行、法国兴业银行、渣打银行等。承接政府债务、影响货币政策传导。截至 2025 年一季度,USDT 和 USDC 发行商持有美债储备合计 1200 亿美元左右,如果将其合并作为一个“经济体”,则在海外持有美债经济体排名中位列第 19 位,介于韩国和德国持有量之间。随着稳定币市值上升,我们预计作为储备资产的美国国债需求或将增加。但稳定币能够承接的主要是 3 个月以内的短期美债,我们预计对长期美债的吸纳能力较为有限,而短期美债利率受到央行货币政策调控,取决于通胀和就业等实体经济因素。对货币政策而言,稳定币发行商买入美债,压低短端利率,使得央行需要回笼货币对冲;长期来看,稳定币对存款的吸引或导致金融脱媒的趋势,出现融资从传统金融体系向去中心化金融体系的迁移,也可能削弱央行货币政策调控的效果。加密资产价格波动对金融市场的传导。从货币创造角度,去中心化金融体系内的借贷行为实现了“准货币”的创造功能,特别是通过稳定币购买代币化股票资产会使资金直接流入/流出股市;从市场情绪角度,加密货币价格波动较大,影响股市预期,从历史上看纳斯达克指数和比特币价格呈现一定相关性;股市中加密资产和稳定币相关的标的,如加密资产交易所、金融机构等通过基本面的变化影响股价。国际货币秩序的潜在重构力量。对于美元而言,稳定币的影响较为“矛盾”:一方面,由于目前 99% 的法币稳定币市值挂钩美元,稳定币的发展似乎能够巩固美元在全球金融系统中的主导地位;但另一方面,稳定币和加密资产发展的国际背景实际上正是基于逆全球化趋势下,金融领域地缘限制措施和财政纪律弱化的风险上升,部分经济体去美元化的需求。因此,稳定币高度挂钩美元不仅是美元在全球金融主导力的链上映射,也同时是全球金融体系从美元主导通向更多元化新秩序的“桥梁”,这或可解释为何近年来加密资产价格的上涨和普及也伴随逆全球化趋势的加剧。此外,本次欧盟、中国香港也为非美元稳定币的发行打开了空间,对美元在稳定币领域的主导地位展开竞争。从长期来看,美元的地位究竟是稳定币在监管新框架的引导下继续强化,还是受到来自其他货币和加密资产本身的挑战,仍有待在行业发展中持续观察。对于新兴经济体而言,由于稳定币对于当地货币具有竞争性,当地居民和企业部门如果使用稳定币结算会导致当地货币实际兑换为美元,导致货币贬值和通货膨胀;因此,出于金融安全的考虑,多个经济体对稳定币的使用出台了限制措施。对于货币国际化的启示。对于港币而言,通过规范稳定币发行,特别是港元稳定币,有助于提升港币在跨境支付、加密资产等领域的影响力,增强香港金融业和港币的国际竞争力,巩固中国香港国际金融中心的地位。同时,香港可以利用自身金融市场优势和稳定币法案带来的制度创新,为其他货币国际化提供“试验田”。法案允许发行非美元稳定币,能够拓展非美元货币在国际支付、结算和投融资等场景的使用,加速国际化进程。总而言之,香港稳定币法案对货币国际化有着深远影响,但这一过程仍需持续关注金融稳定风险,适时优化调整相关政策。
风险
加密货币行业发展风险,稳定币对传统金融体系冲击超预期,监管政策推进不及预期。
正文
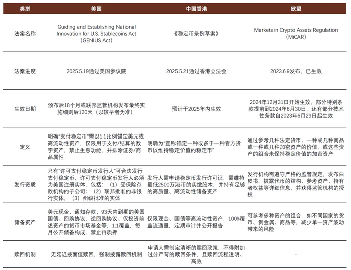
稳定币法案:加密货币监管的里程碑
欧盟、美国、中国香港先后建立稳定币监管框架
稳定币是一类币值锚定特定资产(通常为法定货币)的加密货币,是连接去中心化金融系统(Defi)和传统金融体系的桥梁,也是去中心化金融系统(Defi)的重要基础设施。近期美国通过稳定币法案,成为美国首个为稳定币建立监管框架的法案,填补了这一领域的监管空白。时隔仅两天,中国香港也通过了功能类似的稳定币法案,有助于中国香港参与全球数字金融中心竞争,巩固国际金融中心地位。稳定币是传统金融体系和去中心化金融体系(Defi)之间的“桥梁”,继欧盟之后,美国和中国香港都推出了针对稳定币的监管框架,成为加密货币融入主流金融体系的重要一步。
图表 1:加密资产初具货币和金融体系的特征
资料来源:中金公司研究部
图表 2:主流稳定币原理
资料来源:Tether,MakerDao,中金公司研究部
图表3:稳定币中基于高流动性资产抵押的美元稳定币占主导
注:数据截至 2025 年 5 月 31 日
资料来源:CoinGecko,中金公司研究部
从“野蛮生长”到逐步走向规范发展
此前稳定币领域曾出现多个重大风险和监管事件,包括 2022 年 TerraUSD(UST)崩溃、2024 年 Tether(USDT)底层资产不清晰导致在欧盟受到监管限制、2023 年纽约金融监管要求币安美元(BUSD)停止铸造等。美国和中国香港本次的稳定币相关法案主要针对此前行业出现的风险点,包括储备资产不透明、流动性管理风险、算法稳定币币值不稳定、洗钱和非法金融活动、消费者保护不足等问题,制定一系列规范,主要内容包括:
1. 流动性方面,要求稳定币储备资产 100% 锚定法定货币或高流动性资产,包括现金、活期存款、短期美国国债等,储备资产需要与运营资金隔离防止挪用;
2. 准入资格方面,要求发行机构需要获得监管牌照授权,并设立最低资本准入门槛;
3. 要求稳定币纳入现有的反洗钱监管框架,设置客户身份识别要求;
4. 消费者保护方面,要求确保用户可按面值赎回,破产时客户资金享有优先清偿权;
5. 明确禁止稳定币付息,以减少对传统金融体系的冲击。
实际上,以上稳定币法案均参照了对于传统金融机构的监管框架,设置了类似的牌照、资本、流动性管理、反洗钱、消费者保护等方面的要求,但在流动性管理上更为严格。美国、欧盟和中国香港对于银行的法定准备金率均接近 0%,但对于稳定币的发行机构要求准备金率为 100%,我们认为主要是考虑到对于银行已存在较为成熟的严格监管,并且银行客户存款一般出于居民和企业的储蓄和实体运营需求,银行也对存款付息,因此存款流动性较为稳定;但稳定币要求不付息,交易较为频繁,流动性状况不稳定。并且,稳定币作为去中心化金融(Defi)的重要基础设施锚定美元等法币,也需要更强的储备资产作为底层支撑。综上所述,境外监管对于稳定币的定位并非“链上存款”,而是 “链上现金”(尽管发行人为商业机构,与央行数字货币有所区别),从而筑牢去中心化金融体系的根基。
图表4:稳定币监管框架趋于完善
资料来源:美国参议院,香港金管局,欧盟议会,中金公司研究部
如何理解稳定币对于金融系统的影响?
从规模来看,截至 2025 年 5 月末,主流稳定币市值合计约 2300 亿美元,相对于 2020 年初的规模增长超过 40 倍,增速较快。但相比主流金融体系规模仍然较小,例如美元存款(在岸存款约 19 万亿美元[6])、美国国债(约 37 万亿美元[7]),也小于主流加密货币(比特币市值约 2 万亿美元[8])。但从交易额来看,稳定币作为加密货币体系重要的支付手段和基础设施的作用明显,根据机构估计主流稳定币(USDT和USDC)的年度交易额达到 28 万亿美元[9],超过信用卡组织 Visa 和 Mastercard 的年交易额[10](约 26 万亿美元,尽管稳定币存在大量高频交易可能导致这一数据并不完全可比);这一数据也高于 2024 年比特币的交易额(19 万亿美元)。随着稳定币纳入金融监管框架,去中心化金融也有望迎来发展机遇并加深与传统金融体系的融合,亦对全球金融体系带来新的挑战与风险。
1. 更低成本、更高效率的国际支付手段
根据世界银行的数据,截至 2024 年 3 季度全球汇款平均费率为 6.62%,联合国 2030 年可持续发展目标要求将该费用降至不超过 3%,并且到账时间需要 1-5 个工作日。传统金融系统效率主要受需要经过多家中转银行 SWIFT 网络影响。相比之下,使用稳定币汇款费率交易成本一般低于 1%,时间一般为几分钟以内。但值得注意的是,法案出台前稳定币支付尚未纳入 KYC 和反洗钱监管,也对新兴市场的跨境资本账户管制形成挑战。因此,尽管在技术上使用稳定币进行跨境支付效率较高,但实际上这一差异一定程度上来自于监管差异,随着监管规范化稳定币的合规成本也可能提高。由于对新兴市场资本账户和货币主权的潜在冲击,稳定币在部分国家和地区也存在监管限制。长期来看,随着监管框架完善,我们预计稳定币在国际支付中的市场份额有望提高,尽管这一过程仍伴随着行业发展与监管完善。
图表 5:传统跨境支付与稳定币支付模式的对比
资料来源:SWIFT,中金公司研究部
2. 全储备要求限制货币创造功能
理论上 100% 的储备资产要求限制了稳定币发行机构进行信用扩张的能力,存款兑换为稳定币的过程实际上是银行存款的转移而非创造,因此稳定币的发行理论上不影响美元货币供应,具体而言:
1. 如果储备资产用于存款,则货币供应不变,居民存款转化为等量的稳定币和同业存款;如果储备资产用于购买居民、企业和非银机构持有的国债,则货币供应不变,市场流通国债转化为稳定币。但当资金持续流出存款可能导致银行缩表、货币供应减少。
2. 美元稳定币对其他货币产生吸引效应,其他货币兑换为美元稳定币的过程实际上产生了换汇的效果,但这体现为美元跨境或跨账户的流动,不影响总的美元货币供应。
3. 以加密货币作为抵押品的借贷平台实际上起到了类似银行的信用创造的功能,能够增加去中心化金融体系中的“准货币”(即稳定币)规模,但不影响传统货币供应。由于加密资产金融体系涉及到的应用场景主要集中在支付和投资领域,借贷场景较少,截至 2024 年末加密资产借贷平台规模约 370 亿美元,规模较小。
图表 6:稳定币对传统货币供应的影响机制
资料来源:美国财政部,中金公司研究部
图表 7:稳定币发行对货币供应的影响
资料来源:中金公司研究部
3. 对银行的存款脱媒冲击
稳定币对银行体系的冲击主要体现为金融脱媒效应(即去中介化),存款兑换为稳定币可能导致存款流出。尽管稳定币发行机构购买国债、逆回购等资产会使得存款回流银行,但从长期来看将导致银行负债从储蓄存款替换为同业负债,或使得银行减持债券出现缩表,导致银行息差承压、利润受到侵蚀,这一效应类似于货币基金和高收益债市场对银行体系的冲击。例如,2022 年以来美国高利率环境中存款流向货币基金约 2.3 万亿美元,成为硅谷银行风险事件的触发因素之一。
从稳定币法案来看,美国监管法案明确要求稳定币不付息,一定程度上能减少稳定币对存款的吸引;绝大多数存款用于日常资金清算,存在粘性;稳定币规模虽然增长较快,但相对美国境内银行存款规模仅有 1% 左右,假设稳定币规模保持近三年 15% 的年化增速,到 2030 年对存款的吸引规模约 2000-3000 亿美元,占存款的比重约为 1%[11],影响较为有限。但长期来看,存在两个风险:
1. 稳定币发展速度超预期,例如美国财政部长贝森特引用的市场预测认为到 2028 年稳定币规模从当前的 2000-3000 亿美元上升至 2 万亿美元,隐含 3 年内 8 倍的增长速度,明显高于近三年 15% 的年化增速;
2. 稳定币通过间接形式获取投资收益更加便利,如投资于 Tokenized MMF(代币化的货币市场基金)、RWA(能产生收益的现实世界资产)、Staking Derivatives(质押衍生品)等形式,使得不付息的稳定币产生收益,对存款的吸引力上升。
根据美国联邦存款保险公司统计,截至 2024 年末,美国境内银行约 18 万亿美元存款中约 6 万亿美元为交易性存款,被美国财政部归类为理论上面临流失风险的存款,但我们认为考虑到稳定币发展已纳入政府监管框架,对金融体系的冲击同样纳入政策相机抉择的考量范围,使得影响相对可控。
与此同时,传统银行为顺应稳定币的发展趋势、应对存款分流挑战也进行了一些探索,例如美国摩根大通银行推出的 JPM Coin 实现美元代币化,服务于机构客户的跨境支付和证券交易;法国兴业银行推出面向机构与投资者的美元稳定币 USD CoinVertible 和欧元稳定币 EUR CoinVertible;渣打银行成立合资公司计划发行港元稳定币,并申请香港金融管理局牌照,等等。
图表 8:面临流失风险的存款主要是交易型无息存款
资料来源:FDIC,中金公司研究部
图表 9:高利率环境中美国存款脱媒现象加剧
资料来源:美联储,FDIC,中金公司研究部
4. 吸纳政府债务、影响货币政策传导
稳定币发行商成为美债买家。USDT 和 USDC 储备资产以短期美国国债和逆回购协议为主,短期美国国债占 USDT/USDC 储备资产比例分别为 66%/41%。截至 2025 年一季度,USDT 和 USDC 发行商持有美债储备合计 1200 亿美元左右,如果将其合并作为一个“经济体”,则在海外持有美债经济体排名中位列第 19 位,介于韩国和德国持有量之间。
如何理解稳定币对政府债务的承接作用?随着稳定币市值上升,我们预计作为储备资产的美国国债需求或将增加。如果按照美国财政部长贝森特引用的市场预测认为到 2028 年稳定币规模从当前的 2000-3000 亿美元上升至 2 万亿美元,超过当前最大美债持有地区日本。但值得注意的是,稳定币能够承接的主要是 3 个月以内的短期美债,我们预计对长期美债的吸纳能力较为有限,而短期美债利率受到央行货币政策调控,取决于通胀和就业等实体经济因素,央行可以通过减少或增加基础货币投放进行对冲。
对货币政策传导的影响。如前所述,稳定币发行商买入美债,压低短端利率,使得央行需要回笼货币对冲;长期来看,稳定币对存款的吸引或导致金融脱媒,出现融资从传统金融体系向去中心化金融体系的迁移,也可能削弱央行货币政策调控的效果。
图表 10:USDT 及 USDC 储备资产以短期国债和逆回购为主
注:截至 2025 年 1 季度
资料来源:Tether,Circle,中金公司研究部
图表 11:远期看,稳定币可能承接部分美国国债需求
注:稳定币 2030 年持有美债规模来自美国财政部长贝森特引用的市场预测
资料来源:美国财政部,Tether,Circle,中金公司研究部
图表 12:近年中国内地持有美债规模下降
资料来源:美国财政部,中金公司研究部
5. 加密资产价格波动对金融市场的传导
稳定币对金融市场的影响主要在三方面:
1. 从货币创造角度,如前所述,去中心化金融体系内的借贷行为实现了“准货币”的创造功能,特别是通过稳定币购买代币化股票资产会使资金直接流入/流出股市;
2. 从市场情绪角度,加密货币价格波动较大,影响股市预期,从历史上看纳斯达克指数和比特币价格呈现一定相关性;
3. 股市中加密资产和稳定币相关的标的,如加密资产交易所、金融机构等通过基本面的变化影响股价。
图表 13:加密货币的价格与纳斯达克指数存在相关性
资料来源:Bloomberg,中金公司研究部
6. 国际货币秩序的潜在重构力量
对于美元而言,稳定币的影响较为“矛盾”:
一方面,由于目前 99% 的法币稳定币市值挂钩美元,稳定币的发展似乎能够巩固美元在全球金融系统中的主导地位;
但另一方面,稳定币和加密资产发展的国际背景实际上正是基于逆全球化趋势下,金融领域地缘限制措施和财政纪律弱化的风险上升,部分经济体去美元化的需求。
因此,稳定币高度挂钩美元不仅是美元在全球金融主导力的链上映射,也同时是全球金融体系从美元主导通向更多元化新秩序的“桥梁”,这或可解释为何近年来加密资产价格的上涨和普及也伴随逆全球化趋势的加剧。此外,本次欧盟、中国香港也为非美元稳定币的发行打开了空间,对美元在稳定币领域的主导地位展开竞争。从长期来看,美元的地位究竟是稳定币在监管新框架的引导下继续强化,还是受到来自其他货币和加密资产本身的挑战,仍有待在行业发展中持续观察。
对于新兴经济体而言,由于稳定币对于当地货币具有竞争性,当地居民和企业部门如果使用稳定币结算会导致当地货币实际兑换为美元,导致货币贬值和通货膨胀;因此,出于金融安全的考虑,多个经济体对稳定币的使用出台了限制措施。
图表 14:美元在主要金融系统占有主导地位
注:数据截至 2024 年末
资料来源:Brookings,美国财政部,中金公司研究部
7. 对货币国际化的启示
对于港币而言,通过规范稳定币发行,特别是港元稳定币,有助于提升港币在跨境支付、加密资产等领域的影响力,增强香港金融业和港币的国际竞争力,巩固中国香港国际金融中心的地位。同时,香港可以利用自身金融市场优势和稳定币法案带来的制度创新,为其他货币国际化提供“试验田”。法案允许发行非美元稳定币,能够拓展非美元货币在国际支付、结算和投融资等场景的使用,加速国际化进程。总而言之,香港稳定币法案对货币国际化有着深远影响,但这一过程仍需持续关注金融稳定风险,适时优化调整相关政策。
图表 15:人民币在全球外汇储备中占比有提升空间
资料来源:IMF,Barry Eichengreen,中金公司研究部
风险提示
1、加密货币行业发展风险:目前加密货币行业监管处于起步阶段,行业发展仍存在较大不确定性,潜在风险包括储备资产不透明、流动性管理风险、算法稳定币币值不稳定、洗钱和非法金融活动、消费者保护不足等。
2、稳定币对传统金融体系冲击超预期:加密货币行业发展速度较快,稳定币发展可能对传统金融体系产生冲击,影响传统金融机构业务发展。
3、监管政策推进不及预期:当前稳定币监管框架仍待完善,监管政策从推出到落地需要时间,后续存在政策推进不及预期风险。
[1]本报告中讨论的稳定币主要基于境外案例,基础资产主要基于美元讨论
[2]数据来源:https://blog.cex.io/ecosystem/stablecoin-landscape-34864?utm_source=chatgpt.com,稳定币存在大量高频交易可能导致这一数据并不完全可比,也可能存在重复计算问题
[3]https://eur-lex.europa.eu/eli/reg/2023/1114/oj/eng
[4]https://www.chinaifs.org.cn/upload/1/editor/1734920703798.pdf
[5]https://assets.ctfassets.net/h62aj7eo1csj/4vkA9567QmK4pyYoPBtrQa/fb039fd97d657d8151dcf4d3e969e481/The_State_of_Crypto_Lending_-_Galaxy_Research.pdf
[6]截至 2025 年一季度,FDIC 美元存款约 19 万亿美元,数额巨大的离岸美元未纳入统计
[7]截至 2025 年 5 月
[8]截至 2025 年 5 月
[9]CEX.IO Stablecoin Landscape 报告 https://blog.cex.io/ecosystem/stablecoin-landscape-34864?utm_source=chatgpt.com
[10]尽管二者并不完全可比,也可能存在重复计算问题
[11]此处测算仅限于给定假设条件下的静态结果展示,不包含中金公司研究部主观判断
(转自:吴说)