新浪财经

双节出行攻略难?大模型里有答案!

火讯财经

关注

文章转载来源:AIGC

原创:欧玉娇

来源:大模型之家

当中秋遇上国庆,一片盈满爱国心的中国红与一轮洒满团圆情的金黄月也撞了个“满怀”……

金秋十月,我们的祖国即将迎来第74个华诞。神州大地,红旗漫卷,目光所至,心之所想,皆为华夏。

这个十月,如果你也来北京,不妨到处看看。

感受“满城尽是中国红”之外,大模型之家也邀请了众多知名大模型打造了一系列可供参考的旅游计划,为大家更好的奔赴“诗与远方”保驾护航。

同时,佳节(国庆、中秋)将至,我们也在这里提前祝福大家:“合家团圆尽笑颜”。

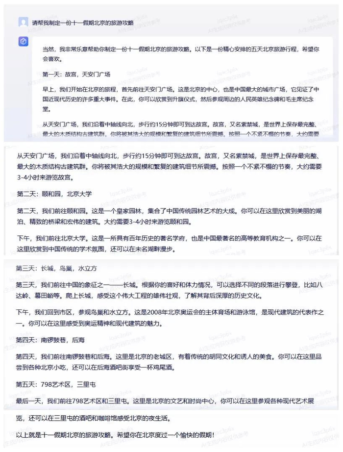
文心一言

总的来说,文心一言所制定的旅游攻略中,总分式结构成为其最为出彩的部分。

在上述攻略中,文心一言首先按照日期将整个行程进行了较为清晰的划分,并将游览顺序(即目的地)安排为先历史底蕴类,后“时下最热”类,便于游客感受国庆氛围的同时,将游览区域由市中心为起点向外发散。

不过,我们注意到,在游览时间及乘客游览强度的把控上,文心一言并未做到“因地制宜”。

如上述第三天行程,长城所处“较为偏远之地”是众所周知的事情,而在游览完长城后,乘客是否有足够的体力及时间奔赴“鸟巢、水立方”等景点,也是一个值得深思的事情。

淘宝问问

不难发现,淘宝问问生成的攻略中,错误把控总时间维度成为其最大的疏漏,即:将十一假期满打满算的8天假期延长为9天,这极易造成用户整个假期的游玩节奏错乱。

当然,淘宝问问在旅游攻略中对整个假期较为“全面且妥善”地安排成为最大亮点。不仅对北京“地域性及特色性”景点进行了合理的游览安排,也将特色美食融入了旅游攻略中,让人产生“宾至如归”的亲切感。

智谱AI

智谱AI最大的亮点来源于大模型功能设置。大模型之家注意到,在输入“帮我制定一份十一北京的旅游攻略”问题后,其很快便延生出了“添加要求”版块。在该板块下,用户可以自行选择添加目的地、活动信息等关键信息。

同时,智谱AI还贴心地对用户的住宿及交通工具进行了建议。这不仅对“目的性明确”的游客十分友好,也将在一定程度上节约众多“无从下手”类游客的规划制定时间,将服务进一步细致化。

不过,虽然智谱AI整体的游览计划较为详尽,但并未平衡好实际应用与计划的关系。具体到前三天的旅游规划,均呈4景点/天的强度,这不仅对于出游用户的体力是种考验,时值十一旅行高峰期,恐怕交通也将影响旅行规划。

天工AI搜索

整体来看,天工AI的确为我们展示了一份较为“全面”的旅游攻略。它规划了行程、注重了文化底蕴性景点的游览安排、对住宿酒店选取提供了建议、甚至对十一期间免费景点的票价也做出了较为清晰的介绍。

然而,我们注意到,其在行程安排中并未结合区域性景点及景点最佳游览时间进行考虑。以上述提到的南锣鼓巷及鼓楼为例,作为游客,上述两景点的最佳游览时间为“傍晚及夜间”,而天工AI却将二者安排至中、下午时段,极易造成出游用户错过美景。

360智脑

和大多数大模型相同的是,360智脑同样对十一假期做出了5天的游览计划。不过,对游览景点进行简单的游览意义阐释成为其最大的亮点。这不仅对游客出游具有实际的选择意义,也在一定程度上利于用户有准备地出行。

当然,在游览景点的分类上,360智脑还有很大的进步空间。以第五天的游览计划为例,上午选择历史色彩浓烈的圆明园作为目的地,下午则将玩乐属性更大的动物园提上日程,这样的规划,实在不利于游客的情绪转换。

讯飞星火

总的来说,讯飞星火推荐的景点都很有价值,比如在北京,除了推荐天安门、故宫等地标性景点外,还推荐了798艺术区和王府井等地方。这些地方不仅有独特的文化氛围,而且可以让游客感受到当地的生活方式和文化特色。

不过,讯飞星火在攻略总体的条理性上有待加强。作为文中大模型中唯一一个没有以天为单位进行规划的大模型,相较于十一假期的攻略,讯飞星火似乎更像是在撰写一段属于北京的游览景点介绍。

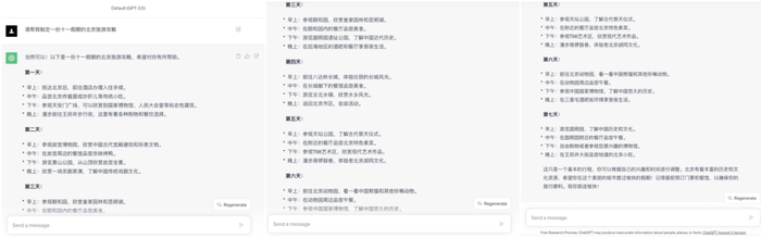
ChatGPT

ChatGPT所推荐的一些旅游目的地都很有代表性,比如推荐的故宫、颐和园等著名景点,这些地方都是北京的代表性地标,可以让游客更深入地了解北京的历史和文化。同时,其在行程安排、景点推荐和注意事项等方面都非常实用和贴心。

不过,ChatGPT还可以进一步完善,比如可以增加更多当地的旅游资讯和热点推荐等,让游客能够更全面地了解当地的旅游资源。

后记

毋庸置疑,人生中的每一次旅行,都十分的弥足珍贵。

一座城市里的每一砖、每一瓦也似乎都在讲述着属于它独有的故事。而当我们走过小巷,穿过人潮汹涌的大街,不仅能切身感受到它的历史和文化底蕴,也更加知晓原来一个城市的心跳和韵味如此美妙。

而将目光拉回现实,随着开放平台大模型的不断深入,旅游行业也将变得更加智能化、便捷化。值此双节来临之际,大模型之家愿通过这样一个“活动”,将AI+旅游的发展和创新进行“小小”的展现,带领读者解码AI的魅力。

加载中...