新浪财经

区块链之非洲:挖矿成本全球最低 监管宽松交易所聚集

新浪财经综合

关注

前言:

非洲大陆正在成为全球新兴的区块链中心!

以往提及非洲,大家首先想到的可能是贫穷、落后、疾病、军政府和沙漠这些字眼,眼下,这个古老的大陆正奔跑在成为全球区块链新兴中心的路上,在非洲:

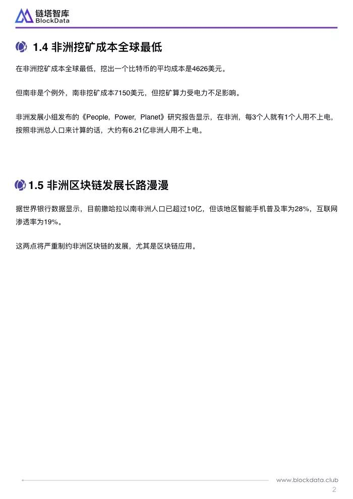
塞拉利昂总统选举中部分选区采用区块链技术进行投票,以保证投票公正公开和透明;2015年,突尼斯利用区块链技术推出国家数字货币eDinar;2016年,塞内加尔推出官方数字货币eCFA;超过10万尼日利亚商家接受比特币作为支付方式来购买商品和服务;南非首都约翰内斯堡开设有区块链ATM取款机,支持南非南特和加密货币兑换;塞舌尔吸引了来自全球14家知名数字货币交易所,加密代币交易量仅次于马耳他和伯利兹;在非洲,挖出1个比特币的平均成本为4626美元,全球最低。还有:

2018年5月,津巴布韦央行发布“加密货币禁令”,欲禁止国内所有加密货币活动,当地的加密货币交易所Golix将津巴布韦央行告上了法院,津巴布韦高等法院最终判定Golix胜诉。

非洲国家整体对加密货币和ICO监管较松甚至处于空白状态。

与美欧等经济发达地区接受加密货币不同的是,非洲接受加密货币是因为贫穷和通胀严重的本国法币,甚至可以说加密货币帮助这些国家一定程度上稳定了国家的金融体系。

贫穷促使非洲更快接受区块链,但贫穷是双刃剑:在非洲,平均每3个人当中就有1个人用不上电;非洲智能手机普及率不足3成,互联网渗透率更是不足2成。

贫穷将严重制约非洲区块链的向更高一级迈进的步伐。

全球区块链6大洲系列:

链塔智库立足全球视角,扫描亚洲、欧洲、北美洲、南美洲、非洲、大洋洲6大洲区块链产业链,从政府政策态度、创业项目、人才储备、专利储备、应用案例等多个维度全面扫描该洲区块链动态,力求还原全球六大洲区块链整体格局。

文章来源:链塔智库

作者:飞雪

加载中...