新浪财经 银行

《中国金融》|有效落实大额风险暴露监管新规

中国金融杂志

关注

作者|谢晓雪「中国建设银行信贷管理部」

文章|《中国金融》2020年第4期

2019年全球银行业开始实施巴塞尔委员会《计量和控制大额风险暴露的监管框架》相关规定,旨在防范系统性风险,强化信用风险集中度管理。同年11月,巴塞尔委员会公布了《中国大额风险暴露监管一致性评估报告》,给予我国“符合国际监管标准”(最高级别)的评价,这是国际社会对我国大额风险暴露监管的充分认可。在此背景下,如何将大额风险暴露管理体现的穿透管理、回归本源、专注主业的信用风险监管新要求有效落实到银行经营管理之中,是我国商业银行亟待完成的任务,也是防范化解重大风险的重要举措。

大额风险暴露监管规定

国际监管规定的演进

纵观国际金融危机案例,重要教训就是银行没有持续地计量和控制单一客户或一组关联客户的风险敞口。因此,早在1991年巴塞尔委员会就发布了《计量与控制大额信用风险暴露》(Measuring and Controlling Large Credit Exposures),总结了当时银行管理大额风险暴露的最佳做法。该监管文件明确了大额风险暴露、单一客户和一组关联客户的定义,设定了风险暴露限额和监管报告的门槛值。如大额风险暴露是单一客户或一组关联客户办理表内外业务形成的风险敞口;风险暴露上限为银行集团资本的25%,超过资本10%的风险暴露须报告监管机构;银行应建立系统的信用风险集中度管理体系,包括行业限额、区域限额等。

随后,1997年巴塞尔委员会发布了《有效银行监管的核心原则》(Core Principles for Effective Banking  Supervision,第一版),对银行的风险管理和外部监管提出25条原则。其中,第9条要求银行要建立完善的管理信息系统,用以控制银行对于单一客户和集团客户的敞口。在总结亚洲金融危机教训以及不断论证修改的基础上,2012年巴塞尔委员会正式发布《有效银行监管的核心原则》(第三版),提出有效监管体系应当遵循29条原则。其中,原则19提出了集中度风险和大额风险暴露限额的监管要求。如银行应具备完善的政策和程序,及时识别、计量、评估、监测、报告和控制或缓释集中度风险等。该文件明确了必要标准,包括监管机构应规定风险暴露范围、信息系统建设水平、风险集中度门槛标准、风险报告及压力测试要求;附加标准包括大额风险暴露定义、风险暴露上限。

上述监管文件建立了大额风险暴露监管框架,但并未明确大额风险暴露的计量细则以及关联客户界定依据,使得各国大额风险暴露监管规定的实施范围、风险限额设定、风险暴露计量方法、风险缓释的处理方法均不相同。因此,在总结2008年国际金融危机及各国大额风险暴露监管实践的基础上,2014年巴塞尔委员会发布了《计量和控制大额风险暴露的监管框架》(Supervisory Framework for Measuring and Controlling Large Exposure,以下简称《监管框架》)。该框架明确了大额风险暴露审慎管理框架、风险暴露计量规则、部分特殊的风险暴露处理方法、全球系统重要性银行大额风险暴露监管规则及实施时间和过渡期安排6部分内容。

与1991年和2012年监管文件相比,《监管框架》系统性地阐述了大额风险暴露监管要求,反映了信用风险集中度管理、防范系统性风险的最新监管要求,包括集团客户、经济依存客户的判定标准,银行账簿表内外资产、交易账簿相关资产、证券化资产的风险暴露计量,风险缓释、主权客户风险暴露、中央交易对手风险暴露等的处理方式。《监管框架》规定所有的国际活跃银行于2019年1月1日开始实施相关要求。

各国大额风险暴露监管规定

为落实大额风险暴露最新监管要求,近两年各国监管机构纷纷出台了本国大额风险暴露监管规定。如我国银保监会出台了《商业银行大额风险暴露管理办法》(以下简称《管理办法》,银保监会令〔2018〕1号)、澳大利亚审慎监管局(Australian Prudential Regulation Authority, APRA)发布了“修订的审慎监管标准和报告标准(the Revised Prudential Standard APS 221 and the Reporting Standard ARS 221)”、加拿大金融机构监管办公室(Office of the Superintendent of Financial Institutions,OSFI)发布了“更新后的大额风险暴露监管指引(D-SIB Guideline B-2)”等。

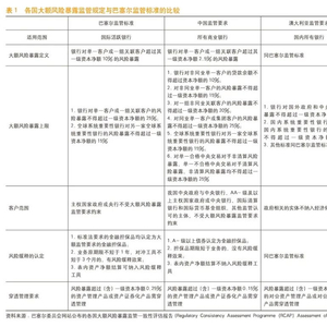
笔者根据巴塞尔委员会公布的部分国家大额风险暴露监管一致性评估报告,将中国、澳大利亚、加拿大监管规定和巴塞尔委员会《监管框架》进行比较分析(见表1)。

▲点击查看大图

近年来,国内经济进入新旧动能转换、结构优化调整的新时期,商业银行授信“垒大户”的传统做法已无法适应新时期业务发展需要。同时,部分理财产品过度“创新”带来风险积聚,影子银行绕道违规融资,给金融业发展带来系统性风险隐患。在此背景下,我国银保监会出台《管理办法》不仅是落实国际监管要求,也是防范系统性金融风险、加强对实体经济金融支持的重要举措。一是在巴塞尔委员会《监管框架》的基本框架下,设置了更严格的大额风险暴露定义、限额标准、风险缓释认定标准、穿透管理要求等,促使银行提升信用风险集中度管理水平。二是提高了同业客户风险暴露的监管标准,引导银行专注主业,弱化银行对同业业务的依赖。三是根据客户类型规定不同的大额风险暴露上限,促使银行优化信贷资源配置。

国际活跃银行大额风险暴露管理实践

虽然巴塞尔委员会《监管框架》在全球银行业实施不久,但部分国际活跃银行已在大额风险暴露管理方面积累了很多经验。如法国兴业银行年报显示,该银行通过建立集中度管理矩阵等严格的信用风险集中度内部管理制度,已实施十余年严格的大额风险暴露管理体系。法国兴业银行从公司治理、政策制度和管理工具层面开展国家、区域、行业、客户、产品等多维度的风险限额管理。

一是董事会每年审批包括风险限额等在内的集团风险偏好(Risk Appetite Statement)。风险偏好内容包括客户风险限额(大额风险暴露不超过集团实收资本10%),区域平衡模式(75%收入来自发达国家,25%收入来自发展中国家)等。二是设置大额风险暴露相关的组织架构。高级管理层设置大额风险暴露管理委员会,定期审议主要集团客户风险暴露情况、风险收益策略及风险限额;业务条线设置集中度管理委员会,审议设置的集中度水平,每月重检大额风险暴露变动情况、每季重检集中度管理矩阵;信用组合团队与风险管理部门及业务条线合作,致力于降低组合风险集中度。三是设立多种大额风险暴露管理工具。如集中度管理矩阵包括集团客户总体风险暴露、客户信用等级、该客户项下相关产品的期限、交易特征及风险缓释情况等;依托行业研究,设置具体的行业限额;运用信用衍生品缓释对公信贷组合风险集中度,降低单户、行业、区域集中度,实现主动风险管理。2018年底,该银行购买4亿欧元衍生品用于缓释信用风险集中度。

截至2019年6月末,法国兴业银行对公司客户的风险暴露占总风险暴露的34%,主权客户和零售客户的风险暴露占比均为24%,银行类金融机构客户的风险暴露占比为8%。

再如,汇丰银行采取一系列措施加强大额风险暴露管理。该银行将大额、复杂的跨境集团客户风险暴露限额纳入风险偏好;对组合资产和交易对手设置风险限额和控制措施,采取较为精细的交易对手信用风险暴露计量方法;使用压力测试等工具,主动监测和管理风险限额、额度使用情况、期限结构、资产质量;采用信用违约互换CDS、贷款卖出等手段缓释集中度风险。

对我国银行业的启示

大额风险暴露最新监管标准对于全球银行业来说都是新课题。我国商业银行按照巴塞尔委员会《监管框架》和银保监会《管理办法》要求,将大额风险暴露管理纳入全面风险管理,开展相关管理工作。银行有效落实大额风险暴露管理监管要求,不仅是监管合规的重要内容,更重要的是将监管要求中蕴含的信用风险监管理念、管理原则融入银行内部管理,切实提高我国银行业信用风险管理水平,有效防范系统性金融风险。

一是将“主动管理”有效融入银行内部管理,提升银行业务综合布局能力,更好地服务实体经济。大额风险暴露监管要求强调集团层面以客户为中心的全口径信用风险集中度管理,通过建立客户识别、风险暴露计算、监测预警、统计报告等管理流程,强化大额风险暴露事前主动管理。国际活跃银行均采取大额风险暴露纳入风险偏好、组织架构等前瞻性的主动管理措施。我国各家银行应以大额风险暴露管理为契机,完善组织架构、内部限额管理体系、管理工具与信息系统,根据客户在不同领域的风险暴露及管理难度,有的放矢地调整宏观业务结构、客户结构,将资源投向实体经济,投向小微企业和普惠金融客户,提升银行服务实体经济能力。

二是将“穿透管理”有效融入银行内部管理,遏制过度授信风险和交叉传导风险。将超出客户风险承受能力的授信资源过度集中到某一或某类客户会带来过度授信风险,而所集中的授信资源之间同时产生风险交叉传染问题。各家银行要将投资资产管理产品、资产证券化产品等穿透至底层资产,识别真实风险,杜绝绕道违规融资,引导银行业务回归本源,有效地规范资管、同业业务发展。

三是将“大数据管理”有效融入银行内部管理,以金融科技赋能银行经营管理。识别经济依存关系、计量交易对手信用风险暴露等最新监管标准对数据获取与运用提出了更高要求,也是各国实施监管标准的难点痛点。银行可以通过接入外部工商部门、征信系统以及银保监会客户风险统计系统,不断完善集团关系树管理,提高识别客户经济依存关系的准确性。同时,银行应加大内外部数据的挖掘与分析力度,对大额风险暴露情况提前介入、动态监控预警、及时处置,提高风险暴露识别、计算及统计的精确度。■

(责任编辑 贾瑛瑛)

加载中...