意见领袖丨顾雷
自2007年我国第一家村镇银行组建以来,在增效益、促发展的指导思想引领下,村镇银行发展迅速,已成为银行体系内法人数量最多、单体规模最小、服务客户最基层、支农支小特色最突出的“微小银行”。村镇银行不仅为农村居民提供了储蓄、贷款、结算等基础性金融服务,也为县域内的农业产业、农村基础设施建设、涉农小微企业发展提供了小额信贷支持,在激活农村金融供给市场、优化城乡金融资源配置方面作出了应有贡献,为推动我国县域经济发展发挥了积极作用。
但是,近年来我国开始推进村镇银行改革化险工作,减少了农村中小银行机构数量和层级,推动了区域金融资源的优化整合,构建起“全国性银行+区域性银行+村镇银行”三级县域金融服务体系。值得一提的是,当前村镇银行改革化险过程中,出现一些新矛盾新问题。我们应该如何妥善解决这些改革进程的问题,避免村镇银行出现“批发式倒闭”情况发生,防止金融恐慌下银行挤兑风险发生,发挥出村镇银行服务农村地区优势,稳定社会公众对整个农村金融市场的信心,是一个现实而紧迫的问题。
当前村镇银行清理整顿引发的新矛盾
一是部分村镇银行兼并重组后,导致本地化金融服务能力弱化
从2024年开始,全国开始对村镇银行开展清理整顿工作,2025年我国村镇银行数量有了明显减少。根据中国地方金融研究会最新统计:2024年全国有超75家村镇银行被合并吸收、超55家村镇银行被收购。2025 年上半年获批“村改支”“村改分”的分支机构也超过 100 家,全国各地村镇银行因解散或合并而获批注销的数量为88家。已知 2024 年末村镇银行有1538家,如果以此为基础进行简单推算,不考虑其他新设情况,截至2025年12月30日,全国村镇银行数量约为1198 家,与村镇银行2021年的1651家相比,减少453多家,行业呈现“数量减少、服务减少”的整体萎缩局面。

近年来,全国村镇银行改革化险基本上以“吸收合并”“兼并重组”为主要手段,部分村镇银行出于追求规模经济的考虑,倾向于保留人口密集区网点,大多裁撤部分偏远地区网点,原有的地缘优势和决策灵活性被削弱,这使得偏远地区居民获取金融服务的难度增大,出现“服务真空”区域。例如,云南曲靖两家村镇银行解散后,原服务的 12 个山区乡镇需依赖 60 公里外的县级支行,农户贷款申请频率下降了 28%,直接影响了村镇银行本地化金融服务的覆盖范围。又如,广东一些村镇银行被江门一家农商银行合并后,其针对当地农户的“季节性贷款”产品因母行统一风控标准被迫下架,转而推广标准化信贷产品,导致当地农村地区服务大幅下降。
另外,在改革化险过程中,一些村镇银行被城商行等控股后,贷款审批权上收至控股银行。由于标准化流程难以适配农业产业的区域性、季节性需求,导致一些村镇银行特色金融产品停办。例如,浙江某村镇银行被控股后,其特色产品“杨梅贷”因需现场勘验成熟度,在审批权上收后无法开展,果农不得不转向利率高40%的民间借贷,削弱了村镇银行对当地特色产业的普惠金融服务能力。
二是偏面强调主发起行“基因传承”,引发过度干预村镇银行自主经营现象。
在村镇银行改制过程中,部分主发起银行成为绝对控股机构,股权相对集中,其他小股东参与度和话语权有限,存在过度干预问题,导致村镇银行自主经营空间被压缩现象。比如,部分主发起行过度干预村镇银行日常管理,主发起行的标准化管理抑制了差异化发展,偏面强调对村镇银行“基因传承”,甚至将其视为“分支机构”,致使村镇银行创新能力与市场竞争力有所退化;部分主发起行还将村镇银行视为“利润中心”,业务决策往往不是从村镇银行实际利益考量,一味通过行政命令要求其购买母行理财产品,忽视了村镇银行自身需求,在一定程度影响村镇银行经营活力,导致惠农信贷资金脱实向虚。
三是增加了弱势群体贷款难度和成本,导致出现“服务真空”。
尽管村镇银行改制工作要求“机构合并后服务不降级”,但随着越来越多村镇银行解散退出或转型,基层网点缩减和业务人员流失在所难免,农村金融服务覆盖面持续缩小。而国有大中型银行、股份制银行或农商银行又不能完全替代村镇银行的乡村金融服务。通俗地说,穿西服戴领带的人不下田间地头、走村串户,出现了大量农村普惠金融“服务真空”地带,影响了村镇银行对本地客户的服务能力,农村地区“融资难、融资贵”有所抬头。
四是金融监管存在同质化现象,监管适配性有待提高。
在村镇银行改制过程中,金融监管存在同质化监管现象。比如一个十几人的村镇银行,往往就有发起行监管,发起行的上级单位监管,发起行所在地金融监管部门监管,有时所在地人民银行机构也要管一管,但各种报表、各种检查、各种数据基本一样,而且对村镇银行的监管标准与大型商业银行基本趋同,个别地方还存在监管标准“一刀切”现象,例如套用大型商业银行资本充足率、拨备覆盖率等指标,对规模小、盈利薄的村镇银行产生较大压力,导致合规成本过高,没有充分考虑村镇银行“小法人、低盈利、轻资本”特点,金融监管适配性有待提高。
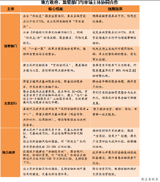
村镇银行改革化险问题的对策与解决方案
一、村镇银行自身层面
1、村镇银行应该围绕地方经济发展战略和重点领域,开展本地化、特色化经营,不可跨地区、跨行业、跨领域经营,必须为本地“三农”和涉农小微企业、农村居民提供差异化、个性化信贷服务,将资金、技术、数据等要素导入地方特色产业,激活本地产业内生动力,形成与其他金融机构的错位竞争优势,解决村镇银行本地化金融服务能力弱化问题。
2、村镇银行必须遵循“回归本源、服务实体”原则,核心在于将金融资源精准注入实体产业,坚守“支农支小”市场定位,信贷投放应满足县域内农村经济发展需要,将新增可贷资金主要用于本地县域农户、涉农小微企业及新型农业经营主体,不得向国家政策限制性行业发放贷款,不得从事非生产领域的信贷业务,比如涉足房地产、金融衍生品交易等,更不得偏离服务“三农”和涉农小微企业的定位,解决村镇银行“脱实向虚”问题。
3、应对农村地区客户分散情况,村镇银行自觉完成数字化转型发展,运用大数据、量子计算、5G、人工智能等技术重塑数字化转型发展模式,不断提升手机银行、网银、微银行、小程序、STM 设备等各类渠道服务功能,全面覆盖“无金融网点”“无银行账户”农户,嵌入农村居民日常生活场景,降低农村弱势群体贷款难度,助推村镇银行服务朝着智能化、网络化、普惠化方向跃迁,解决村镇银行的“服务真空”问题。
二、主发起行层面
首先针对主发起行权力失衡与管理缺位,需要优化村镇银行股权结构,鼓励国有大中型企业、国有银行、股份制银行、农村合作社等参与持股,优化股权结构与治理机制,推行“相对控股+战略参股”模式,适当降低主发起行持股比例上限,形成“主发起行+地方资本”分散股权结构,解决“控制权与责任不对等”制度性问题,形成多元制衡,使得村镇银行真正成为农村金融的“毛细血管”,而非主发起行的“影子分支机构”,缓解主发起行偏面强调主发起行“基因传承”问题。
其次,主发起行需要建立科学、合理的中小股东表决机制,对于涉及关联交易、高溢价并购、突击分红、重大资产重组等可能影响中小股东利益的重大事项,进行分类表决,由中小股东单独计票表决,需同时获得出席会议中小股东所持表决权的三分之二以上同意方可通过,增强中小股东在关键事项上的话语权,限制主发起行的单方决策权,解决主发起行过度干预村镇银行自主经营问题。
再次,明确主发起行的权责清单,要求主发起行在风险管理、内控建设、人才培训等方面承担刚性义务,比如规定每年投入的管理资源比例,明确风险处置时的最低救助责任,诸如流动性支持额度,最终实现“主发起行合规引导+村镇银行独立运营”的平衡,有效约束主发起行过度干预和垄断行为。而对个别处置意愿不强、缺少处置能力和风险管理能力的主发起行,属地监管部门可推动其优进劣出,推动高风险村镇银行大胆引入地方企业、非银行金融机构参与化解风险。
三、金融监管及政策协调层面
首先,加快推进差异化监管体系建设。
调整资本监管的要求。对村镇银行的资本监管指标不能和国有大型银行一样,应该根据 2024 年1月1日施行的《商业银行资本管理办法》,进一步简化其资本计量要求,引导其聚焦县域、小微金融服务,适当降低村镇银行资本充足率要求,使其能更灵活地运用资金服务当地经济。
优化流动性监管指标。考虑到村镇银行业务的区域性和资金来源的局限性,流动性覆盖率要求可适当低于国有大型银行,如设定为 80%-90%,以减轻其流动性管理压力,增加对村镇银行监管的适配性。
强化定位监管指标。制定专门针对村镇银行“支农支小” 的监管指标,提高“支农支小”贷款占比和增速要求,规定其不得跨经营区域发放贷款和办理票据承兑与贴现,确保专注于当地金融服务,防止村镇银行出现“离农脱小”现象。
其次,建议给予村镇银行适当的存款利率政策扶持。
鉴于村镇银行的品牌影响力弱、存款组织难度较大,央行在存款利率定价上给予差异化指导,允许村镇银行适当上浮,可结合宏观审慎评级结果,对发展稳健、风险可控、评级较高的村镇银行,可免于质押物,为符合条件的农户、涉农小微企业提供无质押的信用贷款,为村镇银行改革化险创造良好的政策环境。
最后,监管政策与农村金融市场需要合力协同发展。
2026年,“一省一法人”监管政策将加速推进,预计2027 年底,我国村镇银行数量将缩减至500家左右,形成以省级农商行/城商行为主发起行的集约化模式,整个农村金融市场格局将发生巨大改变。为此,监管政策与农村金融市场需要合力协同发展,才能真正推动农村普惠金融高质量发展,真正体现为农户和农村经济组织服务的宗旨。

总之,村镇银行改革化险工作并非“萎缩”或消亡,而是风险出清与服务升级的双向发力,通过“村改支/分”等市场化方式,将脆弱的村镇银行纳入更稳健的银行体系,同时释放资源提升农村金融服务的深度与广度。对农户与农村企业而言,短期可能面临部分传统服务调整,但长期将获得更安全、更便捷、更优惠的金融服务;对农村金融市场而言,这是从“数量扩张”向“质量提升”的关键转型,为乡村振兴提供更可持续的金融支撑。
(本文作者介绍:北京大学普惠金融与法律监管研究基地副主任、中国地方金融研究会首席经济学家)