新浪财经 银行

10家民营银行高管变更 华瑞银行董事长目前暂缺

21世纪经济报道

关注

21世纪经济报道记者李览青 上海报道

随着2024年年报对外披露,去年民营银行的高管与股东变动情况也浮出水面。

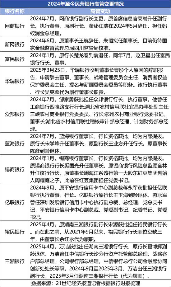
21世纪经济报道记者梳理19家民营银行2024年年报发现,去年至今,19家银行中有10家董事长、行长、副行长等职位出现变动,有的是行内提拔,有的是股东派驻,还有部分机构从同业引入了相关人才。

纵观民营银行高管变更的原因,主要是行长、董事长等到龄退休,或集团内部职务调整,仅新网银行原董事长王航出于工作原因辞任,华瑞银行原董事长曹彤出于个人原因辞职。

大多从外部引入的民营银行“一、二把手”都具有丰富的银行、互联网金融从业背景,其加入也将对这些银行发展战略产生一定影响。

具有代表性的民营银行有5家,分别是新网银行、富民银行、众邦银行、亿联银行、湖南三湘银行。

2024年1月,富民银行原行长楚龙春到龄退任,同年7月,赵卫星获批出任富民银行行长、董事。赵卫星是一位互联网金融“老兵”,曾担任蚂蚁金融微贷事业部运营总监,参与筹建网商银行并担任执行董事、副行长,此后相继担任新网银行行长、小米天星金融副总裁、华林证券CEO。在新上任后,赵卫星公开表示,当前银行金融服务的发展正步入3.0阶段,这是一个全新的空间,包含企业、产业、金融、区域四个层面的所有参与者之间的互动和协同,并通过这种协同为所有参与者创造价值。他指出,富民银行的全新战略是“打造富有自身特色的产业生态银行”。

2024年7月,邹家勇获批担任众邦银行行长、执行董事。众邦银行原行长程峰升任董事长,原董事长晏东顺到龄退休。邹家勇具备多年农村金融机构的从业经验,曾任工商银行四唯路支行行长;湖北省农村信用联社宜昌办事处副主任;三峡农村商业银行党委委员、行长;鄂州农村商业银行党委书记、董事长;湖北省农村信用联社稽核审计部总经理、计划财务部总经理。记者注意到,去年众邦银行乡村金融显著发力。截至2024年末,涉农贷款余额63.59亿元,较年初增加19.56亿元,增幅44.42%,增速高出本行全部贷款增速24.71个百分点。其中普惠型涉农小微企业法人贷款余额18.38亿元,较年初增加3.75亿元,增幅25.66%。

去年亿联银行原行长王玉海也到龄退休,2024年9月,原平安银行信用卡中心副总裁蒋永军获批担任亿联银行执行董事、行长。蒋永军是一位零售金融业的“老兵”,曾任深圳发展银行信用卡中心执行副总裁、总经理、党总支书记,平安银行信用卡中心副总裁、党委副书记、纪委书记、党委书记。作为美团入股的民营银行牌照,亿联银行的个人贷款业务发展突出,占贷款余额的比重在80%以上。但去年,亿联银行面临着存贷款余额双降的困境,特别是在贷款余额方面,2024年公司贷款同比减少45.80%至8.46亿元,个人贷款同比减少28.58%至225.94亿元。

另外还有一家引入外部行长的是湖南三湘银行,三湘银行原行长夏博辉到龄退休,原副行长宋源赴江西裕民银行担任行长。在此背景下,2024年9月至2025年3月,万洁获批担任三湘银行副行长,2025年3月任湖南三湘银行行长(代为履职),2025年4月至今担任三湘银行董事、行长。万洁是首位民营银行女行长,长期在中信银行负责对公业务板块,曾任中信银行长沙分行资产托管部总经理、战略客户部总经理、公司银行部总经理,中信银行总行公司金融部协同创新处处长等职。

此外,新网银行曾在财报中透露,2024年6月,朱韬担任董事长(拟任),目前仍待国家金融监督管理总局四川监管局核准。原董事长王航因工作原因辞任。朱韬曾任中国银行浦东分行行长、上海分行副行长、苏州分行行长等职,后出任上海华瑞银行行长因家庭原因辞职,现任新希望集团党委副书记、新希望资产管理有限公司董事长兼总经理。

值得一提的是,华瑞银行目前董事长一职暂缺

2025年3月25日,华瑞银行收到董事长曹彤个人原因的辞职报告,申请辞去董事、董事长、战略管理委员会主任、消费者权益保护委员会主任、提名与薪酬委员会委员等职务。该行执行董事、行长吴克照代为履行董事长职责。

曹彤是中国零售金融业的传奇人物,2022年获批担任华瑞银行第三任董事长,他也是中国首家获批成立的民营银行——微众银行的首任行长,是招商银行“金葵花”贵宾体系的创始人。

曹彤拥有丰富的银行业从业经验,从业经历覆盖监管机构、传统银行、民营银行等,曾任职于中国人民银行北京分行,曾任招商银行北京分行副行长,招商银行总行零售部总经理,招商银行总行深圳分行牵头副行长,中信银行副行长,中国进出口银行副行长,深圳前海微众银行行长,厦门国际金融技术有限公司董事长,深圳瀚德企业信用服务有限公司董事长。

附表:2024年至今民营银行高管变更情况一览

加载中...