新浪财经 银行

组合贷款由“串联”变为“并联”审核 北京住房公积金贷款就提高服务质效试点 首批5家银行可承接新服务模式

媒体滚动 2024.10.15 16:09

财联社10月15日讯(记者 高萍)近期多地公积金贷款相关优化政策密集出台。今日,北京住房公积金管理中心披露《关于开展提高住房公积金个人住房贷款服务质效试点工作的通知》,为提高贷款服务质效,从贷款材料、业务流程、服务模式等方面提出诸多措施。

其中,将组合贷款流程中“中心先受理、银行后审批”的串联模式优化为“中心与银行同步审批”的并联模式,提高贷款审批时效。另外,还新增了三种公积金贷款服务模式。本次措施自2024年10月15日施行。

业内人士对财联社记者表示,近期多地密集出台公积金相关优化政策,包括提高公积金最高贷款额度、继续扩大公积金使用范围等。北京住房公积金管理中心此次通知通过丰富服务模式提质、精简办事材料增效、优化业务流程加速,将进一步改进服务体验和提升服务效率,满足群众贷款需求,提高交易融资周转速度,激发房地产市场活力,促进房地产市场平稳健康发展。

组合贷款由“串联审核”变为“并联审核” 1个工作日可完成审批

从具体内容来看,通知指出,在贷款资料方面进一步精简,其中,二手房网签合同由提供纸质材料变为获取电子合同。能够调用电子网签合同核实的,无需提供相应资料原件。另外,二手房售房人由提供身份证变为获取电子证照,售房人配合办理贷款时,能够调用售房人身份证电子证照核实的,无需提供身份证原件。符合条件的二手房贷款,实现借款人“零材料”申请。

此外,使用商业贷款申请表代为填报贷款申请信息。借款人申请住房公积金个人住房组合贷款的,贷款经办部门工作人员根据商业银行提供的商业贷款申请表录入系统,借款人对表单内容签字确认。启用新版《北京住房公积金管理中心住房公积金个人住房贷款借款申请表》。

在业务流程方面通知进一步优化。组合贷款由“串联审核”变为“并联审核”。将贷款流程中“中心先受理、银行后审批”的串联模式优化为“中心与银行同步审批”的并联模式。公积金贷款审批与商业贷款审批同步,符合条件的,1个工作日完成组合贷款审批。

另外,通知指出,优化二手房评估流程。其中,房屋评估由贷款“受理后”变为“受理前”,将借款人提交贷款申请,贷款经办部门受理后进行的二手房评估工作提前至业务受理前,房屋评估公司可提前介入房屋评估。评估结果由“纸质”传递提速为“线上”传递,将评估公司线下传递的纸质《评估核查确认书》改为通过邮箱方式发送电子版,贷款经办部门根据电子评估结果先行审核。此外,通知还优化了抵押登记、预告登记和新建住房解抵押流程。

为更好地服务住房公积金借款人、改进服务体验和提高办事效率,北京住房公积金管理中心新增了三种公积金贷款便民服务模式,包括“网点受理、当日办结”、“网上申请、上门签约”、“委托代办、无需跑动”三种服务模式。

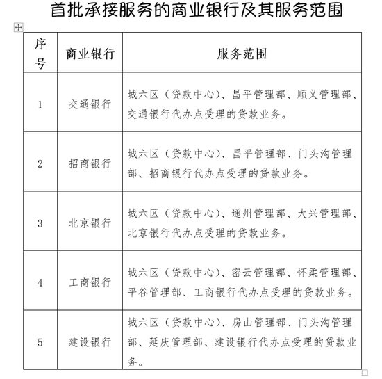
交行、招行、工行、建行、北京银行 首批5家银行可承接新服务模式

就试点范围而言,通知指出,受托办理贷款业务的商业银行完成人员培训、考核、备案等相关工作,且经公积金中心同意后,可按上述服务模式开展业务。北京住房公积金管理中心定期公布按上述服务模式开展业务的商业银行名单。

据了解,目前首批可承接“网点受理、当日办结”、“网上申请、上门签约”、“委托代办、无需跑动”3种新服务模式的商业银行为交通银行招商银行、北京银行、工商银行建设银行。对于未在试点范围内的,仍按原模式办理。

“北京住房公积金管理中心协调合作银行、评估公司、北京市住房置业融资担保有限公司等合作方,通过精简贷款资料、优化业务流程、丰富服务模式等举措,进一步提高了公积金贷款服务质效,给借款人带来了诸多便利。”对于此次通知的措施,一位业内人士表示,例如,二手房可调取电子网签合同及售房人身份证电子证照的,实现借款人“零材料”申请。

另外,由原来的借款人必须前往一次公积金中心贷款经办部门现场办理的单一模式扩展至多种服务模式。借款人符合条件前往柜台办理的,申请当日面签,最多跑一次;借款人网上提交或委托商业银行代为提交公积金贷款申请的,提供上门面签服务,借款人无需跑动。

近期,多地密集出台公积金相关优化政策。实际上,今年以来多地出台的公积金优化政策,主要可分为两大类,中指研究院市场研究总监陈文静对财联社记者分析,一是优化传统公积金贷款政策,多种方式降低购房门槛、降低居民购房成本。如提高公积金最高贷款额度等。还有一类是,继续扩大公积金使用范围。如公积金支付首付款、公积金异地贷款、公积金法拍贷等。

上海易居房地产研究院副院长严跃进在接受财联社记者采访时表示,北京此次便民政策也是呼应群众诉求,将更好地便利使用公积金贷款。很多城市出台了公积金支持政策,使得公积金能够更好发挥作用,说明公积金响应激活合理购房消费需求的导向较为统一,有助于进一步提振潜在住房消费需求。

加载中...