新浪财经 银行

“招行系”余佩战履新台州银行 任党委书记

市场资讯 2024.07.10 17:59

来源:金融人事mini

全国首家以市场化方式组建的城商行——台州银行,迎来新任党委书记。

近日,银行人事注意到,招银理财监事长余佩战已出任台州银行党委书记。据“路桥街道”官微消息,7月初,余佩战已经以台州银行党委书记的身份参与了该行的“七一”建党节活动。

公开信息显示,台州银行党委书记此前由该行创始人陈小军担任,而台州银行党委副书记则由该行董事长黄军民担任

余佩战是“招行系”老将,监管批复信息显示,2013年6月12日,余佩战出任招行宁波分行行长助理;2016年10月31日,其招行温州分行行长的任职资格获核准。据了解,宁波分行和温州分行都是招行在浙江省设立的一级分行。

2019年后,余佩战调任招行总行小企业金融部总经理;2021年左右,又调往招行子公司招银理财,出任风险官;2022年11月,原招银理财监事长吴涧兵出任总裁,余佩战接任监事长职务。

不久前,2024年5月23日,余佩战台州银行董事的任职资格刚获监管批复。

股权结构显示,台州银行注册资本18亿元,招商银行是第一大股东,持股比例为24.86%。

招行入主

今年是台州银行成立36周年。

1988年6月,台州人陈小军,建立了银座金融服务社;1995年,银座金融服务社从“大钱庄”的性质转变成真正的银行。

2002年3月,改制为台州市商业银行,政府参股5%,是全国首家政府参股不控股的城商行,也是全国首家以市场化方式组建的城市商业银行,陈小军任董事长兼行长。

2007年11月13日,招行宣布以2.721亿元人民币购入台州市商业银行10%股权。2010年,台州市商业银行正式更名为台州银行。

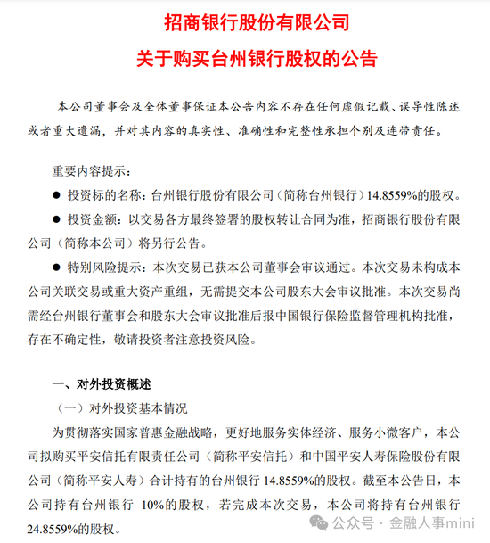
2021年3月19日,招行又发布了《关于购买台州银行股权的公告》。

招行拟通过受让平安信托、平安人寿所持有台州银行14.8559%的全部股权,实现对台州银行的控股,持股比例扩大到24.86%。

在公告中,招行说明此举是为了贯彻落实普惠金融战略,更好地服务实体经济、服务小微客户。

“台州银行是经营小微金融的代表,增持其股权有助于提升对小微企业的金融服务能力,符合国家大力发展普惠金融、支持小微企业发展的政策方向;同时,台州银行深耕当地市场,打造了独具特色的小微经营模式,不会与本公司构成竞争。” 招行进一步解释。

在当年的业绩发布会上,时任招行行长田惠宇曾表示:“台州银行是一家非常有特色的银行,我个人认为它在有些方面比招商银行做得还好。”

多年以来,台州银行始终坚守小微企业金融服务的市场定位,坚持“以市场为导向、以客户为中心”的经营理念,5次被评为全国“小微企业金融服务先进单位”,是央行贷款市场报价利率(LPR)报价行之一。

台州银行还是“全国村镇银行优秀主发起银行”,在北京、重庆、深圳、江西赣州以及浙江三门、景宁等地主发起设立了7家村镇银行和 109 家支行。

业绩方面,2023年,台州银行实现营业收入为125.52亿元,同比增长11.87%;净利润为48.31亿元,同比增长13.62%。2024年一季度,台州银行实现营业收入33.32亿元,归属于母公司的净利润为15.22亿元。

规模方面,截至2024年3月末,台州银行未经审计合并口径下资产总额达到4039.18亿元。

7月10日,《银行家》杂志最新发布2024年度世界银行1000强榜单,按照一级资本实力,台州银行排名第340位,比去年前进了6位。

优等生?

净息差持续走低的大环境下,商业银行业绩压力越来越大。

在上个月的股东大会上,招行行长王良对此也表达了担忧,“一季度银行业净息差水平已经降到了1.54%。如果再往下下行的话,银行资产业务的盈利能力就会大受影响,甚至可能信贷业务也变成不赚钱的业务。承担风险还不赚钱,可能对银行就变成了很大的挑战。”

而一些足够下沉的小银行,或许能摆脱低息差的处境。

比如,专注于小微金融服务领域,深耕本地的台州银行,2023年其净息差仍维持在2.96%的高位,比行业平均水平高出近一倍。

在经济前沿的江浙地区,截至2023年末,台州银行共设有舟山、温州、杭州、宁波、金华、湖州、衢州、绍兴、嘉兴、丽水 10家分行和 340 家支行。

值得一提的是,近日台州银行多家分行行长出现变动。

2024年5月31日,国家金融监督管理总局浙江监管局连发三条关于台州银行分行高管任职资格的批复,其中包括,杭州分行行长助理金枝,嘉兴分行行长赵挺,衢州分行行长周宣洪。

资产质量方面,截至2023年末,台州银行不良贷款余额为 20.60亿元,不良率仅为0.88%,较年初下降了 0.02 个百分点,风险水平稳中向好。

高质量的指标外,台州银行的高管薪酬也备受瞩目。

年报显示,2023年,在台州银行领取薪酬或津贴的董事、监事及高级管理成员共有18人,他们的年度薪酬或津贴总额为2716.48万元。其中,薪酬在100-200万之间的有10人;在200万以上的有3人,而这3人的薪酬总额为1037.09万元。

这样的高管薪酬水平已经直追其股东招行了,2023年王良的税前薪酬为345.32万,招行副行长的薪酬在200-300万之间。

事实上,台州银行高管已连续两年降薪。

2022年,台州银行18名董监高的薪酬总额为2837.49万元,年薪在150万以上的有10人,金额最高的前3人薪酬总额为1145.75万元。2021年,台州银行高管薪酬总额为3116.35万元,金额最高的前3位薪酬总计更是高达2403.87万元。

年报显示,2023年台州银行应付职工薪酬总额为21.35亿元截至2023年末,该行共有员工12031人。

另一方面,在金融强监管严监管的态势下,台州银行的合规问题也不断凸显。据不完全统计,上半年台州银行总行及其分行已合计被罚570万元,涉及信贷资金用途管控、客户信息安全、银行理财销售等问题。

加载中...