两位副行长落定 换血之后的浦发银行会否极泰来吗?
来源:金融人事mini
2023年算得上是浦发银行的“多事之秋”。
从2023年9月的换帅到今年年初的“一封家书”,从2023年的信用卡外包团队集访事件到今年2月的监管罚单,刚刚“三十而立”的浦发似乎还没来得及成长,就开始经历人到中年的阵痛。
4月30日上午,浦发银行召开2023年度暨2024年第一季度业绩说明会,出席说明会的核心管理团队成员有,去年刚上任的董事长张为忠(下图左三),执行董事、副行长(主持经营工作)兼首席风险官刘以研(右三),副行长兼董事会秘书谢伟(右二),从2016年起就出任副行长的崔炳文(左二),去年9月从上海市国资委调任浦发银行的副行长康杰(左一),以及时任党委委员的丁蔚(右一)。
近日,银行人事独家获悉,浦发银行核心管理层又将有变化,党委委员丁蔚,资产负债与财务管理部总经理张健,拟任浦发银行副行长,已经完成了内部公示。
面对相对低迷的业绩数据,虽然浦发银行的行长人选尚未最终确认,但两位副行长的落定,或也将给“中年危机”的浦发带来新“生机”。
又见“建行”
丁蔚和张健都算是老浦发人,也同为70后。
丁蔚,1971年7月出生,上海交通大学工商管理硕士研究生,高级经济师。曾任中国建设银行上海市分行龙卡业务处理中心主任助理、副主任,个人银行业务部副总经理;上海浦东发展银行个人银行总部银行卡部负责人、总经理,个人银行总部副总经理兼银行卡部总经理,电子银行部(移动金融部)总经理,零售业务部总经理、零售业务工作党委副书记。曾任上海浦东发展银行党委委员、零售业务总监、零售业务党委副书记、零售业务部总经理。2021年1月起还曾兼任浦银安盛基金管理有限公司董事,拟任浦发银行副行长。
张健,1975年4月出生,全日制研究生,工学硕士,管理学博士,曾任浦发银行南昌分行行长、郑州分行行长、总行资产负债与财务管理部总经理,拟任浦发银行副行长。
2023年9月8日晚间浦发银行公告,该行董事长郑杨、副董事长及行长潘卫东因工作调动原因辞职,随后,来自建行的老将张为忠接任浦发银行董事长一职。
张为忠在建行时,曾任建行普惠金融事业部总经理,并带领团队将普惠金融业务做到行业第一。
接掌浦发之后,在普惠金融方面,张为忠表示,浦发银行将全新打造“轻接入+快复制+全覆盖”普惠金融新模式,推出“惠”系列产品体系:惠抵贷、惠闪贷、惠链贷、惠保贷,为个人贷款提供便利;面向小微企业,浦发银行从数字产品、数字生态、数字基建等三方面重构普惠金融生态,实现全流程一体化服务。
截至一季度末,浦发银行普惠两增口径贷款余额4399亿元,较上年末增加175亿元。
无独有偶,新任副行长丁蔚也有在建行工作的经历。其曾任中国建设银行上海市分行龙卡业务处理中心主任助理、副主任,个人银行业务部副总经理,主打的是个人银行业务。
在零售客户的深度经营方面,一季度会上浦发银行党委委员丁蔚表示,会实现三个方面的转变,包括从“流量”转向“留量”的经营,从产品的销售转向资产的配置,从“撒网”的营销转向温暖的陪伴。
但在个人金融方面,数据显示,2023 年浦发银行信用卡累计发卡量 1.03 亿张,信用卡流通卡数4837.61万张,较上年末下降 5.76%。
2023 年报告期内,信用卡交易额2.27 万亿元,同比下降 6.13%;信用卡业务总收入 406.59 亿元,同比下降 7.03%。信用卡及透支余额 3856.17 亿元,较上年末下降 11.09%。
再往前回顾,2018 年,浦发银行信用卡业务总收入为 552.78 亿元。5 年过去了,浦发银行信用卡业务,营收减少近 150 亿元。
由此可见,浦发的个人银行业务未来发展并不能盲目乐观。
又见“罚单”
2023年,浦发银行净利增速排在42家A股上市银行最倒数的位置,仅以0.2%的优势略优于郑州银行;营收增速在同业股份行中也仅略高于平安银行,排在倒数第二。
在恢复业绩之外,合规之殇,也是浦发银行新管理团队的当务之急,频繁的罚单,体现出浦发近年来在管理和内控上的短板。
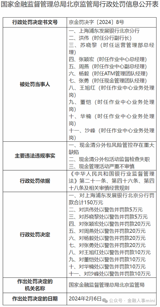
2月18日,国家金融监督管理总局北京监管局行政处罚信息公开表披露,上海浦东发展银行北京分行因违法违规事实被罚款合计150万元。
4月17日,国家金融监督管理总局莆田监管分局公开的行政处罚信息显示,浦发银行莆田分行因存在向未竣工验收的商业用房发放个人按揭贷款等违规,被合计处以230万元罚款。
含上述两次处罚,2024开年以来,浦发银行在5个月的时间里被处罚金额合计已经超800万元。
数据显示,2021年,浦发银行被监管部门开出40多张罚单,被罚金额合计近1亿元,违规涉及贷款业务的各个环节,单笔罚款最高达6920万元。
2022年浦发银行以64张罚单、罚没金额超6000万元位列股份行第一。
2023年浦发银行被监管部门总共处罚了15次,平均每月一次还有富余。所收罚单量达70多张,累计罚款金额超千万元。
在金融严管趋严的压力之下,除了每年高昂的罚单,浦发银行的投诉量也高居不下。例如,2023年上半年,仅湖南辖内浦发银行消费者投诉量高达122件,比第二名的渤海银行高出两倍多。2022年浦发银行被投诉总量达18805件,在12家股份行中排名第一。
2024年2月春节前夕,浦发银行以总行党委名义,写给员工家属的一封信。这封信件表达了公司对员工家属的祝福和感谢,并直接向员工家属按每人税后2000元标准,发放了慰问金。“浦发银行不发年终奖、发一封家书”引起舆论关注。随后虽有辟谣称慰问金和年终奖没有互相替代的关系,但浦发银行还是被大家戏称为了“家书行”。
“自新班子组建以来,我们一直在研究战略优化、升级,思考如何保持可持续发展。”张为忠表示,面对综合竞争优势强的国有大行和在本地化精耕细作的小银行,股份制银行处在“三明治夹心里面”,需要找到自身优势。
借用张董事长的“三明治夹心”的理论,对监管,需要合规严控,对团队,需要刚柔并济,现在的浦发新管理团队又何尝不是处于“三明治夹心”一样的尴尬位置?