新浪财经 银行

工行、农行重要公告!

媒体滚动 2024.05.27 13:35

来源:中国银行保险报

记者 胡杨

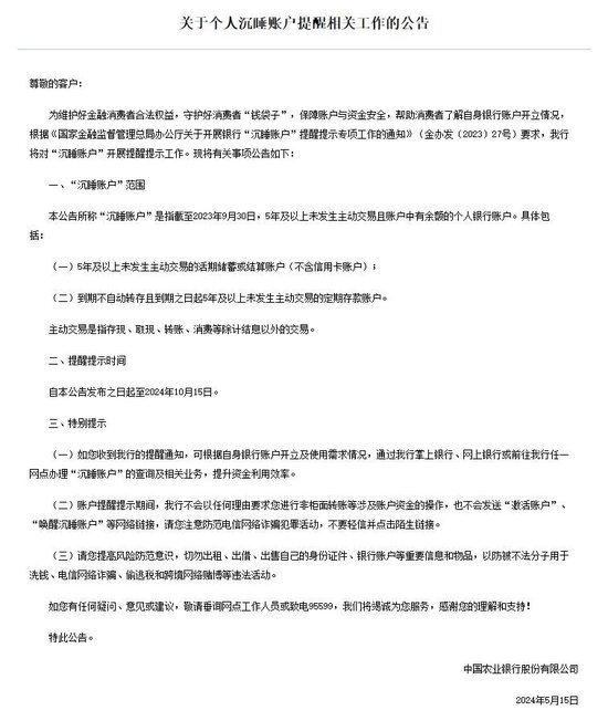
为保障账户与资金安全,帮助消费者了解自身银行账户开立情况,中国工商银行中国农业银行近期先后发布公告称将对“沉睡账户”开展提醒提示工作。提醒提示时间自公告发布之日起至2024年10月15日

点击图片查看详细公告内容

本次纳入提醒提示范围的“沉睡账户”是指:截至2023年9月30日5年及以上未发生主动交易且账户中有余额的个人银行账户。

具体包括两类:一是5年及以上未发生主动交易的活期储蓄或结算账户(不含信用卡账户);二是到期不自动转存且到期之日起5年及以上未发生主动交易的定期存款账户。主动交易是指存现、取现、转账、消费等除计结息、账户管理费以外的交易。

2023年10月,国家金融监督管理总局组织开展银行“沉睡账户”提醒提示专项工作,自2023年10月起持续1年。在此期间,包括工行农行在内的各银行机构将对“沉睡账户”持有人进行提醒和通知。

“沉睡账户”存在资金被遗忘或挪用、个人信息泄露、账户被用于违法犯罪交易等风险隐患。开展“沉睡账户”提醒提示工作,可以帮助消费者了解自身银行账户开立情况,及时查看、使用或注销冗余账户,唤醒沉睡的“钱袋子”,提升资金利用效率。

在招联首席研究员董希淼看来,清理“沉睡账户”有三个方面的意义:一是帮助金融消费者唤醒闲置资金,提高资金利用效率,维护消费者合法权益;二是减少银行账户、系统资源的无效占用,提高资源利用效率,更好地为消费者提供更有效的服务;三是加强银行账户管理,降低“沉睡账户”潜在风险。

工行、农行还特别提示称,账户提醒提示期间,银行不会以任何理由要求消费者进行非柜面转账等涉及账户资金的操作,也不会发送“激活账户”“唤醒沉睡账户”等网络链接,请注意防范电信网络诈骗犯罪活动,不要轻信并点击陌生链接。

请消费者提高风险防范意识,及时更新留存在银行的个人信息,切勿出租、出借、出售自己的身份证件、银行账户等重要信息和物品,以防被不法分子用于洗钱、电信网络诈骗、偷逃税和跨境网络赌博等违法活动。

加载中...