新浪财经 银行

渤海银行理财子公司正式开业,刚刚因理财业务违规等被罚2520万

市场资讯 2023.02.28 20:52

渤海银行理财业务发展喜忧参半。

近日,渤海银行旗下首家全资子公司渤银理财有限责任公司(下称“渤银理财”)品牌正式发布,同时也是天津市法人银行首家理财子公司。今年2月初,渤银理财首只理财产品已启动募集,仅用86分钟即全部售罄。

据相关报告,渤海银行理财收益能力连续四年位居全国性银行榜首。并且,2021年该行累计发行理财产品数量仅次于中国银行,在所有理财产品发行方中排名第二。

与较佳的收益能力相反的是,渤海银行多次因理财业务存在违法违规行为等,被监管部门开具罚单,该行理财业务的风控能力有待提高。据梳理,2023年开年以来,该行已两度因理财业务违反审慎经营规则等受罚,累计遭罚2520万元,前后间隔时间仅一周。

渤银理财品牌正式发布,理财规模居同业尾部

渤海银行成立于2005年12月30日,2006年2月正式对外营业,是第一家总部设在天津的全国性股份制商业银行。2020年7月16日,该行在香港联交所主板挂牌上市。

2月26日,渤海银行旗下首家全资子公司渤银理财在天津举行开业仪式,正式进行品牌发布。资料显示,2021年4月,该行获得银保监会关于筹建渤银理财的批复;2022年1月, 银保监会正式接收渤银理财开业申请;2022年9月,渤银理财获批开业,注册资本20亿元,注册地在天津,成为天津市法人银行首家理财子公司。

今年2月3日,渤银理财首只理财产品——“财收有略系列2023年1号”开始启动募集,是该系列固定收益类封闭式理财产品中的第一只,产品额度全部售罄仅用了86分钟。除“财收有略”系列外,渤银理财九大产品体系还包括“渤泰有依”“银储有道”“理财有术”“为持有方”“信睿有选”“任达有升”“汇盈有策”“聚利有得”等八个系列。

据普益标准梳理,“理财”这个名词的出现,最早可追溯至1996年,标志性事件是中信银行在当年设立了“私人理财中心”。2004年,光大银行发行了中国第一只面向个人客户的人民币理财产品——“阳光理财B计划”,是为理财元年。

2018年,《商业银行理财子公司管理办法》颁布,我国银行理财行业变革正式启动;2019年国有六大行率先设立理财子公司,理财子公司元年诞生。理财子公司指的是商业银行在我国境内设立的主要从事理财业务的非银行金融机构。

目前,我国获批筹建及开业的银行理财子公司共有31家,包括6家国有大行、11家股份行、8家城商行、1家农商行、5家合资银行。其中,2022年有8家银行理财子公司拿到开业“许可证”,理财子公司扩容速度不断加快。

截至2022年末,从原始注册资本来看,“宇宙行”旗下的工银理财位居31家银行理财子公司榜首,注册资本160亿元。股份制银行中,除了华夏银行旗下的华夏理财为30亿元、渤海银行旗下的渤银理财与恒丰银行旗下的恒丰理财均为20亿元外,其余8家股份行成立的理财子公司注册资本全部为50亿元。

从理财规模来看,招商银行旗下的招银理财与兴业银行旗下的兴银理财,均以超2万亿元的理财规模在31家银行理财子公司中并列第一,而广发银行旗下的广银理财、渤银理财、恒丰理财的理财规模皆为5000亿元(含)以下,排名垫底。

有市场声音认为,银行创立理财子公司乃大势所趋。在当前的监管政策下,只有银行理财子公司才能发行银行理财产品。相比传统的银行理财产品,银行理财子公司推出的产品对投资者门槛更低。例如,渤银理财首只理财产品的起购金额仅1元。

未来,银行理财子公司将逐步承接母行绝大部分的理财业务,成为理财市场的主力军。截至2022年末,我国银行理财市场存续规模27.65万亿元,其中理财公司存续产品规模22.24万亿元,占全市场比重达80.44%。

理财业务存风控缺陷,收益能力较佳

理财看重两点,一是风控能力,二是收益率水平,合规是理财子公司健康发展的底线。

在今年2月24日-26日举办的第五届全球财富管理论坛上,工银理财副总裁李雪松表示,银行理财子公司要把握好三个方面的平衡关系。其中,第一个方面即为风险和收益之间的关系。在他看来,风险防控是理财子公司必须要遵守的一个红线,只有风险把握到位了,后续收益才能可持续性地发展。

而梳理渤海银行理财业务可以发现,该行在合规经营与风险防控方面能力仍有待提高。

2月17日,据银保监官网通报,渤海银行及相关主体共收到罚单两张,被处以罚款合计1660万元,总行与分支机构分别遭罚430万元、1230万元,同时1名责任人员被给予警告。处罚原因系该行存在“小微企业贷款资金被挪用于购买理财产品”等5项违法违规行为。

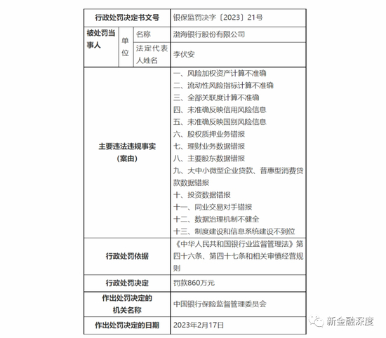
相隔仅一周后,即2月24日,银保监发布的行政处罚公告显示,渤海银行由于涉及13项违法违规案由,被处以罚款860万元。其中,“理财业务数据错报”赫然在列。如此,2023年开年以来,该行已两度因理财业务不合规等受罚,累计罚款2520万元。

对此,渤海银行回应称,该处罚是基于2020年银保监会对该行开展的“1104数据质量现场检查”中所发现问题作出的。截至2021年末,检查中发现的各项问题均已整改完毕,并对相关责任人员进行了严肃问责。

拉长时间线看,由于理财业务等存在违规事实,渤海银行已多次受到监管处分。根据通报时间梳理,2022年3月,该行因EAST系统理财产品底层持仓余额数据存在偏差、EAST系统理财产品非标投向行业余额数据存在偏差,以及未报送本行理财产品间相互交易记录等,被处以罚款360万元。

2021年5月,渤海银行更是收到该行史上最大罚单,罚款金额高达9720万元,违法违规行为多达34项,其中10项涉及理财业务。分别是:违规通过同业投资或理财募集资金为四证不全的房地产项目提供融资、部分分行出具与事实不符的理财业务投资情况报告、理财产品之间风险未完全隔离、理财信息登记不准确、理财资金为客户入股其他商业银行提供融资、理财产品信息披露不到位、理财资金用于开立本行定期存单、投向权益类资产及集合资金信托计划的理财产品面向一般个人客户销售、单一信贷资产类理财产品期限与标的资产期限不一致,以及组合信贷类理财产品高流动性资产低于监管要求。

在此背景下,渤银理财的诞生被寄予厚望。渤海银行董事长李伏安表示,渤银理财的设立是渤海银行发展史上的大事、要事,是该行促进理财业务健康发展、推动银行理财业务回归本源的必由之路。以“渤银理财”品牌发布为起点,渤海银行将继续围绕“最佳体验的现代财资管家”战略愿景,努力提升风险防控能力等“六大能力”。

不同于有所欠缺的合规管理性,渤海银行理财业务收益相对较佳。2007年,该行推出首款理财产品,拉开了理财业务的发展序幕。经过近15年发展,据普益标准及华经产业研究院报告,2021年渤海银行累计发行理财产品958只,仅次于中国银行在所有理财产品发行方中排名第二。

另据普益标准发布的《全国295家银行理财能力排行榜(2021年度)》,渤海银行综合收益能力得分位居全国性银行第一位,加权超额收益得分位居全国性银行第二位。并且,自2018年起,该行理财收益能力已连续四年位居全国性银行榜首。

渤海银行表示,截至2022年底,该行已累计服务近百万客户,累计为客户创造财富收益超1000亿元。随着渤银理财正式开业,该行理财业务风险防控能力能否优化?收益能力又能否保持?我们将进一步关注。

来源:新金融深度

加载中...