万亿厦门国际银行换帅IPO提速?开年被罚445万超去年全年
作为为数不多的万亿级别城商行之一,厦门国际银行的大小动态均受到行业关注。
近日,联合资信发布公告称,关注到厦门国际银行的章德春辞去行长职务,拟聘任曹云川先生担任行长。联合资信将对上述事项保持关注,以便全面分析并及时揭示相关事项可能对厦门国际银行战略实施、业务经营及其存续期债券信用水平带来的影响。
2月10日,曹云川厦门国际银行行长的任职资格获得监管批复同意,该行正式迎来“新帅”。
据了解,厦门国际银行是目前国内唯一一家未上市的万亿级城商行,筹备IPO多年未果。从近两年的经营表现看,尽管该行的体量在不断地增长,但核心资本充足率等指标却在下滑。加上分支行频频因业务违规被罚,合规方面的压力较大。厦门国际银行“新帅”面临的挑战不少。
谋求上市多年,尚未有实质进展
官网资料显示:厦门国际银行成立于1985年8月31日,曾是我国首家中外合资银行,2013年改制为城市商业银行。目前厦门国际银行的业务布局地跨港澳地区和大陆,是首家在港澳拥有全功能附属商业银行的城市商业银行,在内地和香港、澳门等地共设有140多家营业性机构网点,形成了“以内地为主体、以港澳为两翼”的战略布局。
梳理近年业绩报告可以发现,2017年至2019年,厦门国际银行的资产规模同比增速均保持在2位数,分别为26.42%、13.15%和13.57%,处于持续快速扩张中。截至2021年底,厦门国际银行的总资产顺利突破万亿。
以截至2021年底的资产总和作为排序标准,我国共有9家万亿级别的城商行,其中厦门国际银行以排在第八位,排在盛京银行的前一位。
而上述9家城商行中,除厦门国际银行外,剩余8家均已在A股或是H股上市。
实际上,早在2007年,厦门国际银行便提出了A股上市计划,因其合资银行的身份未能如愿。
改制后,厦门国际银行也是多次在年报中提及上市。2018年年报中透露,积极推进上市事宜,力争逐步建立长效资本补充机制。2019年年报中,监事会建议该行加强研究和落实三地联动、上市工作等战略层面工作。该行新一轮五年战略规划中明确提出,将围绕国际化与金融科技两大领域打造高质量发展特色及差异化优势,全力实现IPO上市。
在此背景下,厦门国际银行近期的诸多动态均被外界视为是为冲刺上市做准备:
去年9月13日,厦门国际银行获批因资本公积转增股本,注册资本增加至138.25亿元。
9月19日,厦门银保监局批复,同意厦门国际银行增资扩股方案,募集股份不超过7.5亿股。
今年2月10日,厦门银保监局发布《关于核准曹云川任职资格的批复》,核准曹云川厦门国际银行行长任职资格。
个人简历显示,曹云川出生于1972年1月,于2021年起担任厦门国际银行监事长。进入该行前,曹云川在工商银行体系中工作了20多年,具有丰富的国际金融业务及管理经验。
此前2020年9月,厦门国际银行董事长也进行了换新。值得一提的是,厦门国际银行的新任董事长也是工行背景出生,且两位高管均是“70后”,这为该行的管理层注入了新鲜的血液。
两位“70后”高管搭档,使得外界不免产生新的期待:下阶段该行的上市事项是否会有实质性进展?
违规屡次被罚,公司内控有待提高
据官网最新披露的数据,截至2022年末,厦门国际银行总资产10889亿元(未经审计数,人民币,下同),较上年末增长8.11%;发放贷款和垫款总额6154亿元,较上年末增长8.53%。
资产规模的不断扩大使得厦门国际银行在资本金方面越发紧张。数据显示,截至2021年底,厦门国际银行的资本充足率、一级资本充足率、核心一级资本充足率均低于同期行业平均水平。截至2022年9月,该行的核心一级资本充足率降至9.15%。
为此,厦门国际银行也是多渠道进行资本补充。2022年12月,银保监会官网批复信息显示,经审查,厦门银保监局同意厦门国际银行发行总额不超过120亿元的二级资本债券,并按照有关规定计入该行二级资本。
IPO既是为了资本解渴,也将有利于该行公司管理和内控水平的提高。
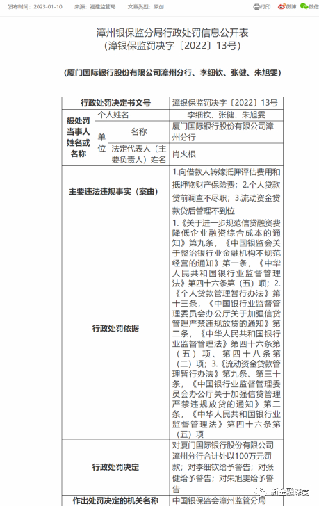
银保监官网信息显示,在今年1月份,厦门国际银行有三家分支机构被罚,处罚金额合计445万元。
其中,厦门国际银行漳州分行收到一张百万罚单,违规事由涉及向借款人转嫁抵押评估费用和抵押物财产保险费;个人贷款贷前调查不尽职;流动资金贷款贷后管理不到位等。三名相关责任人同时被给予警告。
厦门国际银行漳州龙海支行则是因为流动资金贷款贷前调查不尽职、贷后管理不到位两项违规行为,被处以50万元罚款,一名相关责任人被给予警告。
厦门国际银行龙岩分行的罚金最高。罚单显示,该分行存在的违法违规行为包括发放个人贷款和流动资金贷款时强制要求购买保险产品;违规销售理财产品;流动资金贷款贷前调查不尽职;流动资金贷款贷后管理不到位;流动资金贷款贷前调查不尽职、贷后管理不到位等,被合计处以295万元罚款。龙岩银保监分局同时对两名相关责任人给予警告。
据统计,2022年全年,厦门国际银行下属分支机构共收到3张罚单,涉及莆田分行、上海分行、泉州分行,处罚金额合计400万元。也就是说,今年一开年,厦门国际银行收到的罚单罚金总额就已超过了去年全年。
除罚单外,该行收到的投诉量也在福建省银行中较为突出。据福建银保监局发布的银行保险消费投诉情况通报显示,2022年一季度收到涉及厦门国际银行的个人贷款类纠纷投诉22件,在辖内银行业金融机构中排在第5位。
厦门国际银行“新帅”面前的挑战不少。就该行的后续业务发展和上市进度,我们将继续关注。
来源:新金融深度