新浪财经 银行

“金融16条”在深圳逐步落地 多家银行可延期还房贷至最长3年

21世纪经济报道

关注

南方财经全媒体见习记者 曹媛 深圳报道

近日,多家银行在广州推出个人房贷延期还款服务引发关注。南方财经全媒体记者了解到,深圳地区多家银行也已提供个人住房贷款延期服务。

12月6日,南方财经全媒体记者独家获悉,多家商业银行深圳分行推出可延期还房贷服务,允许客户在一定期限内无需偿还个人住房按揭贷款,以缓解个人流动性压力,支持居民促销费和稳经济大盘等。

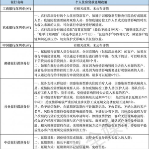
据南方财经全媒体记者了解,已推出可延期还房贷的商业银行包括:四大行等国有大行深圳分行,兴业、中信、平安、光大、民生等股份制银行深圳分行,江苏银行、上海银行等城商行深圳分行等逾十家银行。

各银行延长期限不等,以延期还房贷6个月居多。其中,兴业银行深圳分行受疫情影响较严重区域且涉及停工或延期交房楼盘最长延期3年。平安银行表示,还本付息日期原则上最长可延至2023年6月30日,如疫情影响仍然持续,可再次申请。

一位股份制银行信贷部负责人向南方财经全媒体记者表示,大部分银行目前推出的延期服务并非指宽限期限内的贷款无需偿还,或延长贷款总期限(如将贷款周期从十年延长至十年零六个月),而是在贷款总期限不变的前提下,在规定期限内暂不还款,申请延期还贷结束后,还需偿还之前贷款。

深圳多家银行可延期还房贷

近日,央行和银保监会联合发布《关于做好当前金融支持房地产市场平稳健康发展工作的通知》(简称“金融16条”),鼓励依法自主协商延期还本付息。

“金融16条”提出,对于因疫情住院治疗或隔离,或因疫情停业失业而失去收入来源的个人,以及因购房合同发生改变或解除的个人住房贷款,金融机构可按市场化、法治化原则与购房人自主开展协商,进行延期展期等调整,相关方都要依法依规、信守合同、践行承诺。

南方财经全媒体记者了解到,深圳各银行已在根据疫情影响程度并结合客户具体情况,提供个人住房贷款延期政策。

各国有大行深圳分行纷纷表态贯彻落实“金融16条”,加大对个人住房贷款等业务的支持力度。

  • 中国银行深圳市分行表示,“持续加大个人住房贷款等业 务的支持力度”,“对于因疫情导致收入暂时下降或失业的个人客户,给予一定宽限期及征信纾困支持。”

  • 中国工商银行深圳市分行表示,“购房者需求保障方面,今年以来,工行深圳市分行累计发放一手楼住房贷款近200亿元,持续为房企“保交楼”提供有力金融支持。同时切实保障购房者的合法权益,积极支持有潜在交楼风险项目的按揭需求。”截至目前,工行深圳市分行针对多家涉险房企楼盘的个人住房贷款余额超60亿元。

从服务对象看,商业银行房贷延期政策主要面向受疫情影响的银行客户,主要包括:因疫情感染住院治疗人员、隔离人员、隔离观察人员、参加疫情防控工作人员(医护人员、部队官兵、政府工作人员、社区街道工作者、公安、消防等抗疫人群等)、受疫情影响暂时失去收入来源或收入明显下降人员等。

其中,在记者采访的数十家银行中,兴业银行深圳分行将“货车司机”纳入房贷延期政策服务对象。受多重因素影响,公路货运行业受到一定冲击,一些货车司机收入不稳定。

  • 农业银行深圳分行表示,农行深圳分行的个人住房贷款客户,如属于因感染新型肺炎住院治疗或隔离人员、疫情防控需要隔离观察人员、参加疫情防控工作人员或受疫情影响暂时失去收入来源的人员,可向该行申请疫情纾困措施。

  • 邮储银行客服人员告知记者,全国范围内(包括深圳)的客户,如果在该行申请房贷延期,可以通过手机银行进行操作申请。在线下的话,可以联系线下信贷员或者信贷网点,最多可以延期6个月。如果在邮储办理过经营贷款,现在因为疫情影响暂时失去收入来源的客户,或者是参加疫情防控的工作人员,或是因为疫情影响需要进行观察隔离的人员。可以通过我行的手机银行申请贷款延期,最多可以延期6个月。

  • 平安银行表示,针对新冠肺炎确诊和无症状感染者,被隔离人员,参加防疫工作人员,受疫情影响暂时失去收入来源的人员,受疫情影响的个体工商户和小微企业主等,借款人之前生产经营正常且还款正常,但受新冠疫情影响暂时遇到困难,可向我行申请疫情延期政策。对于因疫情住院治疗、隔离或因疫情停业而失去收入来源的个人,以及因购房合同发生改变或解除个人住房贷款,该行将按市场化,法制化原则与购房人开展协商,进行延期展期等调整。

  • 民生银行深圳分行表示,该行与广州地区保持一致。根据目前公开信息,民生银行房贷延期政策为,影响人群可向我行申请按揭贷款延期还款,允许客户多次申请或调整延期还款服务,延长期限最长不超过12个月,申请方式有延后还款时间和延长贷款期限两种。此外,以上受影响人群在疫情期间发生的按揭贷款逾期,可通过我行征信异议通道享受征信保护服务、对应逾期罚息的减免政策。

  • 江苏银行深圳分行表示,提供个人贷款便民服务。根据不同适用情况,为因感染新型肺炎住院治疗或隔离人员、疫情防控需要隔离观察人员、参加疫情防控工作人员、受疫情影响暂时失去收入来源人员等四类人群,提供账单计划变更、展期、退减罚息、保护征信等贷后支持服务。

  • 上海银行深圳分行表示,为受疫情影响人群提供关怀服务。对受疫情影响的我行个人客户,我行提供延期还款,减免延期还款期间产生的罚息复利,未能及时还款的不作为逾期记录报送等特别关怀服务。同时,还加大对符合购房条件新市民的个人住房贷款支持力度,保障刚需和改善性居民购房的合理融资需求。此外,为奋斗在抗疫一线,持续做出重大贡献的医护工作者,社区街道工作者,公安,消防等抗疫人群提供专属个人信用消费贷款产品。

从延长期限看,南方财经全媒体记者采访的各银行深圳分行中,房贷延长期限以6个月居多,延长期限不等。如,光大银行深圳分行延长期限最长不超过90天,邮储银行深圳分行延期期限最长不超6个月,中信银行深圳分行、民生银行深圳分行延期期限最长不超过12个月。

值得注意的是,兴业银行深圳分行相关负责人向记者表示,针对疫情封控严重区域,住房按揭最长延期18个月;️经营贷最长延期至2023年6月;受疫情影响较严重区域且涉及停工或延期交房楼盘最长延期3年。平安银行表示,还本付息日期原则上最长可延至2023年6月30日,如疫情影响仍然持续,可再次申请。

从延期办理手续看,多数银行表示可直接与贷款经办行、客户经理联系,咨询相关办理条件和办理流程。以平安银行为例,该行申请办理延期的资料主要包括:延息还本付息申请书、借款人及企业身份证明、受疫情影响相关证明材料等。对于因封控、隔离等原因暂时无法提供全部资料的客户,可通过微信、视频等方式先“容缺办理”,事后补齐。

今年4月,深圳多家银行便集中表态,受疫情影响房贷客户可申请延期还款。上海银行深圳分行相关负责人向记者表示,“从4月份疫情开始,我们就有相关的办法,这个到现在也没有停止,一直是延续着的。只要客户提出,我们一般都会一事一议绿色通道进行优先处理的。”

2020年2月,中国人民银行等五部门联合印发《关于进一步强化金融支持防控新型冠状病毒感染肺炎疫情的通知》,在“完善受疫情影响的社会民生领域的金融服务”中表示,对因感染新型肺炎住院治疗或隔离人员、疫情防控需要隔离观察人员、参加疫情防控工作人员以及受疫情影响暂时失去收入来源的人群,金融机构要在信贷政策上予以适当倾斜,灵活调整住房按揭、信用卡等个人信贷还款安排,合理延后还款期限。

保护延期贷款的个人征信权益

各家银行对逾期本金、利息等如何偿还规定各不相同。“延期不是不还,是缓解受疫情冲击大的人群短期流动性压力,也是银行适度让利。”招商证券银行业首席分析师廖志明强调。

在个人住房贷款延期政策中,银行也会给予延期客户相应支持服务。银行提供账单计划变更、展期、退减罚息、不纳入违约客户名单、消除逾期征信记录、风险分类维持受疫情影响前的等级不进行分类下调等服务。不同银行具体举措也不尽相同,但银行均表示保护延期贷款的个人征信权益。

“金融16条”指出,切实保护延期贷款的个人征信权益。个人住房贷款已调整还款安排的,金融机构按新的还款安排报送信用记录;经人民法院判决、裁定认定应予调整的,金融机构根据人民法院生效判决、裁定等调整信用记录报送,已报送的予以调整。金融机构应妥善处置相关征信异议,依法保护信息主体征信权益。

  • 农业银行深圳分行表示,农行深圳分行通过采取“设置宽限期”(最长不超过180天)、“调整还款方式”、“账单计划调整”(停还本息最长12个月)、“征信保护”等四种方式,减轻客户疫情期间还款压力、切实保护受影响人员征信权益。

  • 中信银行深圳分行表示,延期对象包括因疫情住院或隔离、因停业失业导致失去收入的人群,延期期限最长不超12个月,延期期间不记征信逾期,免收罚息。

  • 光大银行深圳分行表示,自2020年新冠疫情爆发以来,该行切实履行金融央企社会责任,先后出台多项针对疫情影响客户的金融支持政策,以帮助客户渡过难关。对于受疫情影响确实无力还款的客户,我们会提供必要的延期还本付息支持,且不计入客户征信违约记录。延长期限最长不超过90天。

招联金融首席研究员、复旦大学金融研究院兼职研究员董希淼表示,关键挑战是银行要对借款人的延期申请情况进行必要审查,“借款人主动提出申请并提交相应的材料,银行要考察借款人的收入、工作等受影响程度,针对不同客户情况还有不同的延期期限考虑,所以银行要对申请材料进行审查,甄别。同时,也不排除有个别人编造、伪造材料,所以这是银行面临的挑战。”

“房贷延期政策是一个人性化措施,关键是需要借款人与银行沟通协商,”他呼吁银行要更多地考虑到客户的处境和感受,更主动地履行社会责任,“银行要考虑更长远一点,现在积极帮助客户渡过难关,客户渡过难关后忠诚度往往也会更强。”

加载中...