新浪财经 银行

这一规定让21家银行集中被罚8760万元 提升数据规范性迫不容缓

财联社APP

关注

日前,银保监会网站发布消息,银保监会近期严肃查处一批监管标准化数据(EAST)数据质量领域违法违规案件,对政策性银行、国有大型银行、股份制银行等共21家银行机构依法作出行政处罚决定,处罚金额合计8760万元。

鲸平台统计被罚的21家银行和处罚金额如下:渤海银行(罚款360万元)、浙商银行(罚款380万元)、恒丰银行(罚款480万元)、浦发银行(罚款420万元)、平安银行(罚款400万元)、广发银行(罚款420万元)、兴业银行(罚款350万元)、招商银行(罚款300万元)、民生银行(罚款490万元)、华夏银行(罚款460万元)、光大银行(罚款490万元)、中信银行(罚款290万元)、邮储银行(罚款370万元)、交通银行(罚款420万元)、建设银行(罚款470万元)、中国银行(罚款480万元)、农业银行(罚款480万元)、工商银行(罚款360万元)、农业发展银行(罚款480万元)、中国进出口银行(罚款420万元)、国家开发银行(罚款440万元)。

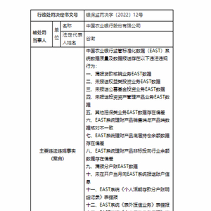
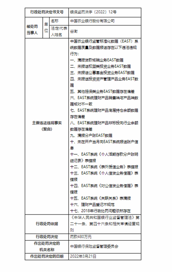
具体来看,政策性银行中,农发行收到的处罚金额最高,为480万元。罚单显示,农发行监管标准化数据(EAST)系统数据质量及数据报送存在17违法违规行为。

国有大行中,中国银行涉及的违法违规事实最多,有18项,其中最后一项为2018年行政处罚问题依然存在。

什么是EAST?

EAST系统全称Examination and Analysis System Technology,是银监会在2008年开发的具有自主知识产权的检查分析系统,旨在顺应大数据发展趋势需求,并帮助监管部门提高检查效能。系统包含银行标准化数据提取、现场检查项目管理、数据模型生成工具、数据模型发布与管理等功能模块。其核心为:

1、建设一个相对开放的数据分析平台,实现对银行业务数据的灵活组织、筛选、抽取、建模、挖掘和分析;

2、建立一套通用的、相对封闭的数据采集标准,纳入监管人员关心的风险数据点。该系统在监管检查层面充分发挥了精确制导、精密追踪和精准定位的作用,查出了大量疑点数据,挖掘出一些隐藏的问题,有效提升了检查效率。

EAST最新版有哪些变化?

今年1月30日,《中国银保监会银行业金融机构监管数据标准化规范(2021 版)》(EAST5.0)发布,要求金融机构切实推进数据治理,提升数据质量和数据专业性,进一步增强数据规范性。自2012年8月以来,银行业金融机构监管数据标准化规范EAST实施已有十年,并迭代至第五版。

据RIKING统计,与2019年9月的EAST4.0相比,EAST5.0的适用范围增加了直销银行和理财公司;监管主题域新增了各项贷款、表内外担保信息、表外授信信息,并删除了统计全科目;监管目的也从“优化数据模型结构,从‘用’出发,删除使用率低的报表,增设风险业务的数据信息; 强调银行报送的数据质量和源头数据治理等等。

鲸平台了解到,近年来,银保监会高度重视监管数据的整体治理水平和质量控制机制,组织开展了对21家全国性中资银行机构EAST数据质量专项检查。对检查发现的漏报错报EAST数据、部分数据交叉校核存在偏差等数据质量违规问题,银保监会依法严肃予以行政处罚。

同时,银保监会督促银行机构严肃追责问责,深挖数据质量违规问题背后的治理不完善、机制不健全等根源性问题,坚持“当下改”与“长久立”相结合,完善机制缺陷,弥补制度漏洞。

加载中...