新浪财经 银行

央行248号文:禁止滥用、出借、出租、出售代收业务接口

支付界

关注

10月26日中国人民银行正式发布《中国人民银行关于规范代收业务的通知(银发〔2020〕248号)》(一下简称通知),通知明确了代收业务适用场景,取得网络支付业务许可的支付机构可以为网络特约商户提供代收服务,取得银行卡收单业务许可的支付机构可以为实体特约商户提供代收服务。代收机构不得为非法设立的组织及违法违规交易提供代收服务。禁止滥用、出借、出租、出售代收业务接口,或伪造、变造代收业务交易信息。

原文如下:

中国人民银行关于规范代收业务的通知(银发〔2020〕248号)

中国人民银行上海总部,各分行、营业管理部,各省会(首府)城市中心支行,各副省级城市中心支行;各国有商业银行、股份制商业银行,中国邮政储蓄银行;各清算机构;各非银行支付机构: 

为规范代收业务,保障当事人合法权益,防范支付业务风险,现就有关事项通知如下: 

一、代收业务定义 

(一)本通知所称代收业务,是指经付款人同意,收款人委托代收机构按照约定的频率、额度等条件,从付款人开户机构扣划付款人账户资金给收款人,且付款人开户机构不再与付款人逐笔进行交易确认的支付业务。 

代收业务适用于收款人固定,付款频率或者额度等条件事先约定且相对固定的特定场景。

(二)本通知所称代收机构,是指根据收款人委托,向付款人开户机构发起支付指令,并完成相关货币资金转移服务的机构,包括银行业金融机构(以下简称银行)、取得网络支付业务许可或者银行卡收单业务许可的非银行支付机构(以下简称支付机构)。 

取得网络支付业务许可的支付机构可以为网络特约商户提供代收服务,取得银行卡收单业务许可的支付机构可以为实体特约商户提供代收服务。 

(三)本通知所称付款人开户机构,是指为付款人开立银行结算账户或者支付账户的机构,包括银行和取得互联网支付业务许可的支付机构。 

二、付款人授权与付款人开户机构管理 

(一)付款人开户机构应当事先或者在为付款人办理首笔代收业务时取得付款人的授权。授权应当明确收款人名称、付款用途、付款账号、付款周期或者条件、授权期限、服务费用等事项。 

(二)付款人开户机构应当根据付款人授权及本机构风险策略等设置代收业务风险防控措施。对与付款人以非面对面方式建立授权关系的,应当设置更高级别风险防控措施。

付款人开户机构应当通过有效方式向付款人明示所开通代收业务相关信息,包括但不限于业务风险、付款限额等风险防控措施、异议处理方式、授权变更与终止方式以及责任承担方式等。 

(三)付款人开户机构应当在风险可控前提下,采取便利化方式与付款人建立、变更或者终止授权关系,并及时告知付款人授权状态。可以采取的方式包括但不限于通过柜面、自助机具、网络、电话、短信等。 

付款人开户机构应当妥善留存、及时更新付款人相关授权信息,并方便付款人查询本人代收业务授权信息。 

(四)付款人开户机构应当在交易过程中对授权事项进行逐笔验证。未建立代收业务授权关系或者与授权事项不符的,付款人开户机构应当拒绝办理相关业务,并向付款人提示风险。 

付款人开户机构应当通过短信、微信或邮件等事先约定的有效方式及时向付款人逐笔提示代收业务信息,对异常交易还应当及时联系付款人进行核实、向付款人提示风险。提示代收业务信息包括但不限于收款人名称、付款金额、适用场景等。 

(五)付款人开户机构应当按照合法、正当、必要的原则处理(包括收集、存储、使用、加工、传输、提供、公开等)代收业务所需信息,并采取必要措施确保信息安全,防止信息泄露、被篡改或丢失。 

付款人开户机构应当通过协议等方式向付款人明示处理信息的目的、方式和范围,并征得付款人同意;应当遵循公平原则确定协议主体的权利义务,采取合理方式提示付款人注意与其有重大利害关系的协议条款,并对相关条款予以说明。

三、收款人与代收机构管理

(一)代收机构应当按规定对收款人开展客户身份识别,采取有效措施核实收款人身份和经营活动的真实性和合法性,以及收款人采用代收服务确有需要且符合本通知有关适用场景要求。 

代收机构不得为非法设立的组织及违法违规交易提供代收服务。 

(二)代收机构应当与收款人签订代收业务协议。代收业务协议约定事项包括但不限于收款账户、代收资金用途、代收资金结算周期或者条件、服务费用、风险防控措施、异议处理等。

收款账户应当为收款人同名账户。收款人因同一品牌连锁式经营、集团化管理等通过代收业务办理资金归集业务确需使用非同名账户办理代收资金入账的,代收机构应当审核收款账户开户人的身份证明材料,并通过相关资金归集业务协议等确认收款人与该收款账户及收款账户开户人之间存在合法资金管理关系。 

(三)代收机构应当在业务处理过程中逐笔确认代收业务协议约定事项以及收款人与付款人的授权状态。对于收款人委托办理业务与代收业务协议约定事项不符的,代收机构应当拒绝办理相关业务。 

(四)代收机构应当按照划分的收款人风险等级对收款人实施分类管理。对于风险等级较高的收款人,可以采取审核留存收款人与付款人授权协议、设置交易限额、建立保证金机制、延迟资金结算等措施。

(五)代收机构应当定期检查收款人合规性,采取有效措施禁止滥用、出借、出租、出售代收业务接口,或伪造、变造代收业务交易信息。对于收款人疑似违规使用代收业务接口,或者伪造、变造代收业务交易信息的,代收机构应当及时调查核实,并采取延迟资金结算、暂停收款人代收业务等措施。经查实收款人伪造、变造代收业务交易信息的,代收机构应当拒绝办理相关业务,并及时将情况报送中国支付清算协会和清算机构;涉嫌违法犯罪的,还应当及时报告公安机关。 

(六)代收机构办理跨机构交易业务应当按照清算机构相关代收业务规则发送交易信息,确保交易信息的真实性、完整性、可追溯性,不得虚构、篡改或者隐匿交易信息。 

(七)代收机构应当按照合法、正当、必要的原则处理(包括收集、存储、使用、加工、传输、提供、公开等)代收业务所需信息,并采取必要措施确保信息安全,防止信息泄露、被篡改或丢失。 

代收机构应当通过协议等方式向收款人明示处理信息的目的、方式和范围,并征得收款人同意;应当遵循公平原则确定协议主体的权利义务,采取合理方式提示收款人注意与其有重大利害关系的协议条款,并对相关条款予以说明。

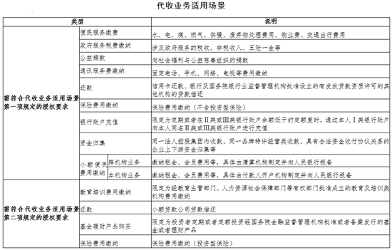
四、代收业务适用场景

(一)对于付款人与收款人、付款人与付款人开户机构、收款人与代收机构分别签订代收服务协议的,付款人开户机构可以支持付款人(代收机构可以根据收款人委托)通过代收业务办理便民服务、政府服务、通讯服务、非投资型保险等相关费用缴纳,公益捐款,信用卡还款、银行及国务院银行业监督管理机构批准设立的有发放贷款资质许可的其他机构的贷款偿还,银行账户充值,资金归集,以及缴纳租金、会员费用等小额便民业务。具体代收业务适用场景详见附件。 

(二)对于付款人、收款人及付款人开户机构同时签订三方代收服务协议的,除第一项所列适用场景外,付款人开户机构还可以支持付款人(代收机构还可以根据收款人委托)通过代收业务缴纳教育培训费用、偿还小额贷款公司贷款、定期或者定额投资经国务院金融监督管理机构批准或者备案发行的基金或者理财产品、缴纳投资型保险费用等。具体代收业务适用场景详见附件。 

(三)付款人通过代收业务办理本人同名信用卡或者银行贷款还款业务的,付款人开户机构不得拒绝办理相关业务,法律法规或者相关监管规定禁止的除外。 

(四)代收机构通过代收业务为收款人办理资金归集、信用卡及贷款还款等业务,且涉及支付账户与银行账户之间资金划转的,还应当遵守《非银行支付机构网络支付业务管理办法》(中国人民银行公告〔2015〕第43号公布)有关银行账户与支付账户应属于同一客户等规定。 

(五)付款人开户机构、代收机构应当采取有效措施控制代收业务适用场景范围,不得通过代收业务为本通知规定以外的场景办理资金转移。

(六)银行或者支付机构在每次交易活动完成后向付款人开户机构发送支付指令、但无需付款人逐笔验证即从付款人支付账户或者银行账户划转资金的支付业务,执行《非银行支付机构网络支付业务管理办法》有关小额免密支付业务的规定,不得通过代收业务办理。

五、清算机构业务规范

(一)清算机构为代收业务提供转接清算服务的,应当制定代收业务细则和代收业务报文标准。相关制度应当向成员机构公布,并报告中国人民银行。

(二)清算机构应当建立健全代收业务风险防控机制,完善可疑交易监测模型,及时向成员机构提示代收业务风险。对确认存在违法违规行为的收款人、付款人开户机构、代收机构,及时采取有效控制措施,包括但不限于暂停提供转接清算服务等。

六、监督管理

(一)中国人民银行分支机构应当切实履行属地监管职责,将本通知执行情况纳入业务检查重点,加大对违规行为的处罚力度。情节严重的,应当及时报告中国人民银行。

(二)银行、支付机构违反本通知规定,情节轻微的,由中国人民银行或其分支机构进行通报,并责令限期整改;情节严重或者逾期未改正的,按照《中华人民共和国中国人民银行法》《中华人民共和国反洗钱法》相关规定予以处罚,并可以责令清算机构暂停为其提供代收业务相关转接清算服务。

(三)清算机构违反本通知规定,或者明知、应知成员机构违反本通知规定仍为其提供代收业务相关转接清算服务,情节轻微的,由中国人民银行或其分支机构进行通报,并责令限期整改;情节严重或者逾期未改正的,按照《中华人民共和国中国人民银行法》相关规定予以处罚。 

七、附则

(一)银行、支付机构办理本机构的收款人、付款人之间代收业务的,适用本通知规定。 

(二)本通知自发布之日起六个月后施行。银行、支付机构和清算机构应当对照本通知要求对存量代收业务进行梳理,制定整改方案并报告中国人民银行或其分支机构同意后执行。 

请中国人民银行分支机构将本通知转发至辖区内城市商业银行、农村商业银行、农村合作银行、农村信用社、村镇银行、外资银行。

 

责任编辑:杜琰 SF007

加载中...