新浪财经 银行

支付宝好医保,竟出现了4版不同的健康告知

新浪财经综合

关注

目前可以确定的,

支付宝好医保长期医疗,至少有4个不同版本的健康告知。

主要根据年龄做了区分。

搞笑的是,客户拿这事去问支付宝客服,

客服都不知情。

大白又联系到支付宝工作人员。

才被官方盖戳认证:确实是有不同版本的健康告知。

吓,支付宝如此智能了吗?

健康告知都能做到千人千面了!!

01

大白是怎么发现好医保长期医疗有不同版本健康告知的?

说起来,还真是个大乌龙:

知乎一读者拿着我们写好医保的文章,

过来问:“怎么你们贴的健康告知和我看到的不一样呢?”

这是读者看到的:

点击图片可放大

这是文章里的:

很明显,上一版更宽松,连结节、息肉都不问。

大白看着两张截图,一时也有点懵。

一边确认这读者是不是搞错产品了,让他把支付宝的链接复制给我;

另一边我自己登陆支付宝,重新确认健康告知。

我看到的健康告知跟文章里的没区别。

刚好知乎那读者也把链接发我了。

我点进去,产品确实是好医保长期医疗,

但我看到的还是文章那版健康告知(事后反应过来,因为支付宝实名认证了,即使用的别人的链接,但一进投保页面,系统就自动识别出了我的身份,那我肯定看到的还是同版健康告知)。

读者自己又做了测试——

用他同学的搜好医保;

看到的也是宽松版健告;

但用他父亲的身份,看到的又是文章那版健告。

与读者对话截图

没辙,只能让支付宝客服来解释了。

没想到,支付宝客服也闹乌龙。

坚持认为:宽松版健告,不是好医保长期医疗的。

与支付宝客服对话截图

那只能再问人保健康的客服。

人保客服终于给出了准确解释:

好医保长期医疗根据不同年龄,设计了不同健康告知。

谨慎起见,大白又找了支付宝工作人员做二次确认。

收到的回复类似。

啊,总算破案了。

02

现在大白来梳理下我发现的好医保长期医疗4个版本的健康告知有什么区别。

四个版本对应的具体年龄段没法测试出来,大白只能大致划分下人群:

一是儿童;

二是年轻人;

三是中青年;

四是老人。

对应的健康告知也贴出来:

儿童的

非常简洁。

额外有问孩子“出生及发育”情况

这版的适用年龄,大白猜测是3-5岁以下(主要有问早产)。

因为我用我8岁侄子的信息测,

看到的竟然是知乎读者那版健康告知。

年轻人的

年轻人身体健康,一般不会有什么异常;

所以这版同样简洁。

整体非常宽松

适用年龄,应该是5-22岁左右。

像知乎读者和他同学是21岁,看到的正是这版;

但大白找了好几个23、24岁的同事测(有男有女),看到的又是文章那版。

所以,即使是30岁以下,能看到哪版,还是需要自己去测看看。

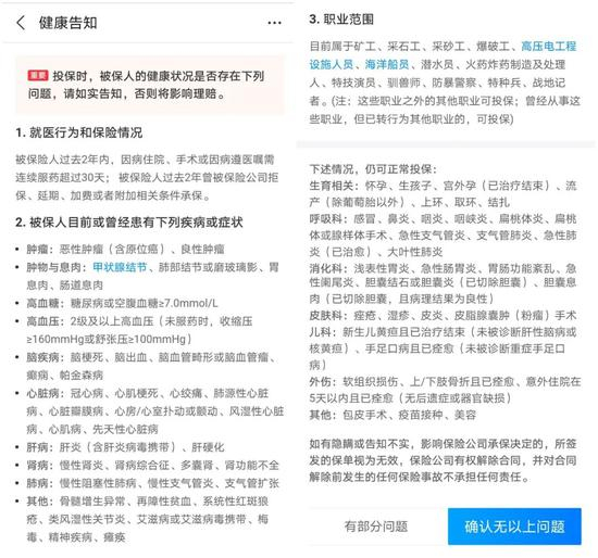
中青年的

也就是我们测评文章贴的这版

严格许多

相比前面两版,第二条健康告知变化最大,

增加了很多疾病,比如结节、胃息肉、肠道息肉,记得看清楚再投

这版的适用年龄应该是50岁以下

老人的

跟中青年版的健康告知比;

更严格

多了肺病这个大项,里面包含“支气管炎”;

此外,脑疾病这项,又多了一个“帕金森病”。

所以,尤其提醒有“支气管炎”“帕金森病”的朋友,记得额外留意。

大家也可以自己登下支付宝,看下你看到的是哪个版本。

03

说说这事对我们的影响。

1.已经买了好医保长期医疗的

好医保智能化设计健康告知,

这功能上线还不长。

你如果在之前就买了好医保长期医疗。

不用太担心。

只要你投保时是符合健康告知的,就不会影响你以后理赔。

而且,你以后续保时看到的健康告知,大概率跟你第一次投保时看到的会是同一版(从2018版升级到了2020版,那以后续保就以2020版为准)。

保险毕竟是白纸黑字、很严肃的合同,健康告知作为合同的一部分,不会在你不知情的时候悄悄改。

2.计划买好医保长期医疗的

你们才真正受影响。

好处是:如果年龄小,身体健康;

那可以享受更宽松的健康告知及更低的保费(知乎读者21岁,一年保费才100块,而文章那版,21岁要176元/年)。

也有坏处:

就是父母买,如果看到的是老年版健康告知,又得过支气管炎,那就要告知。

3.科技改变保险

人工智能、大数据应用到科技;

至少在提供个性化服务上是非常有优势的。

一是不同人推荐不同的产品;

二是像支付宝这样设计不同的健康告知和费率。

靠人工做这两件事,会很累,最简单的,你得先搜集用户信息,就要大量沟通。

但支付宝,靠实名制,及阿里系其他APP数据的共享,本身已经掌握了我们很多信息。

比如你的年龄、性别、籍贯、职业、生活嗜好(淘宝沟通)、国外旅游(阿里飞猪)记录; 

你的既往病史(支付宝可绑定医保卡,那每次看病买药就都被记录下来); 

你的财务状况,如余额宝、基金、股票投资、花呗、芝麻信用分状况。

利用以上信息,再来推断你的投保动机、道德风险、保障需求、保额合理性、保单持久性,其实不难了。

大白就有好几个客户,有比较严重的健康问题,或是出险理赔过保险,他们再去买支付宝的产品,就发现自己被风控了,买不了。

所以,有时大白觉得科技可以给我们提供很多便利。

但深入想一想,这些大平台,利用我们在互联网留下的蛛丝马迹,不断“窥探”我们的喜好,最后塑造出的虚拟形象无限接近于我们实体,也是细思极恐的一件事。

来源:大白读保

责任编辑:杜琰 SF007

加载中...