新浪财经 银行

剥离总资产5000亿银行股权!安邦正式退出成都农商行

中国证券报

关注

近日,原安邦集团最重要的资产之一——成都农商行股权转让尘埃落定。

成都农商行在其官网发布公告,成都两家国企联合受让该行20.50亿股股份,即安邦系持有的剩余20.5%的股权。此前3月,该行宣布,另一家国企接手安邦系持有的35%的股权。

两次股权转让,该行55.5%股权归属终于尘埃落定,意味着安邦系正式退出成都农商行。

在剥离成都农商行之前,安邦已经进行了两年多的“瘦身之路”,已基本完成世纪证券、邦银金租、和谐健康等非核心金融牌照处置。

成都农商行55.5%股权尘埃落定

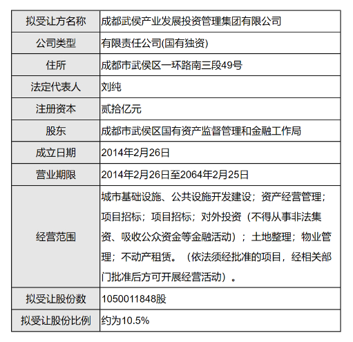
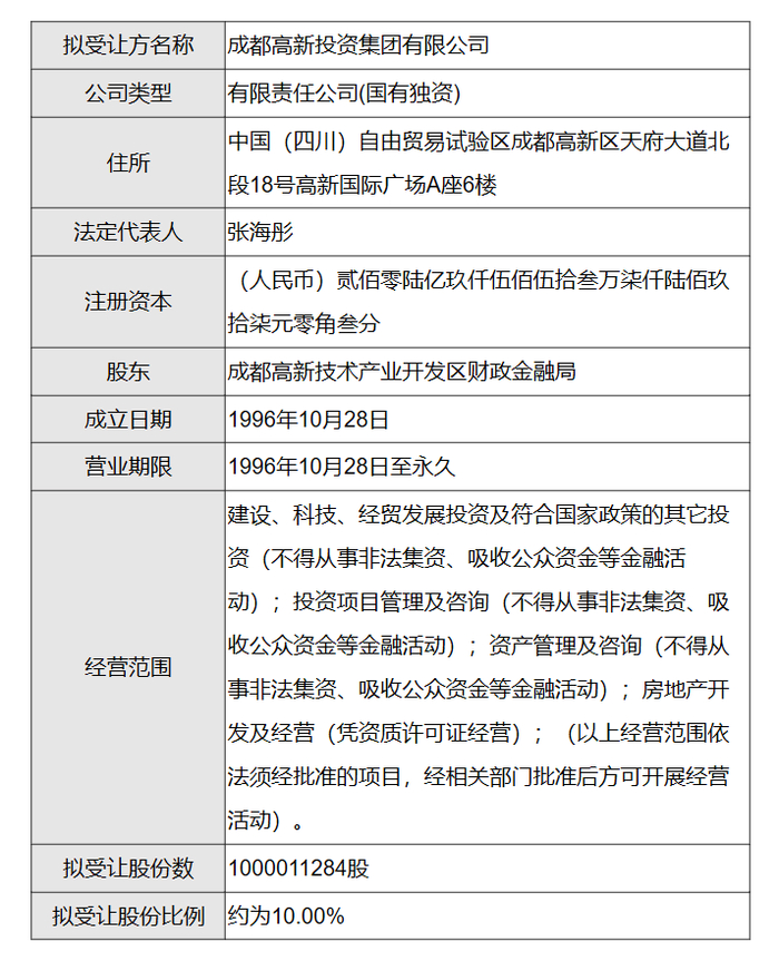
成都农商行日前在其官网发布公告称,成都武侯产业发展投资管理集团有限公司(简称“武侯发展集团”)、成都高新投资集团有限公司(简称“高投集团”)联合受让成都农村商业银行股份有限公司20.5亿股股份。

其中,武侯发展集团拟受让股份数为10.5亿股,股权占比约10.5%;高投集团拟受让股份数为10亿股,股权占比约10%。

资料显示,武侯发展集团和高投集团均为国资背景。武侯发展集团由原成都武侯城乡建设投资发展有限公司等整合重组成立,注册资本20亿元,为成都市武侯区国有独资企业,主体信用评级为AA+。截至2019年底,集团资产总额近300亿元。

高投集团成立于1996年9月,是成都高新区党工委管委会批准成立的国有独资有限责任公司。截至2018年12月,高投集团注册资本206.95亿元,总资产规模超过550亿元。下设10家全资子公司,及控股一家上市公司成都高新发展股份有限公司,同时参股、控股中新(成都)创新科技园有限公司、成都保税物流投资有限公司、格芯(成都)集成电路制造有限公司、天津海光先进技术投资有限公司等二十多家企业。

3月11日,成都农商行官网公告称,成都兴城投资集团有限公司拟受让成都农村商业银行股份有限公司股东安邦保险集团股份有限公司所持有的该行35亿股股份,股权占比为35%。

成都兴城投资集团有限公司是成都市国有资本投资运营公司,于2018年迈入中国企业500强和中国服务业500强,主营建筑施工、地产开发、医疗健康、文化旅游、资本运营与资产管理五大产业,设二级全资及控股子公司20家,三级子公司及参股公司57家。截至2018年6月底,集团资产总额1378亿元,净资产405亿元。

此前,安邦保险集团持有的成都农商行35亿股股份在北京金融资产交易所挂牌交易。此外,北交所信息显示,根据上海市第一中级人民法院《拍卖(变卖)委托书》,中国银保监会安邦保险集团股份有限公司接管工作组受上海一中院委托,对成都农村商业银行股份有限公司20.5亿股股份进行处置。

成都农商银行是在原成都市农村信用社基础上改制成立的股份制商业银行,于2010年1月15日挂牌开业,2011年完成增资扩股,注册资本达到100亿元。根据普华永道中天会计师事务所审计报告,截至2019年三季度末,成都农商银行总资产为5499.93亿元,总负债为5067.28亿元,净资产为432.65亿元。

两年瘦身路 万亿资产逐步剥离

安邦正式退出成都农商行,意味着安邦“瘦身”又迈出关键一步。

2018年2月23日,鉴于安邦集团存在违反保险法规定的经营行为,可能严重危及公司偿付能力,原保监会发布公告,决定对安邦集团实施接管。

安邦从此前的高歌猛进走向黯然落幕,这一资产规模一度达到2万亿的金融集团自此开始了“瘦身之路”,剥离部分资产与业务。

在成都农商行股权转让尘埃落定之前,多项资产清理工作已经取得实质性进展,多个接盘人也陆续浮出水面。

今年3月,银保监会发布和谐健康保险变更股东的批复公告。转让完成后,安邦保险集团股份有限公司、安邦财产保险股份有限公司不再持有和谐健康保险股份。

此次的接盘人,即股权受让方共有5家,分别为福佳集团有限公司、南京扬子国资投资集团有限责任公司、珠海大横琴投资有限公司、金科地产集团股份有限公司、良运集团有限公司。其中,福佳集团持股51%,成为最大股东。

今年2月,银保监会依法结束对安邦集团的接管。银保监会介绍,截至2020年1月,基本完成世纪证券、邦银金租、和谐健康等非核心金融牌照处置。

世纪证券是安邦被接管后最早剥离的资产,其91.65%的股权被挂牌转让发生于2018年5月安邦被接管初期,转让底价约35.6亿元,这部分股权最终由厦门国贸和前海金控全面接盘。

邦银金租的剥离同样开始于2018年。当年11月,上海联合产权交易所发布信息,邦银金融租赁30亿股股份正在挂牌转让,占总股本的100%,作价47.35亿元。最终,这块金融租赁牌照由中原银行拿下,后者持股达90%。

去年,为切实化解安邦集团风险,银保监会剥离安邦集团非涉案涉诉资产,批准设立大家保险集团,安邦集团和安邦财险依法予以清算注销。

瘦身行动在这一年继续进行。2019年7月,银保监会副主席梁涛介绍称,安邦保险已经有超过1万亿的各类资产已经或正在剥离,公司资产规模有了明显下降。

2019年11月,上海联合产权交易所披露,安邦系重要成员旅行者汽车集团持有的浙商银行13.47亿股股份进行司法拍卖,底价为68.69亿元。目前,这部分股权接盘人还未落定。

瘦身行动也在以大家保险之名进行。如2019年9月,大家保险通过股份换购ETF(交易型开放式指数基金)等方式减持中国建筑、万科A等多家上市公司股份,还通过二级市场减持招商银行等股票。

责任编辑:杜琰 SF007

加载中...