新浪财经 银行

银保监会:银行保险机构建立健全反洗钱内部控制机制

银保监会

关注

原标题:中国银保监会办公厅关于进一步做好银行业保险业反洗钱和反恐怖融资工作的通知

来源:中国银保监会法规部

中国银保监会办公厅关于进一步做好银行业保险业反洗钱和反恐怖融资工作的通知

银保监办发[2019]238号

各银保监局,各政策性银行、大型银行、股份制银行,邮储银行,外资银行,金融资产管理公司,保险公司,保险资产管理公司:

为加强银行业保险业反洗钱和反恐怖融资工作, 提升银行保险机构反洗钱和反恐怖融资工作水平,现将有关事项通知如下:

一、银保监会及其派出机构应当按照相关法律、行政法规及规章的规定,做好银行保险机构市场准入环节的反洗钱和反恐怖融资审查工作,对于不符合条件的,不予批准。

二、银保监会及其派出机构应当将反洗钱和反恐怖融资工作情况纳入机构日常监管工作范围,督促银行保险机构建立健全反洗钱和反恐怖融资内部控制机制。

三、银保监会及其派出机构应当在现场检查工作中贯彻反洗钱和反恐怖融资监管要求,现场检查工作要重点对机构反洗钱和反恐怖融资内控制度建立和执行情况进行检查。

四、银保监会及其派出机构应当加强与人民银行及其分支机构的沟通协作,在规则制定、现场检查、非现场监管及行政处罚工作中加强沟通协调,推动形成监管合力。

五、银行保险机构应当强化组织保障,加大反洗钱和反恐怖融资资源投入,加强对从业人员的反洗钱和反恐怖融资培训,提高反洗钱和反恐怖融资工作能力。

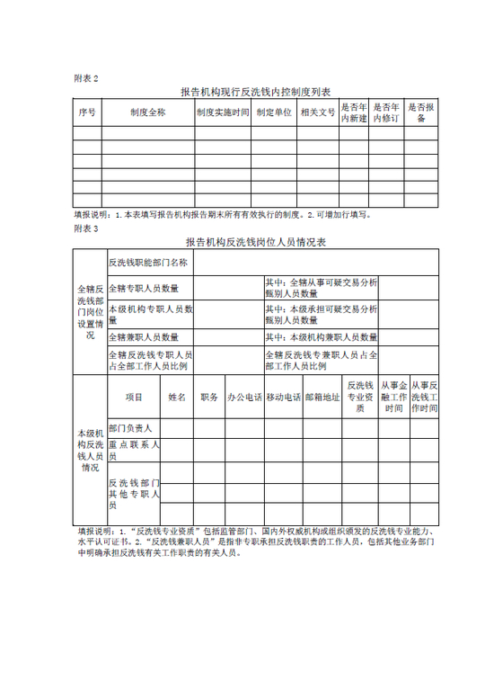
六、各银行保险机构应当于每年度结束后20个工作日内,按照附件1规定的模板向银保监会或属地银保监局报送上年度反洗钱和反恐怖融资年度报告并填报相关附表。

法人机构的反洗钱和反恐怖融资年度报告内容应当覆盖本机构总部和全部分支机构;非法人机构的反洗钱和反恐怖融资年度报告内容应当覆盖本级机构及其所辖分支机构。

七、银行保险机构发生下列情况的,应当及时向银保监会或属地银保监局提交临时报告:

(一)主要反洗钱和反恐怖融资内部控制制度修订;

(二)反洗钱和反恐怖融资工作机构和岗位人员调整、联系方式变更;

(三)涉及本机构反洗钱和反恐怖融资工作的重大风险事项;

(四)洗钱风险自评估报告或其他相关风险分析材料;

(五)境外分支机构和附属机构受到当地监管部门或者司法部门与反洗钱和反恐怖融资相关的现场检查、行政处罚、刑事调查或者发生其他重大风险事项;

(六)其他需要报告的反洗钱和反恐怖融资工作情况。

其中,第五项境外机构工作情况由法人机构报送。

八、银行保险机构反洗钱和反恐怖融资年度报告和临时报告按照以下路径报送:

(一)各会管银行业金融机构向银保监会报送反洗钱和反恐怖融资工作材料,各地方法人银行业金融机构和会管银行业金融机构的分支机构向属地银保监局报送反洗钱和反恐怖融资工作材料。

(二)各保险公司、保险资产管理公司向银保监会报送反洗钱和反恐怖融资工作材料,各保险公司省级分支机构汇总本级及以下分支机构的反洗钱和反恐怖融资工作材料向属地银保监局报送。

九、各保险公司、保险资产管理公司法人机构应当于每季度结束后10个工作日内,按照附件2规定的模板通过互联网“保险监管专项数据采集平台”向银保监会报送协助查证洗钱案件信息。

十、各银保监局应当于每年3月31日前,按照附件3规定的模板向银保监会报送上年度反洗钱和反恐怖融资工作报告,并填报相关附表。

各银行保险机构2019年反洗钱和反恐怖融资年度报告请于2020年2月15日前报送。《关于加强保险业反洗钱工作信息报送的通知》(保监稽查〔2016〕273号)自本通知印发之日起废止。

附件:1.银行保险机构反洗钱和反恐怖融资年度报告模板

2.保险公司、保险资产管理公司季度报告模板

3.银保监局反洗钱和反恐怖融资年度报告模板

中国银保监会办公厅

2019年12月30日

(此件发至地方法人银行保险机构)

附件1

银行保险机构反洗钱和反恐怖融资年度报告模板

附件2

保险公司、保险资产管理公司季度报告模板

附表文件名(EXCEL格式):XXXX年度.X季度.XXXX机构.协助查证涉嫌洗钱案件情况表

附件3

银保监局反洗钱和反恐怖融资年度报告模板

XXX银保监局XXXX年反洗钱和反恐怖融资监管年度报告

银保监会:

现将我局上一年度反洗钱和反恐怖融资(以下简称反洗钱)工作情况报告如下:

一、反洗钱工作总体情况

本局反洗钱工作总体情况。包括反洗钱工作机制建立情况、制度制定情况、辖内主要洗钱威胁情况、工作重点、工作成效等。

二、辖内机构反洗钱义务履行情况

辖内银行保险机构反洗钱工作的整体情况,包括辖内机构概况、机构反洗钱内部控制制度建立情况、通过现场检查、非现场监管等方式发现的各类机构及业务洗钱风险状况分析、辖内各类机构反洗钱工作存在的问题和缺陷等。

三、市场准入中反洗钱审查工作情况

本局市场准入工作中,对银行保险机构法人机构设立、分支机构设立、股权变更、变更注册资本、调整业务范围和增加业务品种、董事及高级管理人员任职资格许可进行反洗钱审查的情况,因不符合反洗钱和反恐怖融资审查标准拒绝的情况。市场准入反洗钱审查过程中发现的问题。

四、反洗钱现场检查和处罚情况

本局开展反洗钱现场检查工作情况,包括反洗钱专项检查、联合检查及其他检查项目中包含反洗钱内容。本局作出的反洗钱相关的行政处罚情况。

五、洗钱案件及风险情况

涉及辖内银行保险机构的重大洗钱案件及反洗钱工作重大风险情况。

六、反洗钱宣传培训情况

本局开展反洗钱宣传、培训工作的情况。

七、与人民银行等其他部门开展反洗钱合作工作的情况

本局与人民银行签订合作协议、开展联合检查、开展信息共享等工作情况,以及与其他部门开展反洗钱合作工作的情况。

八、其他反洗钱工作情况或问题以及工作改进建议

重点报告工作中发现的突出矛盾和问题,以及反洗钱工作改进建议等。                  

填报日期:        

联系人:

联系电话:

加载中...