新浪财经 银行

济南上线乘车码 乘公交车“先乘车,后付款”

新浪综合

关注

来源:济南时报

核心提示 当我们要开通支付宝乘车码的时候,会有一个“同意《公交先享后付服务和芝麻服务等相关协议》”的选项,不好意思,选项是默认同意的。

今天对于济南市人民,是个挺滋儿的日子,为啥?因为从今天开始,小伙伴们以后乘公交车付款的时候,又多了一个选择,那就是使用——支付宝乘车码。

支付宝对此表示,可以“先乘车,后付款”。无需充值即可使用,支持支付宝先享后付(芝麻分550及以上即有机会开通)。

以后再也不用提前准备好零钱,也不用多带一张公交卡了。只要有手机,一切都搞定!那么问题来了,怎么用支付宝乘车码来付款呢?

别急

我们有视频攻略

请大家看上边的视频

手把手教你

戳最上方↑↑↑

大家开心吗?

高兴吗?

但是大家都忽略了一个细节

在哪?

有网友在后台给我们留言说出了这样一个问题

于是,好奇的胖编就去试了一下下

确实发现在注册的过程中,支付宝存在问题!

大家注意看视频的32秒-34秒之间

看截图

额,支付宝这是又一次玩起了套路?

是不是感觉小心灵又被欺骗的赶脚?

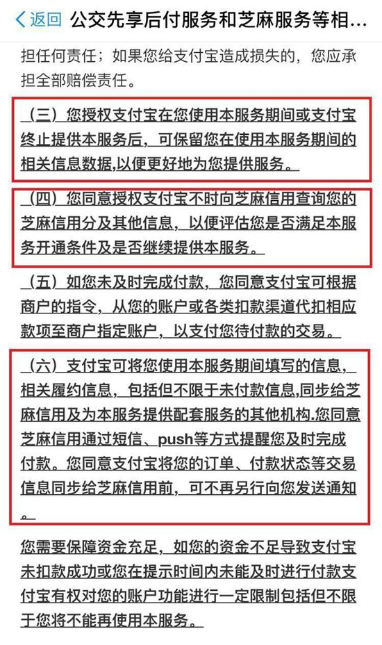
此次“支付乘车码”出现的问题与之前的“支付宝年度账单事件”的情况很相似,套路也很相似。我们再来看看这次的“支付乘车码”出现的问题。

当我们要开通支付宝乘车码的时候,会有一个“同意《公交先享后付服务和芝麻服务等相关协议》”的选项,不好意思,选项是默认同意的。

嗯...支付宝

你是不是以为把字调的巨小无比

就没人注意到这件事了,是吧?

这小浅灰颜色调的可以啊

人民群众的眼镜可是雪亮的

微博网友@占卜师吉娜吐槽道: 为了让用户知情所以故意选了较小的字体和不明显的位置,这份“好心”还真是感觉到了呢。

我们再来看看《协议》的内文

是不是似曾相识?

要知道,同样是1月10日(今天)。支付宝刚刚因为此前的“支付宝年度账单事件”被国家互联网信息办公室约谈了!

1月10日,国家互联网信息办公室官网就此事贴出了《国家互联网信息办公室网络安全协调局约谈“支付宝年度账单事件”当事企业负责人》的通知。

文字版(滑动查看采访全文↓)

针对近日新闻媒体报道的“支付宝年度账单事件”,2018年1月6日,国家互联网信息办公室网络安全协调局约谈了支付宝(中国)网络技术有限公司、芝麻信用管理有限公司的有关负责人。

网络安全协调局负责人指出,支付宝、芝麻信用收集使用个人信息的方式,不符合刚刚发布的《个人信息安全规范》国家标准的精神,违背了其前不久签署的《个人信息保护倡议》的承诺;应严格按照网络安全法的要求,加强对支付宝平台的全面排查,进行专项整顿,切实采取有效措施,防止类似事件再次发生。

支付宝和芝麻信用表示,将认真落实监管部门要求,从源头查找问题,深刻汲取教训,全面整改。

“支付宝年度账单事件”想必大家都还记得吧?

让胖编再来帮大家复习一下吧:

据中国消费者报官方微信,岳成律师事务所合伙人岳屾山在微博上曝出一段话:

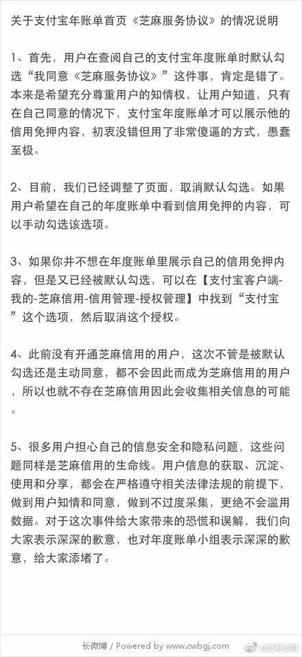
从图中可以看出,选项已经默认勾选,选项名称为:我同意《芝麻服务协议》。

据岳屾山介绍,这个账单的查看和《芝麻服务协议》没有关联性,所以不管是否选择同意,你依然能够看到年度账单。

但如果你没注意到,就会直接同意这个协议,你的信息就会被收集,包括在第三方保存的信息。

根据《消费者权益保护法》,消费者有选择权,而不是商家替消费者选择。还那么小的字,稍不留神就漏掉了。

显然,这个“坑”很多人并不知道,你也许会好奇地又打开支付宝账单看一遍协议,对不起,你再次刷的时候,是看不见这个协议的。

我们来看一下,如果选择了同意或默认“被同意”《芝麻服务协议》,该协议都有哪几个要点?(就像协议里写的:您需要特别关注和充分理解黑体字的内容)

1、你使用服务就等于接受协议

2、根据协议,他们可以直接向第三方提供您的相关信息

3、根据协议,可以将您的全部信息进行分析并推送给合作机构,还有,有权不支持您撤销第三方的信息查询授权

4、哪怕是服务终止后,他们仍可继续保留你的信息和数据

5、当然,他们是免责的。当提供给第三方信息产生不良后果时,也是一样不用担责

6、不用找你反复确认,产生的风险,也由你自己担着

根本不给你了解条款的机会

直接让你默认同意

稍不注意就“进坑”

3日深夜,芝麻信用官方微博发布“关于查看支付宝年账单时被同意《芝麻服务协议》的情况说明”,称“这件事,肯定是错了”,并表示“深深的歉意”。

本以为事情就这么结束了

只是没想到

1月10日

国家互联网信息办公室网络安全协调局

约谈“支付宝年度账单事件”当事企业负责人的时候

1月10日

就在大家欢欢喜喜的表示

能用支付宝扫码坐公交车的时候

1月10日

同样的“错误”是不是?……

如果“支付宝年度账单事件”

让支付宝官方深夜致歉,自称“愚蠢至极”。

那么这次的“公交车扫码”呢?

唉,还能不能愉快滴做个公交了!

加载中...