新浪财经 银行

迟到5年的罚单——平安银行两任上海分行一把手被罚的背后

媒体滚动 2024.07.14 02:21

来源:李丹Fintalk

时间回到5年前,2019年十一长假后,平安银行前后两任上海分行一把手一起被公安部门带走。

他们分别是2013-2016担任总行行长助理兼上海分行行长的杨华以及2016-2019年接任这一职位的冷培栋。

虽然是一起被带走调查的,但是两人背景并不完全相同。

杨华长期在民生银行工作,后跟随邵平一起从民生银行跳槽到平安银行。

邵平和追随他一起来到平安银行的人,一起构成了平安银行的民生系。

而冷培栋则是平安本土派领导谢永林的爱将和红人,谢永林2016年当上平安银行一把手后,冷培栋受到谢永林和马明哲的信任从而接任杨华的职位。

两人被带走调查源自于平安银行自查后报警,据说是涉嫌非国家工作人员受贿罪。两个人一起被公安而不是纪委监委带走调查。

这里多说一句,因为平安集团非国有控股,平安集团员工的职务犯罪行为是不受纪委监委管辖的,平安集团一贯的做法都是公司主动报警后由警方介入。至于是否真的是主动报案,外人不得而知。

再多说一句,在中国的所有大中型银行里,平安银行是唯一一个党委书记排名在董事长之后的y银行,也是唯一一个不是国有控股的大中型银行。

说回正题,被带走后的时间里,冷培栋和杨华的消息消失了5年

直到他们的名字再次在监管罚单里出现了。

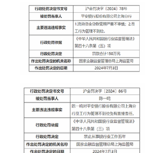
2024年7月11日,金管总局上海局一口气对平安银行开了4张罚单

1、因为流动资金贷款管理严重不审慎和员工行为管理不到位,对平安银行上海分行罚款150万元。

2、因为流动资金贷款管理严重不审慎,对杨华和冷培栋处以银行禁业十年的处罚。

3、对另一负责人因为员工行为管理不到位,处以银行禁止从业5年的处罚。

好像是只要涉嫌刑事案件的银行监管罚单,都要在法院判决后才会出。

杨华和冷培栋这次都被禁业十年,意味着两人可能已经完成了调查和审判。

这也就能解释了监管罚单为什么会迟到五年了。

从罚单可以看出,两人应该是涉及同一个客户的流动资金贷款,而这个客户的贷款至少维持了两个行长的任期。

而根据媒体的报道,同样涉及这个贷款客户而被查的银行高管还包括宇宙第一大行上海分行的行长、山东唯一股份制银行总行金融市场部老总,一直上不了市的股份制银行苏州分行行长。

所以,到底发生了什么让前后两任行长一起被抓,答案还需要我们继续等待。

加载中...