新浪财经 银行

因借贷强制搭售保险等 浙江泰隆商业银行杭州分行被罚205万元

金融一线

关注

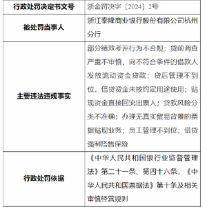
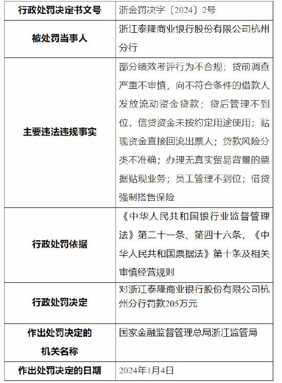
1月9日金融一线消息,国家金融监督管理总局浙江监管局行政处罚信息公开表显示,浙江泰隆商业银行股份有限公司杭州分行存在以下违法违规事实:1.部分绩效考评行为不合规;2.贷前调查严重不审慎,向不符合条件的借款人发放流动资金贷款;3.贷后管理不到位,信贷资金未按约定用途使用;4.贴现资金直接回流出票人;5.贷款风险分类不准确;6.办理无真实贸易背景的票据贴现业务;7.员工管理不到位;8.借贷强制搭售保险。

罚单显示,基于以上违法违规事实,浙江泰隆商业银行股份有限公司杭州分行被罚205万元。

加载中...