新浪财经 银行

董监高需要回避薪酬的决定过程吗?

市场资讯 2021.09.08 08:53

来源:E合规

在实际工作中,银行保险机构在审议董事、监事、高管薪酬事项、绩效考核结果或履职评价结果时,涉及到的董事、监事、高管常被要求回避表决。遍查银保监相关监管规制,未发现监管有明确的回避表决要求,而监管在进行公司治理评估或现场检查时,往往又会提出应当“回避”的检查意见。那么银行保险机构董事会、监事会审议董监高薪酬、绩效考核结果、履职评价结果议案时,相关董事、监事是否应回避表决呢?下面我们将进行简单的探讨与分析。

01

证监会、银保监会关于董监高回避薪酬表决的规定

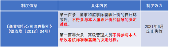
1.1原银监会相关规定

原中国银监会于2013年发布《商业银行公司治理指引》(银监发〔2013〕34号)明确规定,“董事和监事除履职评价的自评环节外,不得参与本人履职评价和薪酬的决定过程”“高级管理人员不得参与本人绩效考核标准和薪酬的决定过程”。但随着《银行保险机构公司治理准则》(银保监发〔2021〕14号)于2021年年6月正式施行,《商业银行公司治理指引》随之废止失效。

1.2原保监会相关规定

小编仔细查询了原中国保监会的相关规定,原保监会并未明确规定“董事、监事和高管应当回避本人薪酬或评价的决定过程”。

1.3银保监会相关规定

经查询中国银保监会《银行保险机构公司治理准则》《银行保险机构董事监事履职评价办法(试行)》等相关监管规制,中国银保监会相关的规章及规范性文件中未明确 “董事、监事和高管是否应当回避本人薪酬或评价的决定过程”。

1.4证监会相关规定

中国证监会于2018年9月发布了《上市公司治理准则》(中国证券监督管理委员会公告〔2018〕29号),其中明确规定“在董事会或者薪酬与考核委员会对董事个人进行评价或者讨论其报酬时,该董事应当回避”,但对于监事、高管是否应回避其薪酬或评价的决定过程,《上市公司治理准则》未予以明确。

中国证监会对于证券公司监管方面,经查询《证券公司治理准则》等规定,未明确 “董事、监事和高管是否应当回避本人薪酬或评价的决定过程”

小结:目前,关于董事、监事审议薪酬事项时是否应回避表决,证监会明确规定上市公司董事应当回避。但对于银保监会监管的非上市银行保险机构、证监会监管的非上市证券公司未作明确规定。

那么董事、监事在审议薪酬事项时是否应回避表决呢?小编认为董监薪酬事项为关联交易事项,相关董事、监事作为关联方应回避表决。

02

证监会、银保监会关于关联交易的规定

2.1原银监会相关规定

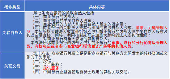
原银监会于2004年4月发布的《商业银行与内部人和股东关联交易管理办法》(原中国银行业监督管理委员会令2004年第3号)(该制度现行有效)中对关联自然人、关联交易的界定:

根据《商业银行与内部人和股东关联交易管理办法》相关规定,董事和高管系公司关联方,监事非公司关联方。对于银行业金融机构,因监事并不是监管认定的关联方,因此监事领取薪酬并不构成关联交易。

《商业银行与内部人和股东关联交易管理办法》界定的关联交易包括授信、资产转移、提供服务及监管认定的其他关联交易。对于关联交易中的“提供服务”是否包含提供“劳务”未予明确。对于董事、高管提供劳务并因此领取薪酬的行为是否构成关联交易,也未进行明确规定。

2.2原保监会相关规定

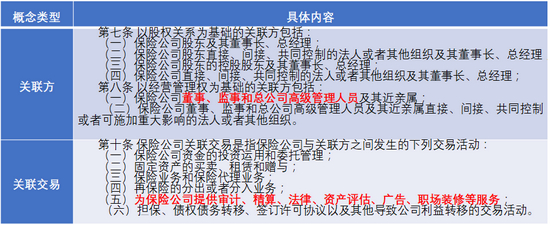
原保监会于2007年4月发布的《保险公司关联交易管理暂行办法》(原保监发〔2007〕24号)(该制度已于2019年废止)中对关联方、关联交易的界定:

根据该制度规定,董事、监事、高管是公司关联方,关联交易包括为保险公司提供审计、精算、法律、资产评估、广告、职场装修等服务。对于“提供服务”是否包含提供“劳务”未予明确,对于董事、监事、高管提供劳务并因此领取薪酬的行为是否构成关联交易,也未进行明确规定。

2.3银保监会相关规定

2.3.1现行《保险公司关联交易管理办法》有关规定

中国银保监会于2019年8月发布的《保险公司关联交易管理办法》(银保监发〔2019〕35号)(该制度现行有效)中对关联自然人、关联交易的界定:

根据《保险公司关联交易管理办法》(银保监发〔2019〕35号)的相关规定,董事、监事、高管是公司关联方。关联交易涵盖提供货物或服务类,包括审计、精算、法律、资产评估、资金托管、广告、日常采购、职场装修等。同样,对于“提供服务”是否包含提供“劳务”未予明确,对于董事、监事、高管提供劳务并因此领取薪酬的行为是否构成关联交易,也未进行明确规定。

2.3.2《银行保险机构关联交易管理办法》(征求意见稿)的有关规定

中国银保监会于2021年6月发布《银行保险机构关联交易管理办法》(征求意见稿),其中规定董事、监事、高管都是关联方。关联交易涵盖服务类关联交易,包括信用评估、资产评估、法律服务、咨询服务、信息服务、审计服务、技术和基础设施服务,以及委托或受托销售等。同样,对于“提供服务”是否包含提供“劳务”未予明确,对于董事、监事、高管提供劳务并因此领取薪酬的行为是否构成关联交易,也未进行明确规定。

2.4证监会及交易所相关规定

2.4.1证监会

对上市公司相关规定

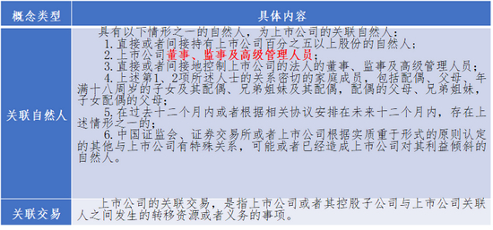
证监会于2021年3月修订发布的《上市公司信息披露管理办法》(证监会令第182号)(该办法现行有效)中对关联自然人、关联交易的界定:

中国证监会《上市公司信息披露管理办法》(证监会令第182号),其中规定董事、监事、高管都是关联方。关联交易“是指上市公司或者其控股子公司与上市公司关联人之间发生的转移资源或者义务的事项”。同样,对于“提供服务”是否包含提供“劳务”未予明确,对于董事、监事、高管提供劳务并因此领取薪酬的行为是否构成关联交易,也未进行明确规定。

对证券公司相关规定

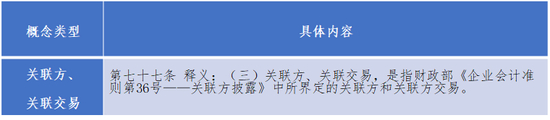
中国证监会于2020年3月修订发布的《证券公司治理准则》(证监会公告〔2020〕20号)(该制度现行有效)对关联方、关联交易的界定如下:

《企业会计准则第36号——关联方披露》中所界定的关联方和关联方交易,详见下面“3.2《企业会计准则第36号——关联方披露》对关联方、关联交易的界定”相关内容。

2.4.2上海证券交易所

上交所于2020年12月发布的《上海证券交易所股票上市规则(2020年12月修订)》(上证发〔2020〕100号)、于2011年3月发布的《上海证券交易所上市公司关联交易实施指引》(上证公字〔2011〕5号)对关联自然人、关联交易的界定如下:

根据上交所的有关规定,董事、监事、高管都是公司关联方。关联交易包括“提供或者接受劳务”。因此,对于上交所上市公司而言,董事、监事、高管提供劳务并因此领取薪酬的行为应当构成关联交易。

根据上交所规定,“一方依据另一方股东大会决议领取股息、红利或者报酬”的事项可以免予按照关联交易的方式进行审议和披露,即董事、监事薪酬可以免予按照关联交易的方式进行审议和披露

2.4.3深圳证券交易所

深交所于2020年12月发布的《深圳证券交易所股票上市规则(2020年12月修订)》(深证上〔2020〕1294号)、于2020年5月发布的《深圳证券交易所上市公司信息披露指引第5号——交易与关联交易》(深证上〔2020〕451号)对关联自然人、关联交易的界定如下:

根据深交所的有关规定,董事、监事、高管都是公司关联方。关联交易包括“提供或者接受劳务”。因此,对于深交所上市公司而言,董事、监事、高管提供劳务并因此领取薪酬的行为应当构成关联交易。

根据深交所相关规定,“一方依据另一方股东大会决议领取股息、红利或者报酬”的事项可以免予按照关联交易的方式进行审议和披露,即董事、监事薪酬可以免予按照关联交易的方式进行审议和披露。

小结:通过上述规定可知,银保监会(包括原银监会、保监会)、证监会相关规定中并未明确薪酬事项属于关联交易。但上交所、深交所有关“‘一方依据另一方股东大会决议领取股息、红利或者报酬可以免予按照关联交易的方式进行审议和披露”的规定,间接明确了上交所、深交所认为董事、监事薪酬属于关联交易。

03

董监高薪酬是关联交易吗?

3.1《公司法》对关联关系的界定

“关联关系,是指公司控股股东、实际控制人、董事、监事、高级管理人员与其直接或者间接控制的企业之间的关系,以及可能导致公司利益转移的其他关系。但是,国家控股的企业之间不仅因为同受国家控股而具有关联关系。”

3.2《企业会计准则第36号——关联方披露》对关联方、关联交易的界定

根据《企业会计准则第36号——关联方披露》的规定,“提供或接受劳务”及“关键管理人员薪酬”属于关联交易范畴。

3.3关于董监高薪酬是否构成关联交易的焦点问题

3.3.1如决定薪酬事项时非关联关系,领取薪酬不应视为关联交易

有观点认为,如在受聘担任董监高前,劳动者与任职机构不具有关联关系,因与任职机构签订劳动合同或劳务协议并担任相应职务才形成关联关系。在此情形下,劳动者与机构不存在关联关系,双方进行平等谈判后就劳动合同或劳务协议及薪酬达成一致,不存在自我交易或者劳动者影响薪酬决定的可能性。劳动合同或劳务协议建立后,薪酬作为劳动合同或劳务协议的组成部分,支付薪酬是公司履行该劳动合同或劳务协议的义务(支付劳动报酬),在这种情形下,董监高领取的薪酬不应视为关联交易。

小编认为,关联交易管理旨在防范关联方利用关联交易进行利益输送。如决定薪酬事项时董监高与公司不存在关联关系,董监高领取的薪酬系基于促成双方成为关联方的劳动合同或劳务协议,则合同中约定的、不需要公司有权机构再次考核决策、无条件发放的薪酬可不视为关联交易。但凡需要公司有权机构再次考核决策的薪酬,如绩效薪酬、奖金等,因董监高可以利用其地位进行寻租或施加影响的可能,都应被纳入关联交易的范畴。

3.3.2如决定薪酬事项时为关联关系,领取薪酬应视为关联交易

如在决定薪酬事项时,董监高已经与公司构成关联关系,鉴于其可以利用其地位进行寻租或施加影响的可能,其领取薪酬的行为应视为关联交易。例如,正式担任董监高后,其绩效薪酬、奖金、中长期激励(员工持股、股权激励)的决策及其薪酬标准的变更或延续、劳动或劳务关系的延续等。

根据《公司法》对关联关系的界定,公司董事、监事、高级管理人员与公司之间发生利益转移事项构成关联关系,公司支付给董事、监事、高管报酬应认定为公司董事、监事、高管与公司之间发生利益转移事项的关联关系。同时,《企业会计准则第36号-关联方披露》中明确规定,关键管理人员的薪酬属于关联交易,董事、高级管理人员作为公司的关键管理人员,其提供劳务并领取薪酬的行为构成关联交易。

结合上述规定分析,小编认为,董事、监事、高级管理人员在公司领取薪酬事项属于关联交易,因此在审议董监高薪酬事项时,相关的董监高人员应回避表决。相应地,因为绩效考核或履职评价与董监高薪酬密切相关,因此在审议董监高绩效考核或履职评价议案时,相关的董监高人员应回避表决

04

上市银行保险金融机构的实际操作

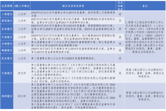
4.1上市金融机构董监事薪酬回避表决情况

通过公开信息,小编查询了部分上市金融机构审议董事监事、高管薪酬时,董事监事高管的回避表决情况,具体如下:

4.1.1银行机构

4.1.2保险机构

4.1.3证券公司

小结:通过上面表格可以看出,银行机构大部分都采取了回避表决的方式,可能主要是因为在2021年6月之前《商业银行公司治理指引》有效,且明确规定了应回避表决。

关于保险机构及券商,原保监会对保险机构、证监会对证券公司并未明确规定董事监事须回避自身薪酬的议案。从上市公司来讲,上交所、深交所有关“‘一方依据另一方股东大会决议领取股息、红利或者报酬可以免予按照关联交易的方式进行审议和披露”的规定,估计是造成很多公司未采取回避表决的主要原因之一。

4.2审议薪酬议案的方式

通过查询上市公司公告,采取回避表决的公司,董事会、监事会在审议董监高薪酬议案时采取的方式主要有以下几种:

4.2.1薪酬事项整体为一个议案

薪酬事项为一个议案,关联董事、监事回避表决,如果非关联董事、监事不足3人,则直接提请股东大会审议,如农业银行

4.2.2在薪酬项下按照董事或监事人数设多个子议案

薪酬事项议案根据领取薪酬的董事、监事人数拆分为若干子议案,董事、监事审议本人薪酬子议案时回避表决,审议其他董事、监事薪酬子议案时不回避表决。如工商银行民生银行

4.2.3在薪酬项下按照董事或监事的种类设相关子议案

薪酬事项的议案按照董监事的分类进行拆分子议案,如董事拆分为执行董事、非执行董事、独立非执行董事,监事拆分为监事会主席、股东代表监事、外部监事、职工监事,如邮储银行

05

建议

5.1关于董监高是否应回避表决相关薪酬事项

前面小编已论述了根据《公司法》《企业会计准则第36号——关联方披露》等相关规定,董监高薪酬事项属于关联交易,关联董监高作为关联方建议回避表决。

5.1.1董事会审议董事、高管薪酬时,关联董事应回避表决。

对于银保监会监管的银行保险等金融机构、证监会监管的证券公司而言,根据《商业银行与内部人和股东关联交易管理办法》《保险公司关联交易管理办法》《证券公司治理准则》的规定,董事会在审议关联交易事项时,关联董事应回避表决,且未规定领取报酬事项是免于按照关联交易方式进行审议的事项。

对于上市公司而言,《公司法》里明确了关联董事应回避表决,且《上市公司治理准则》单独指出了董事会或者薪酬与考核委员会对董事个人进行评价或者讨论其报酬时,该董事应当回避。虽然上交所、深交所股票上市规则中规定一方依据另一方股东大会决议领报酬时可以免于按照关联交易的方式进行审议,但从规定效力层级上分析,《公司法》《上市公司治理准则》应当优先适用。

5.1.2监事会在审议监事薪酬时,建议关联监事回避表决。

对于监事回避制度,法律并无相关规定,监事会的主要职能为监督职能,且董事、高管不得兼任监事。但是监事作为公司的监督者,在涉及自身利益如获取报酬事项上,应遵循公平公正原则,同时为规避合规风险,建议审议相关报酬事项时应参照关联董事的情形,采取回避表决制度

5.1.3股东大会审议董事、监事薪酬时,与董事、监事有关联关系的股东是否应回避表决?

董事、监事薪酬事项是公司与公司的关联方董事、监事之间发生的关联交易,与董事、监事有关联关系的股东应当回避表决。如自然人股东同时担任公司董事、监事并领取薪酬的,在股东大会审议该董事、监事的薪酬事项时,担任董事、监事的自然人股东应当回避表决。

5.2审议薪酬议案的方式

建议在审议薪酬事项的议案时按董事、监事人数拆分多个子议案,董事、监事审议本人薪酬子议案时回避表决,审议其他董事、监事薪酬子议案时不回避表决,这样在合乎监管规定的前提下,充分保障董事、监事的表决权。

关注公众号,回复“薪酬回避表决”,获取下表所示制度。

点击此处互动留言~

加载中...