新浪财经 银行

一文告诉你银行如何做消费金融业务

新浪综合

关注

来源:eResearch杨荣团队

1 前景广阔,消费金融成促进银行零售转型进程

1、消费金融市场广阔,发展空间大

2016年,我国社会消费品零售总额达到33.23万亿,同比增长10.4%,占GDP的比重逐年提升。今年上半年,全国社会消费品零售总额达到了17.2万亿元,同比增长10.4%,其中6月当月同比增长11%,为近18个月新高。

从2014年起,消费已经取代投资成为经济发展的首要动力。2017年上半年,最终消费对经济增长的贡献率达到了63.4%。

伴随着我国居民消费快速增长的,是我国消费金融市场的快速发展。但是,相对于消费信贷模式较为成熟的美国,我国消费金融杠杆仍然处于较低水平,市场远远没有饱和。2017年1季度末,用于衡量消费金融规模的短期消费贷款量达到了5.44万亿,同比增长29.22%。按照消费支出每年增长10%、消费信贷渗透率提高到25%估计,到2020年短期消费贷款将达到10万亿以上,市场前景广阔。

2、经济结构升级,消费金融政策红利频出台

金融危机后外需不振,出口需求放缓,再加上国内经济处于结构转型,由大规模投资主导的增长方式难以为继。在此背景下,为了落实中央“保增长、调结构、促改革、惠民生”的宏观经济政策,近年来,各部门先后出台一系列政策, 以消费金融引导消费升级、实现普惠金融目标,充分发挥消费对经济增长的拉动作用。

3、技术创新,互联网释放消费金融需求

得益于互联网技术的发展,电子商务对用户行为习惯造成了颠覆性的变革,大数据技术解决了消费金融领域风控的效率瓶颈。同时,随着2015年央行向8家私营机构发放个人征信业务试点许可,个人信用评价体系不断完善。通过分析消费者在互联网上留下的浏览、购物、社交等多维度数据,可以更好地覆盖以往央行征信体系覆盖不到的长尾人群。近年来,互联网消费金融规模年复合增长率达到300%以上,在个人征信业务许可的当年更实现了546%的增长。长期被压抑的消费金融需求通过互联网得到了爆发式的释放,预计到2018年互联网消费金融规模将达到近2万亿。

另外,移动互联网的崛起,也使得消费金融摆脱了固定场所的限制,移动端成为消费金融的重要阵地,2017年移动消费金融用户渗透率达到了15.9%

4、消费金融是银行零售转型的首选

近年来,受经济周期性运行的影响,我国各行业企业经济效益普遍下滑,对公业务面临较大困难,各家银行纷纷提出零售转型的战略。零售转型有助于节约银行资本,同时获取更高的收益率并降低不良贷款率。

根据银监会2012年颁布的《商业银行资本管理办法(试行)》,在使用权重法计算信用风险加权资产时,个人住房抵押贷款的风险权重为50%,对个人其他债权的风险权重为75%,均低于对一般企业债权的100%的风险权重。上市银行中,除了五大行和华夏银行,其他各家银行今年均公布再融资预案,这体现出各家商业银行均面临较大的资本压力,发展零售信贷业务可以在一定程度上缓解银行面临的资本约束。

随着利率市场化的加速推进,商业银行对大客户的议价能力不断下降。相对于对公贷款,零售贷款的差异化更为明显,银行在零售贷款领域具有较强的议价能力,因此具有更高的收益率,目前公布半年报的19家银行中,有12家零售贷款平均收益率高于对公贷款。同时,经济进入新常态后银行的不良贷款率处于上升通道,而零售贷款受到的影响相对较小,因此不良率低于对公贷款。此外,增加客户粘性、提高非息收入也是零售贷款能够带来的显著益处。

然而,零售贷款的主要构成个人按揭近期受到了政策限制。2016年,银行新增贷款12.65万亿元,其中个人购房贷款占比约40%,四大行更是超过了60%。伴随着今年起各地楼市限购、限贷政策的升级,居民的购房需求大幅下降,人民银行也对商业银行进行窗口指导,预计今年个人房贷占新增贷款的比例会下降到30%以下。住房贷款受到限制后,银行不得不寻求新的零售信贷投放渠道,发展消费金融成为商业银行零售转型的首选。

相对于个人按揭,消费贷款更符合小额、高频的零售贷款特点。个人按揭具有风险小、利率低、金额较大的特点,同一城市内竞争较为充分、差异性小,资金成本是其核心竞争因素,大行的优势更加明显。而消费贷款在获客、风控、产品设计等方面均有一定的差异性,此外随着金融科技的发展,以往制约消费贷款发展的较高的人力成本也逐渐呈下降趋势,这有利于中小银行实现弯道超车。

2 逐鹿中原,我国消费金融市场的五类主要参与者

我国消费金融市场的参与者主要包括五大类:商业银行、消费金融公司、互联网小贷公司、电商平台和分期平台。这五者之间也并非泾渭分明,而是通过多样的业务合作、股权投资,共同推动了我国消费金融市场的发展。

1、商业银行

商业银行依托稳定、低成本的资金实力,在传统消费金融领域占据着绝对的优势地位,尤其是按揭贷款方面。同时银行也是狭义消费金融领域最早的参与者,从1985年发放第一张信用卡开始,积累了丰富的经验,有着很强的风控能力和大量的客户资源。虽然银行开展消费金融业务有着得天独厚的竞争力,但是由于银行风控严格、申请周期较长,无法适应小额、高频次场景下消费者的即时需求。同时消费金融业务单笔金额较小,传统的授信模式所需的人力成本较高。目前,银行主要通过发放信用卡的形式,一次授信,循环使用,以降低业务成本。

根据2016年上市公司年报,银行发放个人贷款的主要投向为住房按揭贷款和个人经营性贷款,而个人消费贷款和信用卡授信余额相对较少,仅有宁波银行一家超过了50%。从这也反映了银行业更看重于抵押物价值,风险管理更多依靠抵押和担保,未能很好的重视消费金融的情况。从银行类型来看,城商行、股份制商业银行的消费信贷占比较高,而农商行、大型商业银行的占比较低。

除了传统银行之外,新兴的民营银行也在加快消费金融领域的布局。由腾讯主导的微众银行,依托微信和手机QQ,提供“微粒贷”这一全线上运营的小额信用循环贷款。不同于其他消费金融提供者,“微粒贷”目前采用用户邀请制,通过白名单制度选出最符合其客户定位的用户。截止2017年5月15日,“微粒贷”累计发放贷款总额达到3600亿元,主动授信客户9800万人,激活用户2200万人。

2017年8月,成立刚两年微众银行的消费贷款余额已经突破了1000亿元,超过了宁波银行等深耕消费领域多年的传统银行,并呈快速增长趋势,预计2017年末贷款余额将超过1500亿元。

2、消费金融公司

与银行机构形成有益互补的,是消费金融公司。与商业银行相比,消费金融公司通常具有单笔授信额度小(不超过20万)、审批速度快(1天以内)、抵押担保要求低(多为纯信用贷款)、全天候服务(线上+线下模式)的独特优势,可以为商业银行无法惠及的个人客户提供新的可供选择的消费金融服务。消费金融公司的风险管理模式主要包括客户评分系统、针对不同风险客户的差异化审核流程以及多样化的催收方式等。

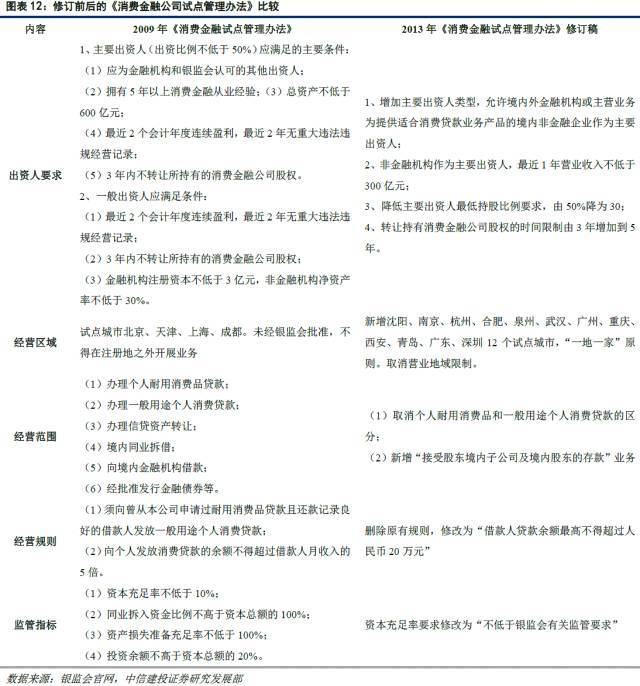
2009年,银监会颁布《消费金融公司试点管理办法》,首批四家消费金融公司应声成立;2013年,银监会对《消费金融公司试点管理办法》进行了修订,并且将试点范围扩大到南京、武汉等16个城市,消费金融公司扩容。2015年,国务院将消费金融公司的审批权下放到省级部门,并且将试点范围扩大到了全国。2016年政府工作报告提出,“在全国开展消费金融公司试点,鼓励金融机构创新消费信贷产品”。2016年,人民银行和证监会发布了《关于加大对新消费领域金融支持的指导意见》,明确提出推进消费金融公司设立常态化。截止2017年8月,已有24家消费金融公司获得牌照。

可以看出,2013年修订的《消费金融公司试点管理办法》和近年来出台的一系列政策,从参与主体、经营区域、经营范围和经营规则等方面都对消费金融公司放松了限制,这显示了巨大的积极信号和政策红利,行业也进入了快速发展阶段。截止2016年9月末,消费金融公司累计发放贷款2084.36亿元,服务客户2414万人,贷款余额970.29亿元,

相比于未持牌的小额贷款公司等其他平台,消费金融公司有着独特的竞争优势:经营范围放宽,不受地域限制;可以通过同业拆借获、股东存款获得丰富的资金来源,成本相对较低;对接央行征信系统,催收回款力度大,有利于风险控制。

消费金融公司自试点开展以来,充分发挥了“小、快、灵”的特点,通过与众多商户开展广泛合作,开发出了独具特色的个人消费信贷产品。但是,由于目前原则上“一省一家”以及对出资方资本及盈利较高的限制,目前消费金融公司相对小额贷款公司数量明显不足。同时部分已获牌消费金融公司的业务开展并不积极,存在跑马圈地的现象,这也造成了牌照与业务的矛盾。另外,消费金融公司在差异化经营和竞争力培育等方面还有待进一步深入探索。

3、互联网小贷公司

2015年7月,人民银行等十部门发布《关于促进互联网金融健康发展的指导意见》,突破了2008年《关于小额贷款公司试点的指导意见》中要求的经营地域在县域范围内的限制,首次为“网络小额贷款公司”的成立提供了政策指导依据,即“网络小额贷款是指互联网企业通过其控制的小额贷款公司,利用互联网向客户提供的小额贷款”,“网络小额贷款应遵守现有小额贷款公司监管规定”。互联网小贷公司主要通过网络平台获取借款客户,运用其积累的客户信息评定风险,确定授信方式和额度,在线完成申请、审核、审批、发放和回收全流程贷款业务。

互联网小贷公司往往是上市公司进军消费金融领域的主要方式,借助于母公司已有的客户源和客户数据,服务的群体往往也是母公司产业链上的客户。截止2017年8月,全国共批准了153家网络小贷牌照,其中70%以上有上市公司参与。

4、电商平台

电商平台与消费金融有着天生的契合关系。一方面,电商平台有着庞大的客户群,而且拥有较为明确的购物需求,结合其多年的积累的大数据资源,可以轻松掌握客户的现金流、消费习惯和消费能力,有利于全方位信用风险评级系统的构建;另一方面,电商平台有效地切入到消费场景中,由其自身提供消费金融产品相比于转到其他平台再申请消费信贷方便快捷,消费金融成为电商平台生态建设的一种有益补充。目前,京东、阿里和苏宁三大电商平台都提供了消费金融产品。

可以看出,三大电商平台通过各自关联的小贷、保理、消费金融牌照,依托平台的客户资源,从自身平台分期,逐步发展到其他消费场景分期,乃至无抵押现金贷款。电商平台针对客户提供的消费金融额度主要取决于其监控到的维度广、更新快的用户线上数据,可以实现实时决策、审批,这是电商平台的核心竞争力。

当然,保理公司和小额贷款公司面临着更严格的杠杆限制和资金来源问题,有报道京东和阿里正在积极申请消费金融牌照。

5、分期平台

分期平台是消费金融领域市场参与者最多,竞争最激烈但提供的服务差异化最大的类别,主要参与者为初创公司。与电商平台不同的是,分期平台通常不直接提供商品和服务,而是代消费者将资金支付给商品服务的提供者,而后借款者再分期向平台偿还。

除了较为标准化的3C分期,更多深耕于经营模式差异化较大的装修、旅游、教育、医疗、农业等垂直场景的分期平台在一定程度上具有较高的进入壁垒,巨头难以实现垄断经营,因此吸引了大量的投资者合作,包括部分消费金融平台参股投资,如蚂蚁金融、京东金融等。同时趣分期、房司令等也与支付宝、芝麻信用等达成战略合作,完成支付体系和征信。

然而,激烈的竞争背后,是分期平台存在的种种乱象。第一是收费过高,部分

平台往往通过服务费、咨询费等名义突破民间借贷24%/36%的利率上限,造成借款者过重的负担;二是信息披露不完善,部分分期平台存在较多投诉,根本原因是未向借款者充分说明服务协议内容;三是存在暴力催收等乱象。

除了以上五类参与者之外,还存在着金融科技公司、征信平台、P2P平台、助贷机构等第三方参与者,虽然不直接提供消费金融服务,但在解决借贷双方匹配、降低信息不对称、资金提供等方面发挥着一定的作用,成为市场中不可获取的参与者。

3 暗含挑战,消费金融四大风险及防范措施

消费金融业务虽然前景广阔,但也暗含风险。业务性质决定的信用风险难以避免,但通过较高的利率可以充分覆盖这一风险。除此之外,消费金融业务至少还有套利风险、欺诈风险、共债风险和获客风险值得警惕。

1、套利风险

套利风险主要体现在商业银行或消费金融公司等提供的“现金贷”产品上。不同于购物分期贷款,这类消费贷款在客户申请后,将直接把款项打入到客户账户,银行对后续资金的使用、流向等缺乏足够的控制能力。部分资金被以消费的名义借出后,投入到股市、理财产品等处,以套取利差。消费贷款变相成为了部分投资者资金加杠杆的手段,一旦投资产品出现风险事件或流动性问题,极易引发违约。

针对这类风险,应坚持消费金融回归解决收入支出错配问题的本源,而非以消费金融的名义发放纯信用无限制条件的个人贷款,严格打击套利行为。首先,在授信额度上,应适当降低“现金贷”的授信额度,鼓励真实消费场景下的购物贷款、分期贷款;其次,在贷前审核上,利用大数据分析客户是否拥有真实的消费需求,是否存在加杠杆投资的偏好;最后,在贷后监控上,应利用自身账户监控体系的优势,监控账户资金的流向,在发现资金被投入较高风险领域时及时预警,动态调整用户的额度和期限。

2、欺诈风险

欺诈风险主要存在于基于场景的消费信贷模式中。虽然基于场景的消费信贷可以实现资金、信息、商品的闭环,但无法完全杜绝欺诈。第一种情形是场景提供方欺诈:通过批量制造虚假交易,借用消费者身份申请消费贷款,商家由少积多可以获得金额不菲的低成本纯信用贷款,而且无需占用自身信贷额度。第二种情形是个人的欺诈申请:借款人假意购买商品,获取商品后再将其变现,实现了定向支付资金的套现过程,有时场景提供方甚至会配合借款人的这种欺诈行为,提供回购服务。这两种欺诈行为虽然可能不会直接造成贷款损失,但会将这种产品实质转化为“现金贷”,其风险甚至更高。

针对这类风险,第一,应建立合作商户准入审批和持续评估体系,选择信誉较高、业务经营规范的商户开展合作,并持续根据商户的交易数据判断是否有异常交易的现象;第二,利用大数据手段对用户画像,了解其消费习惯,在其申请大额消费贷款时关注其是否有购买倾向性,以综合评估其套现可能性。

3、共债风险

共债风险主要体现在未接入央行征信系统的消费金融提供方。一方面,在目前的消费贷款尤其是“现金贷”业务里,竞争激烈、同质化较强,获客能力成为比拼的关键,一旦获得符合条件的客户往往不会拒绝放款;另一方面,大量消费金融提供方未接入央行征信系统,其征信数据往往来自自身拥有的大数据资源,查询到的是公共信息,较难获得贷款人在其他平台上的具体贷款信息。两个因素造成的结果是,借款者往往在多个平台借债,据统计共债比例已经超过60%,部分平台甚至达到了80%。共债风险下,借款者资金链和抗风险能力变得非常脆弱。

针对这类风险,建立信用信息共享平台成为当务之急。一方面,应鼓励更多的消费金融提供方接入央行征信系统,持牌互联网小贷公司则应要求强制接入;另一方面,打通信息孤岛,平台间的数据通道的建立也是共赢之策,目前首批试点的8家个人征信平台之所以没有获得牌照,重要原因就在于征信数据未实现共享,无法做到“独立第三方”的要求。

4、获客风险

获客风险主要指的是获客能力较弱的消费金融平台在依托中介平台拓展客户资源时面临的风险。获客能力较弱的消费金融平台有很大一部分客源都是通过贷款中介获得。一方面,平台对中介与个人申请采取不同的审核流程,对中介推荐客户的审核标准会相应降低;另一方面,中介在熟悉平台的风控模型后会针对性地对客户信息进行包装,使得原本不符合条件的客户成为优质客户。这两种情况都会造成消费金融平台承担更高的风险。

针对这类风险,提升获客与风控能力是关键。面对动辄上千元的单一客户获客成本,消费金融平台应权衡规模与风控的关系,不应为了短期获取客源而降低中介审核标准。提升风控能力避免被中介机构“钻空子”也是急需解决的。此外,对于风控技术较强的平台,通过与其他机构合作,输出技术的方式来共同开发客户也是可选之路。

4 科技为先,合作为道,商业银行消费金融业务的发展路径

1、聚焦金融科技,助推消费金融模式升级

小额高频的消费金融时代,商业银行传统的消费金融发展模式面临挑战,在这种情况下,聚焦金融科技以助推消费金融模式升级,成为商业银行的必然之选。借助金融科技利器,可以解决获客难、风控难、决策慢、欺诈多等商业银行消费金融发展道路上的一系列问题。

金融科技开辟触达客户的新路径:相对于银行传统的线下获客,利用互联网技术,商业银行可以有效突破地理和距离限制,创造服务场景,重塑客户关联,实现客群、渠道、产品的多为度相互叠加的全面价值发掘和创造,抓住并黏住客户,提供反复的服务。

金融科技推动风险控制的探索:通过海量数据,充分挖掘客户信息、产品交易、信贷行为、合作方和第三方征信平台等不同领域的风险数据,对客户进行综合评价和推断,立体评定客户的授信额度。

金融科技实现消费金融服务新体验:金融科技为银行消费金融的客户服务提供了新的体验,借助生物识别、人工智能等技术,可以实现在线实时授信,7*24小时服务也极大便利了客户使用。

金融科技升级反欺诈武器库:通过分析客户行为的一致性、终端设备、IP地址等信息,预测客户申请和交易中的欺诈可能性;通过分析客户的共性特征,最大限度规避集团性、规模性的欺诈行为。

目前,消费金融公司已经接入央行征信系统,未来互联网小额贷款公司也有可能接入,银行在征信系统领域的传统优势将越来越小。但是,商业银行作为传统的资金清算方,拥有大量的未被重视的客户经济活动数据,可以作为征信的重要来源。例如,中信银行就通过代发工资、公积金、社保数据等多维信息的接入、集成和挖掘,在综合分析评价客户欺诈风险和信用风险的基础上,对个人客户进行“信用画像”,通过与外部机构合作,开发出了16个评级模型,并在此基础上开展个人网络信用贷款服务。截止2016年末,中信银行网络消费贷款余额147.09亿元,比上年末增长70.53%;平均定价为基准利率上浮40%;不良率仅0.54%,比2015年末下降0.46个百分点。

与科技平台合作,也是解决征信难题、提高决策效率的可选手段。以上海银行为例,其通过与“2345贷款王”这一互联网金融科技平台合作,向个人用户提供500-5000元的小额消费贷款,实现了信用消费贷款业务的快速发展。“2345”贷款王具有300万的活跃贷款用户规模和广泛的推广渠道,极大降低了上海银行的获客成本;同时,在征信与审核方面,依托海量数据及分析技术,平台对注册用户进行互联网征信查询,而由上海银行负责央行征信查询,建立了高效、完善的贷款自动审核系统;贷款申请处理等技术服务工作也由平台进行处理,内部作业时间降低到40分钟以内,极大提升了客户体验。2016年,“2345贷款王”平台发放的贷款总笔数41175万笔,较2015年度增长2,937%;贷款总金额62.74亿元,同比增长2,160%。2017年1-6月,通过“2345贷款王”平台发放的贷款总金额129.60亿元。上海银行的个人消费贷款余额也由2015年末的120.77亿元增加到2016年末的276.67亿元,增长了129.08%,占个人贷款的比例也提高到了23.23%,且不良贷款率仅为0.37%。

2、利用信用卡新政,联名方式切入消费场景

信用卡业务是商业银行参与消费金融业务的主要模式,一次授信、循环使用的方式对商业银行而言在降低业务成本方面有重要的意义。根据央行数据,截至2016年底,我国信用卡在用发卡数量共计4.65亿张,同比增长7.6%;总授信额为9.14万亿元,同比增长29.06%;应偿信贷余额4.06万亿元,同比增长23.63%,占国内居民人民币短期消费贷款的比重高达82%。

2016年4月,央行发布《中国人民银行关于信用卡业务有关事项的通知》(以下简称《通知》),自2017年1月1日起实施。《通知》取消了现行统一规定的利率标准、免息还款期和最低还款额,将滞纳金改为违约金。这一系列措施大大提升了发卡机构的自主性和灵活性,为银行向客户提供差异化的信用卡服务提供了条件。在新的管理体系下,如何满足持卡人更加个性化和多样化的需求,成为银行继续通过信用卡发展消费信贷的首要问题。

虽然信用卡在我国消费金融市场中占据了重要的地位,但也存在着覆盖人群少、单一客户贡献相对偏低、规模增速放缓的问题。传统营销手段和冲规模跑马圈地收效甚微,银行不得不下沉客户渠道。从传统商户到新型电商再到互联网公司,商业银行在通过发行联名卡的方式积极介入消费金融的场景中。通过联名合作,银行得到了消费平台的消费场景,吸引更多忠实消费者前来办卡,而联名卡合作方提供的优惠活动又可以吸引更多消费者来到消费平台消费,更好地开展场景营销,这对双方是互利共赢的。

针对个人征信数据缺失,导致银行无法下沉客户渠道的问题,近期银行也与互联网消费平台开展了广泛合作。利用联名卡合作伙伴的数据库,可以对信用卡申请者进行更多维度的分析,一定程度上降低对传统条件的要求。例如招商银行与京东金融推出的“京东金融小白信用卡”,就是以京东金融小白信用作为数据补充。小白信用根据京东用户的身份、资产、偏好、关系等多维信息,对个人信用进行标准化评价,信用越高,享受的专属权益越多。而此前中信银行与京东合作的小白卡,由京东金融输出用户标签数据和信用评分,使得该卡在发行100天内取得100万张的申请记录,效率比传统渠道高10倍以上。

3、设立消费金融子公司,实现差异化经营

截止2017年8月,已经有24家消费金融公司获得牌照,其中银行控股或参股的消费金融公司21家,占88%。在这21家中,除了苏宁消费金融、马上消费金融、易生华通消费金融之外,银行均是以主要出资人的身份设立消费金融公司。另外还有至少5家银行作为主要出资人正在申请消费金融牌照。

虽然有部分观点认为银行系消费金融公司业务与自身存在重复,其牌照对商业银行来讲意义并不大,但是,银行成立消费金融公司,至少有如下积极因素:实现差异化经营,可以将不符合银行风控要求的客户转到消费金融子公司;有助于城商行打破地域限制,实现跨区域经营;有助于体现独立价值,获得估值重视;与其他股东深度合作,获取场景、风控技术等核心竞争力;风险隔离,防止投资者对过高的不良贷款率的担忧。与此同时,商业银行对消费金融公司的深度介入,将会在整体上改变消费信贷市场上的供应结构,改善商业银行在合规经营上相对保守的局面。

2013年《消费金融公司试点管理办法》修订后,允许非金融企业作为主要出资人发起设立消费金融公司,但是门槛仍然相对较高,例如“最近2个会计年度连续盈利”就将目前互联网消费金融领域的领军企业京东金融排除在外。再加上“最近1年营业收入不低于300亿元人民币”和“主营业务为提供适合消费贷款业务产品”这两个要求,未来若干年内银行系消费金融公司将持续垄断绝大多数消费金融牌照,这是未来商业银行在消费金融领域实现差异化竞争的有力路径。

案例研究:某城商行控股的消费金融公司(简称A公司)

作为国内首批消费金融公司,尽管拥有城商行股东2016年逾150亿元的同业授信支持以及全球最大消费金融公司股东的技术支持,A公司2016年仍净亏损近5亿元,是所有消费金融公司中亏损最多的。一般而言,消费金融公司在经历初创期后,随着业务规模的扩张,客均固定成本将下降,会逐步实现盈利。A公司仍然亏损的情况值得深入分析。

A公司的主要问题,在于在不具备获客优势情况下,与担保或资管公司等中介机构合作开发客户资源。在风险控制完善的情况下,这一模式对业务的拓展大有裨益,但是某些中介却利用这一便利,假借个人用户的名义申请贷款,款项并没有到名义借款人账户,实际去向不明。消费金融公司实际上沦为中介套现池,通过分散来控制风险的模式形同虚设;另外,中介还通过重复担保的方式突破贷款最高限额。据媒体报道,通过该方式被欺诈的客户已经高达约200人,涉案金额4000万元。2016年6月,银监局对其做出150万元的行政处罚决定;2017年9月,A公司又再次被处以900万元的罚款。

A公司面临的问题给所有银行系消费金融公司敲响了警钟。在参与设立消费金融公司的银行中,中小银行占据了绝对主流,虽然其资金优势显而易见,但由于缺乏消费场景和线下网点,也像A公司一样面临较为严峻的获客难题。因此对于银行系消费金融公司而言,更应该与其他股东优势互补,以弥补自身在消费场景和用户数据上的劣势,解决风控与业务发展两难的情况。

4、介入消费金融资产证券化,全方位深度挖掘价值

得益于2014年“负面清单+备案制”改革,我国资产证券化(ABS)市场呈现快速增长趋势。而由于消费金融资产具有小额分散、高收益率、强同质性的特点,其与资产证券化有着天然的契合。根据CNABS统计,截止2017年8月,交易所消费金融ABS未清偿总额1734.24亿元,排名分类第一名,另外还有数百亿的场外ABS未纳入统计范围内。截止2017年9月,消费金融ABS证券的平均利率为4.71%,在资产支持证券中处于较低水平,为消费金融机构提供了大量低成本的资金来源。

商业银行目前有两种途径参与消费金融ABS市场,直接发行消费金融ABS产品和间接参与消费金融ABS产品全链条服务。

(1)直接发行消费金融ABS产品

商业银行及银行系持牌消费金融公司可以在银行间债券市场发行消费金融ABS产品,主要有以下几点优势:通过优先/次级设置,可以提高优先级债券评级,降低发行利率;通过保留或出售次级债券,商业银行可以根据需要选择保留或转移消费信贷违约风险;发行ABS还可以实现出表,降低资本充足率压力。

目前只有中银消费金融公司发行了ABS,这是因为持牌消费金融公司发行ABS产品需要满足三年的经营期限。除了首期批准的四家之外,其他开业时间都在2014年8月之后,可以预期未来消费金融公司发行ABS将成为常态。

(2)间接参与消费金融ABS产品全链条服务

除了直接设立ABS产品,商业银行还可以通过与其他机构合作,通过深度参与ABS产品的全过程获得收益,银行可以由消费金融的直接零售商,转型为资金的批发商,在节省大量的风控、人力成本的同时,避免直接杀入场景营销的红海。

2017年3月,江苏银行与德邦证券宣布共同发起“江苏银行—德邦证券消费金融ABS创新投资基金”,规模200亿元,专注于消费金融领域。作为与江苏银行合作方的德邦证券,截止2017年8月,作为计划管理人已经累计发行了借呗、花呗、小米小贷等系列以个人消费贷款作为基础资产的ABS产品,共计1060亿元,具有丰富的经验。该基金结合前期Pre-ABS、中期资产证券化发行、后期夹层产品投资,实现了消费金融资产证券化的全链条服务和深度价值挖掘。在前期Pre-ABS阶段,商业银行通过基金或其他方式提供贷款,帮助消费金融机构形成符合其要求的基础资产;在证券发行阶段,通过与计划管理人协调,设置合理的交易结构;在后期投资次优先级或次级债券,利用自己在定价方面的经验,全方位深度挖掘投资价值。

另外,ABS产品普遍收益率较同等级公司债券高,这是因为投资者对基础资产、交易结构不理解而导致的创新溢价。如果商业银行能从基础资产初始形成就介入,可以准确识别消费金融ABS产品的风险水平,即使投资风险较低的优先级债券,可以获取超额收益。

5、发挥规范化经营优势,挖掘校园贷等业务潜力

银行最大的优势,在于其声誉和信用优势。目前消费金融领域尤其是校园贷款业务中存在诸多乱象,亟需改善,这将利好监管水平较高、经营较为规范的商业银行开展业务。

2017年6月,银监会、教育部和人社部联合印发《关于进一步加强校园贷规范管理工作的通知》,暂停网贷机构等未经银监会批准设立的机构开展校园网贷业务,明确鼓励商业银行在风险可控的前提下向大学生提供定制化、规范化的金融服务,合理设置信贷额度和利率水平。

早在2009年7月,银监会规定“向无稳定收入来源的学生发卡时需要落实具有偿还能力的第二还款来源”,商业银行就基本停止推出学生信用卡。在校大学生虽然没有稳定的收入,征信大多空白,但其预期收入相对较高,未来的还款来源有一定的保证,同时具有较为刚性的消费需求和前卫的消费理念,这些条件与消费金融解决收入和消费时间错配的根本作用有着一致性。面对三千余万学生为基础的千亿级消费贷款市场,高校学生提供正规、安全的消费金融服务是商业银行义不容辞的责任,也是其消费金融业务新的增长点。

例如,中国银行和建设银行就率先破冰“校园贷”,通过与校方合作,共同审核贷款需求,发放小额低利率的长期贷款。不仅获得了当前业务收入,也为未来向这些客户提供消费金融产品积累了优质的征信数据。

加载中...