新浪财经
3月6日午间涨停分析
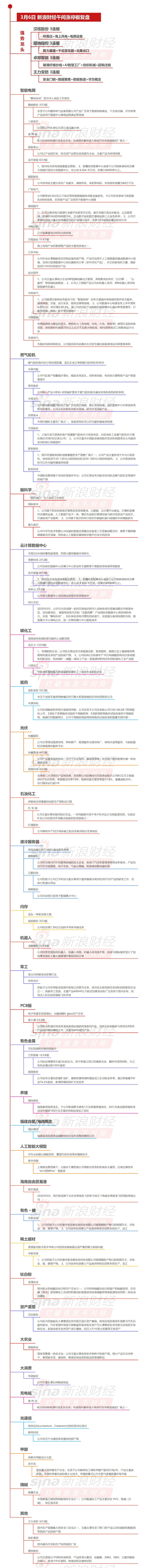
滚动播报
03.06 11:53
创业板指
低开高走半日上涨0.85%,两市上涨个股超4400只,电网概念持续爆发。
汉缆股份
、顺纳股份等3连板,一图看懂>>
加载中...
视频
直播
美图
博客
看点
政务
搞笑
八卦
情感
旅游
佛学
众测