中国人寿:2025年第一季度净利润288.02亿元,同比增长39.5%
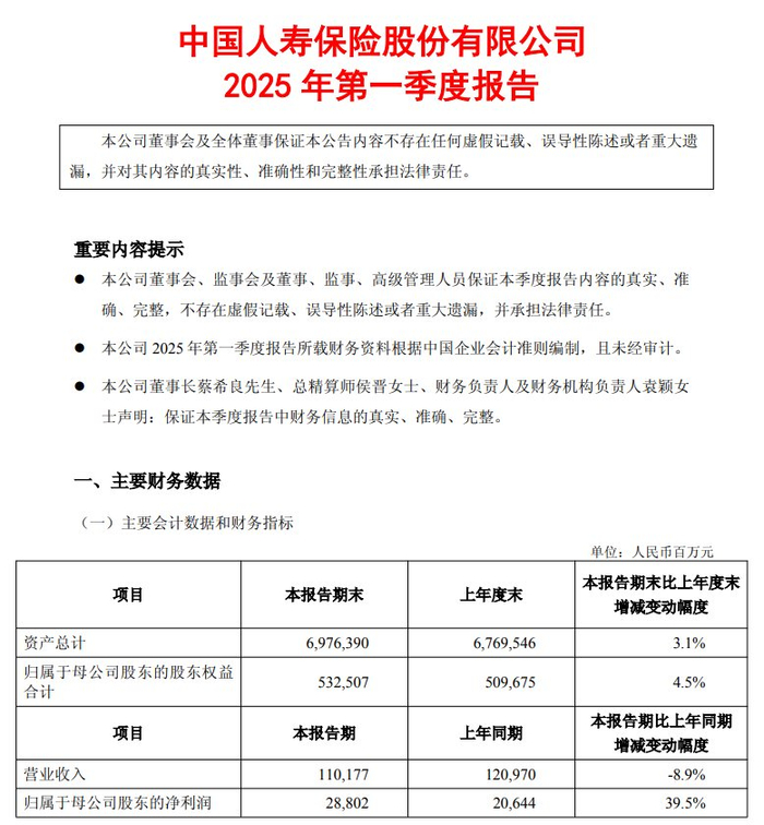
中国人寿公告,2025年第一季度营业收入为1101.77亿元,同比下降8.9%;归属于母公司股东的净利润为288.02亿元,同比增长39.5%;扣除非经常性损益后归属于母公司股东的净利润为288.59亿元,同比增长39.3%;经营活动产生的现金流量净额为1925.3亿元,同比增长4.8%;基本每股收益为1.02元/股,同比增长39.5%。
中国人寿公告,2025年第一季度营业收入为1101.77亿元,同比下降8.9%;归属于母公司股东的净利润为288.02亿元,同比增长39.5%;扣除非经常性损益后归属于母公司股东的净利润为288.59亿元,同比增长39.3%;经营活动产生的现金流量净额为1925.3亿元,同比增长4.8%;基本每股收益为1.02元/股,同比增长39.5%。