新浪财经

北京市西城区2026年第01期食品安全抽检 豆制品14批次全部合格

北京日报

关注

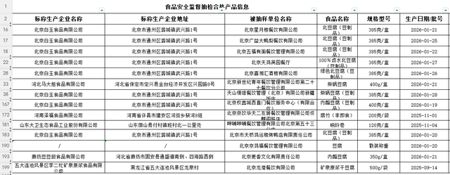
近日,北京市西城区市场监督管理局发布2026年第01期食品安全监督抽检公告,本期共抽检餐饮环节食品392批次,涉及多个品类。

其中豆制品抽检14批次,涉及北京白玉食品有限公司、河北马大姐食品有限公司、廊坊豆豆厨食品有限公司等企业相关产品,经检测机构检验,全部合格,符合食品安全国家标准。

本次抽检整体合格389批次、不合格3批次,不合格样品均为餐饮具(小碗),与豆制品无关。

西城区市场监管局已对不合格食品依法处置,北京市豆制品协会关注此次抽检结果,将持续关注辖区豆制品质量安全。

抽检合格产品及企业信息

来源:北京号

作者: 北京市豆制品协会

加载中...