新浪财经

章小蕙、李若彤致歉并公布优思益售后方案:全额退款

界面新闻

关注

4月1日,央视曝光“澳洲优思益”虚构海外产地、伪造品牌背景,所谓墨尔本工厂实为汽修厂,产品实为国内代工生产。事件发酵后,优思益抖音、天猫等官方旗舰店全线停业。

当日晚些时候,章小蕙通过其公司账号“玫瑰是玫瑰”发布声明致歉,承诺消费者可自本公告发布起15个工作日内联系购买平台的官方客服,都将以“先行赔付”的形式于订单核实后的7个工作日内,针对所有通过玫瑰全渠道下单的用户给出退款处理。

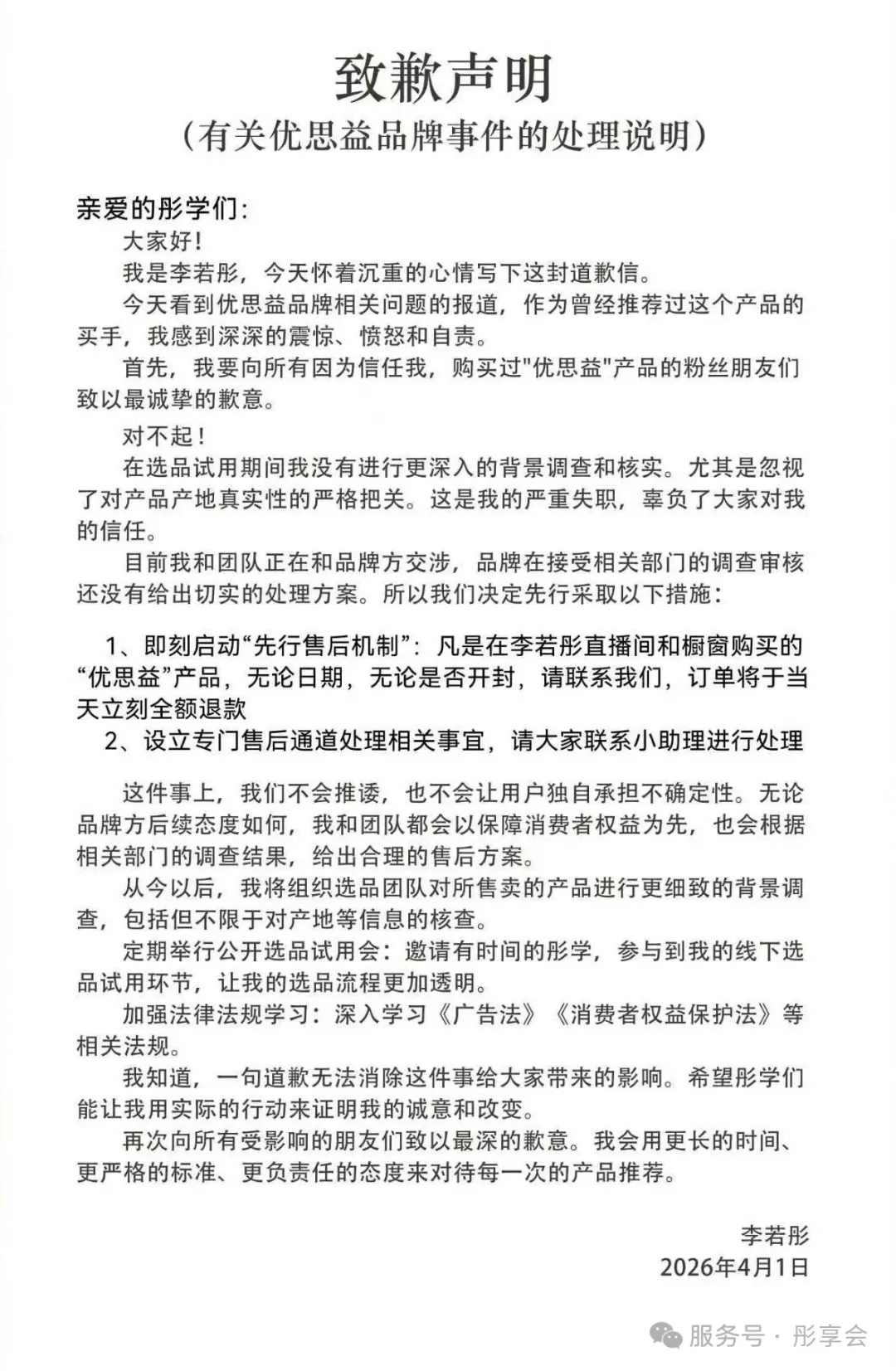
随后,李若彤直播间官微“彤享会”也发布致歉声明:即刻启动“先行售后机制”:“凡是在李若彤直播间和橱窗购买的‘优思益’产品,无论日期,无论是否开封,请联系我们,订单将于当天立刻全额退款。”

加载中...