新浪财经

1亿元资金被非法挪用!603008,被立案调查!

中国基金报

关注

【导读】因涉嫌信息披露违法违规,喜临门及公司董事长被立案

中国基金报记者 李智

作为“中国床垫第一股”的喜临门,近期问题不断。

喜临门及公司董事长被立案

4月1日晚间,喜临门发布公告称,公司于近日收到证监会出具的《立案告知书》。因公司涉嫌信息披露违法违规,证监会决定对公司立案。

喜临门表示,在立案调查期间,公司将积极配合证监会的调查工作,并严格按照相关法律法规及监管要求及时履行信息披露义务。截至公告披露日,公司生产经营活动正常,公司董事和高级管理人员目前均正常履职,上述事项不会对公司生产经营产生重大影响。

同日,喜临门还发布公告称,公司实际控制人、董事长陈阿裕于近日收到证监会出具的《立案告知书》。因涉嫌信息披露违法违规,证监会决定对陈阿裕立案。

1亿元资金被非法挪用

喜临门已向公安机关申请立案侦查

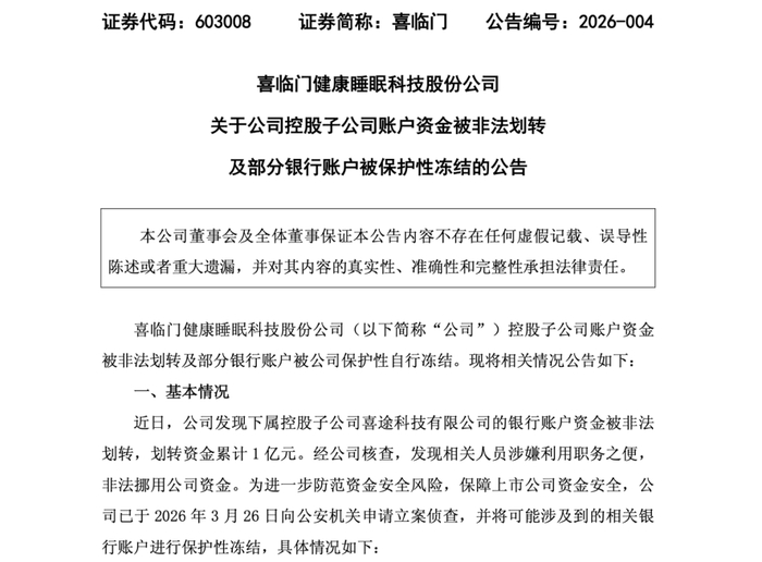
值得注意的是,3月27日,喜临门发布公告称,近日,公司发现下属控股子公司喜途科技有限公司的银行账户资金被非法划转,划转资金累计1亿元。

经公司核查,发现相关人员涉嫌利用职务之便,非法挪用公司资金。为进一步防范资金风险,保障上市公司资金安全,公司已于3月26日向公安机关申请立案侦查。

为防止风险进一步蔓延,喜临门采取了极端风控措施,对旗下三家子公司的三个银行账户实施保护性自行冻结。截至公告披露日,被冻结账户资金总额超过9亿元。

事件发生后,上海证券交易所火速对其下发了监管工作函,涉及对象包括上市公司董事、高级管理人员及实控人。

除了上述问题外,喜临门还一纸诉状,起诉公司控股股东及其一致行动人,涉案金额达4.78亿元。

4月1日,喜临门发布关于对控股股东及其一致行动人提起诉讼的公告。根据公告,3月31日,喜临门及旗下两家全资子公司作为原告,起诉控股股东华易智能制造及其一致行动人华瀚投资、陈阿裕的案件已被绍兴市越城区人民法院受理。

本次诉讼案由为损害公司利益责任纠纷,涉案金额初步统计为4.78亿元。原告认为被告通过贷款转贷、保理融资业务模式占用资金,损害了公司利益。

截至公告披露日,喜临门被控股股东及其关联人非经营性占用资金余额累计1.9亿元,该金额超过最近一期经审计净资产绝对值的5%。

喜临门提示称,根据相关规定,若相关方1个月内未清偿整改,公司股票可能被实施其他风险警示;若审计机构出具非无保留意见,股票也可能被实施风险警示或退市风险警示。

截至4月1日收盘,喜临门股价报15.2元/股,总市值为55.98亿元。

加载中...