新浪财经

可能触电、起火,5批次产品质量监督抽查不合格(附抽查不合格名单)

中国质量新闻网

关注

转自:上海市场监管

01

抽查结果

近期,市市场监管部门对本市生产、销售的室内加热器产品质量开展监督抽查,共抽查产品50批次。经检验,发现不合格产品5批次。不合格项目涉及标志和说明、非正常工作、稳定性和机械危险、对触及带电部件的防护、机械强度、电源连接和外部软线、接地措施、耐热和耐燃等。对检验结论为不合格的产品,市场监管部门已依法依规对本市经营者开展处理,依法查处违法行为,并通报生产者所在地市场监管部门。

02

主要不合格项目分析

1.标志和说明项目不合格。

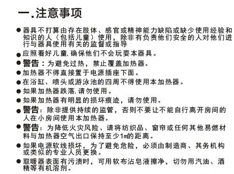
本次抽查有2批次产品未按标准要求标注警告用语以及说明,可能导致用户在危险环境下使用这类室内加热器,可能引发火灾。常见警告用语如下:

2.非正常工作项目不合格。

发现的问题主要是:

  • 试验中,器具在尽可能靠近测试角某一边壁放置时,测试角壁的温升超过150K。使用中易造成人员烫伤,还可能引燃周边可燃物,进而引发火灾。

  • 试验中,将器具以最不利的位置翻倒,翻倒后出现棉纱布冒烟的情况,可能引燃周边可燃物,进而引发火灾。

  • 试验中,器具发热元件的支撑架熔化,发热元件触及易触及的金属部件;外壳熔化,导致B型试验探棒可触及仅有基本绝缘防护的内部布线,存在触电风险。

3.稳定性和机械危险项目不合格。

发现的问题主要是:器具在倾斜试验中翻倒。在实际使用时,可能因翻倒而引燃地面可燃物起火,存在安全隐患。

03

消费提示

1.选择标有产品名称、生产者名称、规格型号、功率、执行标准等的产品,同时查看使用说明书、合格证等资料是否齐全。

2.查看强制性产品认证标志。室内加热器是列入国家强制性安全认证目录的产品,在选购时一定要看清所购买产品是否标有“CCC”认证标记,是否取得“CCC”认证证书。

3.选购室内加热器时,要考虑使用房间的保温条件、面积、电线负载能力。如果房间保温条件较差,加热整体空间耗电量会很大,可选择辐射式取暖器对局部空间进行定向加热。若保温条件好,则可选择对流式取暖器等产品。一般情况下,100瓦的功率制热面积为1平方米左右,切勿盲目追求大功率。如果使用场合安装的电线较细,直接连接大功率产品,可能引发线路过载起火。

4.使用室内加热器之前,需仔细阅读使用说明书,关注警告语。严格按照说明操作使用。

2025年上海市室内加热器

产品质量监督抽查不合格产品

注:排名不分先后。

加载中...