新浪财经

全额退款,补偿十倍现金!知名餐饮店发声!

直播海南

关注

近日,浙江杭州一顾客在社交平台反映其在金匠寿司(滨江宝龙城店)就餐时,发现一只老鼠在回转寿司的传送带上奔跑,而传送带旁正摆放着供顾客食用的寿司。

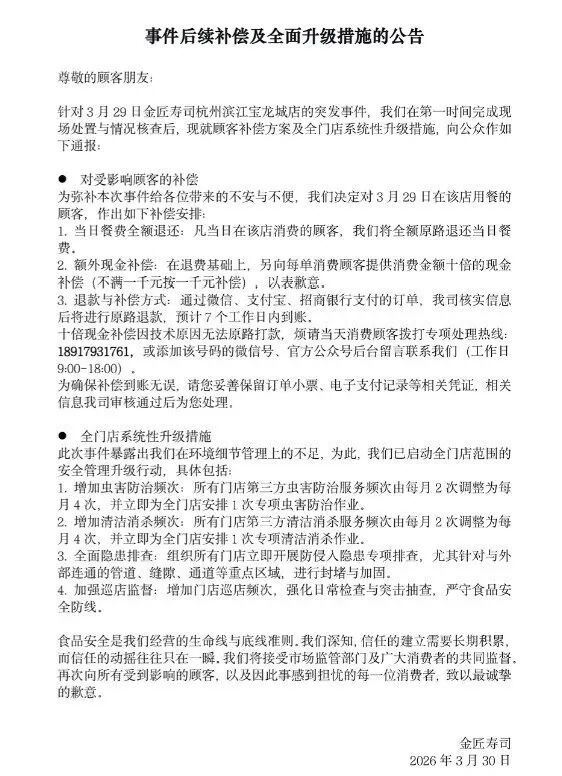
据东方财经,3月30日,金匠寿司发布事件后续补偿及全面升级措施的公告:

“针对3月29日金匠寿司杭州滨江宝龙城店的突发事件,我们在第一时间完成现场处置与情况核查后,现就顾客补偿方案及全门店系统性升级措施,向公众作如下通报:

对受影响顾客的补偿

为弥补本次事件给各位带来的不安与不便,我们决定对3月29日在该店用餐的顾客,作出如下补偿安排:

1.当日餐费全额退还:凡当日在该店消费的顾客,我们将全额原路退还当日餐费。

2.额外现金补偿:在退费基础上,另向每单消费顾客提供消费金额十倍的现金补偿(不满一千元按一千元补偿),以表歉意。

3.退款与补偿方式:通过微信,支付宝,招商银行支付的订单,我司核实信息后将进行原路退款,预计7个工作日内到账。

全门店系统性升级措施

此次事件暴露出我们在环境细节管理上的不足,为此,我们已启动全门店范围的安全管理升级行动,具体包括:

1.增加虫害防治频次:所有门店第三方虫害防治服务频次由每月2次调整为每月4次,并立即为全门店安排1次专项虫害防治作业。

2.增加清洁消杀频次:所有门店第三方清洁消杀服务频次由每月2次调整为每月4次,并立即为全门店安排1次专项清洁消杀作业。

3.全面隐患排查:组织所有门店立即开展防侵入隐患专项排查,尤其针对与外部连通的管道,缝隙,通道等重点区域,进行封堵与加固。

4.加强巡店监督:增加门店巡店频次,强化日常检查与突击抽查,严守食品安全防线。”

加载中...