新浪财经

“简直是噩梦”,顾客正用餐看到老鼠在传送带上跑…连锁餐饮紧急闭店道歉

光明网

关注

3月29日,浙江杭州一顾客在社交平台反映,其在金匠寿司(滨江宝龙城店)就餐时发现一只老鼠,在回转寿司的传送带上奔跑,而传送带旁正摆放着供顾客食用的寿司。

3月29日晚,金匠寿司就杭州滨江宝龙城店老鼠闯入门店事件发布致歉声明:

当日16时26分,杭州滨江宝龙城店发生一起老鼠从外部突然闯入店铺的突发事件,给现场顾客带来了极大的不安与恐慌。对此,向所有因此受到惊吓、感到不适的顾客致以最诚挚的歉意。

关于老鼠的来源,金匠寿司称经初步核实,本次事件中的老鼠系从外部入侵,并非本店自身滋生

采取措施:

1.当日所有食材全部废弃;

2.对正在用餐的顾客进行免单并有序清退

3.该门店即日起暂停营业,开展全方位深度清洁与消杀,彻底排查所有隐患;

4.第一时间联系当地市场监督管理部门,如实反馈事件经过并提供相关视频证据。

根据第三方出具的鼠类分析及防治报告,此次捕获鼠类为黄胸鼠。

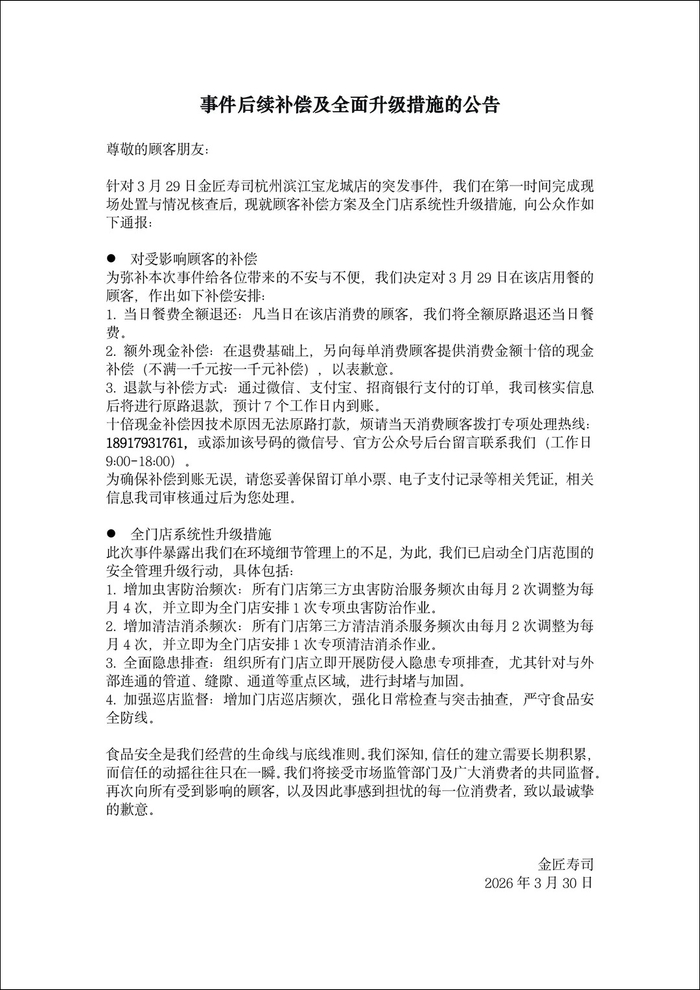
30日,金匠寿司官方账号又发布《事件后续赔偿及全面升级措施的公告》:

为弥补本次事件给各位带来的不安与不便,决定对3月29日在该店用餐的顾客,作出如下补偿安排:

1.当日餐费全额退还:凡当日在该店消费的顾客,将全额原路退还当日餐费。

2.额外现金补偿:在退费基础上,另向每单消费顾客提供消费金额十倍的现金补偿(不满一千元按一千元补偿),以表歉意。

3.退款与补偿方式:通过微信、支付宝、招商银行支付的订单,核实信息后将进行原路退款,预计7个工作日内到账。

今天中午11点,记者前往金匠寿司滨江宝龙城店看到,店门口的卷闸门被拉下,贴着“设备检修暂停营业”的告示。

店内有工作人员在忙碌,柜台前有许多黑色垃圾袋。40分钟时间里,有两拨顾客前来就餐,被店内营业员告知设备维修暂停营业,何时营业需要等待通知。

加载中...