新浪财经

双林股份(300100),递交IPO招股书,拟赴香港上市,中信证券、广发证券联席保荐 | A股公司香港上市

瑞恩资本RyanbenCapital

关注

2026年3月26日,来自浙江宁波宁海县的双林股份有限公司Shuanglin Co., Ltd.(简称"双林股份”)在港交所递交招股书,拟在香港主板挂牌上市。这是继其于2025年9月24日递表失效后的再一次申请。

双林股份2010年8月6日在深交所上市,股票代码为300100.SZ截至2025年9月24日收市,总市值逾人民币175亿元

双林股份招股书链接:

https://www1.hkexnews.hk/app/sehk/2026/108333/documents/sehk26032601488_c.pdf

主要业务

双林股份,成立于2000作为全球领先的传动驱动智能零部件制造商,已成为中国领先的汽车零部件企业,并成功进入国际知名汽车企业的全球供应链体系。

根据弗若斯特沙利文的资料,按2024年收入计:

  • 双林股份全球第二大座位水平驱动器(HDM)供货商,全球市场份额为15.1%,中国最大的汽车座位HDM供货商,市场份额为32.8%

  • 双林股份全球第九大汽车轮毂轴承供货商,全球市场份额为2.2%,及中国第三大轮毂轴承供货商,市场份额为6.9%

  • 双林股份全球最大的小型新能源汽车电驱动系统市场企业,全球及中国市场份额分别为6.4%9.5%

双林股份的产品主要包括传动驱动智能零部件以及内外饰。其中传动驱动智能零部件业务为公司的战略重点。除传动组件、新能源动力系统及轮毂轴承零部件等汽车零部件外,双林股份凭借技术共通性与工艺兼容性,成功将产品组合延伸至人形机器人传动驱动系统的关键零部件及低空经济领域。

传动驱动智能零部件

  • 传动组件,主要包括座椅HDM、电动座椅/门电机、软轴及电控模块。

  • 新能源驱动系统的产品组合包括定子和转子、单电机、集成电机以及新能源汽车的一体式LRC仪表。

  • 轮毂轴承零部件,产品组合齐全,目前已批量生产和商业化第3.5代轮毂轴承产品。基于轮毂轴承与滚珠丝杠之间的技术同源性,双林股份已开始进行用于汽车应用的滚珠丝杠的研发及制造。公司用于电动液压制动系统(EHB)的滚珠丝杠产品已获得辰致科技有限公司的指定,已于2025年底开始小规模量产。此外,公司正为一家国内领先的新能源汽车制造商开发用于机电制动系统的滚珠丝杠。双林股份用于EMB应用的滚珠丝杠产品目前正在为三名客户开发,包括一家领先的国内新能源汽车制造商,且所有该等产品均处于送样及验证阶段。就人形机器人传动与驱动系统的关键零部件而言,双林股份的产品组合包括反向行星滚柱丝杠、机器人集成线性关节模块、微型滚珠丝杠等。

内外饰

包括门板、垂直柱、安全气囊及精密注塑部件。公司自设的模具研发中心以及强大的定制化设计及精密的注塑模具能力,令公司得以开发轻量化解决方案,包括先进的PEEK材料产品。随着双林股份战略地于柳州、重庆、青岛、宁波、上海、广州、荆州、天津、沈阳、芜湖及肇庆设立生产基地,公司可提供本地化支持,以满足中国各地汽车客户的需要。

股东架构

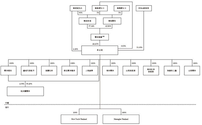
招股书显示,截至2025年9月22日,双林股份在香港上市前的股东架构中,

邬建斌先生,直接持股4.49%,邬维静女士直接持股0.03%邬建斌先生、邬维静女士、邬晓静女士分别间接拥有90%、5%、5%的双林集团持股44.43%,他们为一致行动人,合计持股48.95%,为控股股东。

其他A股股东持股51.05%。

董事高管

双林股份董事会由10名董事组成,包括:

  • 4名执行董事:

邬建斌先生(董事会主席、总经理)

张子盛先生(常务副总经理)

陈有甫先生(副总经理、轴承事业部总经理)

葛海岸先生(副总经理、饰件事业部总经理)

  • 2名非执行董事

曹文女士(曾任公司营销总监、总经理)(邬建斌先生配偶)

邬维静女士(曾任公司销售中心及饰件机电事业部负责人等)(邬建斌先生姐姐)

  • 4名独立非执行董事

赵意奋女士(原名:赵燕芬)(宁波大学法学院教授);

靳明先生(浙江财经大学教授)

王民权先生(曾任职于宁波职业技术大学)

李书湃先生(曾任美瑞健康国际(02327.HK)CFO兼公司秘书)

除执行董事外,高管包括:

朱黎明先(董事会秘书、联席公司秘书)

钱雪明先生(副总经理、动力总成事业部负责人)

韦勇先生(副总经理)

武淮颖女士(首席财务官)

公司业绩

招股书显示,在过去的2023年、2024年和2025年,双林股份的营业收入分别为人民币41.39亿、49.10亿和54.84亿元,相应净利润别为人民币0.82亿、4.98亿和5.03亿元。

中介团队

双林股份是次IPO的中介团队主要有:

中信证券、广发证券为其联席保荐人;

毕马威为其审计师;

锦天城为其公司中国律师;

嘉源(香港)为其公司香港及美国律师;

竞天公诚券商中国律师;

高伟绅券商香港及美国律师;

新百利融资为其合规顾问;

弗若斯特沙利文为其行业顾问。

版权声明:所有瑞恩资本Ryanben Capital的原创文章,转载须联系授权,并在文首/文末注明来源、作者、微信ID,否则瑞恩将向其追究法律责任。部分文章推送时未能与原作者或公众号平台取得联系。若涉及版权问题,敬请原作者联系我们。

更多香港上市、美国上市等境外IPO资讯可供搜索、查阅,敬请浏览: www.ryanbencapital.com

加载中...