新浪财经

买一套房补贴10万元,杭州多地安排上了

潮新闻

关注

近日,杭州钱塘、萧山、余杭、拱墅、临平、临安发布「购房 + 消费券」补贴活动,针对新建商品房进行购房补贴,包含住宅、非住宅(商铺、写字楼等)等,具体细则如下:

临安区

1.限时购房补贴。2026年3月15日—6月30日购买参与限时购房补贴活动新建商品房项目住宅,并在活动时间内完成网签的完全产权自然人,给予每套10万元购房补贴(限定200个名额)

2.实施团购补贴。推进入企入园2026年3月15日至2026年6月30日期间在临机关、企(事)业、村(股份经济合作社)单位组织干部、职工、村民(股民)在本区团购3套、5套及以上新建商品住宅的,分别给予购房人2万元、3万元团购补贴(限定100个名额)。鼓励房企在团购活动中给予同等优惠政策。

临平区

对于在2026年3月11日至3月31日(含)期间,购买临平区参与“消费券”活动的新建商品住宅的购房者(自然人、不含法人)每套补贴10万元消费券,消费券使用时间则为2026年5月1日至2026年6月30日(含)

对于多个自然人共同购买一套住房的,商定其中一人为参与活动对象,购房时间以网签系统记录时间为准。

拱墅区

目前,拱墅区对2026年1月1日-2026年3月31日购买拱墅区统计范围内新建商品非住宅(商铺、写字楼等)的购房人(以网签备案时间为准),在办理不动产权证后,按照房屋总价的1.5%标准给予补贴

申请时限

● 正常交付:办理新建商品房不动产权证后并在新建商品房买卖合同约定交房日期次月起12个月内申报。

● 延期交付:在项目竣工验收备案日期次月起12个月内申报。

● 逾期不再受理。

申请材料

● 购房合同、购房发票、不动产权证等证明材料。

办理流程

● 向房源属地街道/园区提交申请→初审→区住建局审核→发放补贴。

为大家整理了一份拱墅区主要在售非住宅项目列表,在优惠政策有效期内购买这些项目房源可享受非住宅购房补贴。

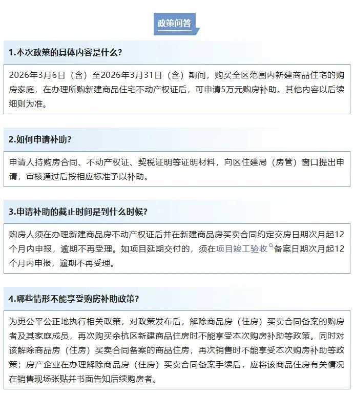
余杭区

即日起至2026年3月31日(含)期间,对购买余杭区新建商品住宅的购房人,在办理所购新建商品住宅不动产权证后,给予每套5万元补助

购房人须在办理新建商品房不动产权证后并在新建商品房买卖合同约定交房日期次月起12个月内申报,逾期不再受理。如项目延期交付的,须在项目竣工验收备案日期次月起12个月内申报,逾期不再受理。

萧山区

今年,除盈丰街道行政区域内项目以及蜀山街道低密项目(容积率小于等于1.5)外,其他萧山商品住宅均可参与补贴。

此次购房补贴共分三档,北干街道、城厢街道、宁围街道行政区域内项目发放3万元消费券,蜀山街道、新塘街道、闻堰街道、新街街道、义桥镇行政区域内项目发放4.5万元消费券,楼塔镇、河上镇、戴村镇、临浦镇、浦阳镇、进化镇、所前镇、衙前镇、瓜沥镇、益农镇、党湾镇、靖江街道、南阳街道行政区域内项目发放6万元消费券。消费券可用于网签时抵扣首付款、购房款,购房消费券按照网签时间实行“先买先得”原则,兑完即止。

除此之外,2026年12月31日(含)之前,各机关、企业、事业单位组织青年职工在萧山区房地产单个项目团购3套及以上新建商品住宅的,鼓励房地产企业给予团购优惠

钱塘区

2026年1月14日-3月31日(购房时间以网签系统记录时间为准)内,购买本区参与消费券活动的新建商品房项目住宅(不含办公、商业、车位等非住宅项目),并在活动时间内完成网签的完全产权自然人(不含法人)。多个自然人共同购买一套住房的,商定其中一个为参与活动对象。购房时间以网签系统记录时间为准。

(一)普通消费券活动名额200个,活动补贴总额不超过2000万元。对在活动期间内购买参与新建商品房项目住宅(不含办公、商业、车位等非住宅项目)的活动对象,发放普通消费券,使用时间为2026年5月1日-6月30日,具体如下:

1.对在活动期间内购买参与新建商品房项目住宅(不含办公、商业、车位等非住宅项目)的活动对象,且活动对象为目前在钱塘区工作,签订一年以上劳动合同,并已在钱塘区连续缴纳6个月以上(含6个月)当前有效社保的,每套发放10万元普通消费券。

2.对在活动期间内购买参与新建商品房项目住宅(不含办公、商业、车位等非住宅项目)的其他活动对象,每套发放7.5万元普通消费券。

(二)汽车消费券活动名额100个,活动总额500万元。对在活动期间内购买参与新建商品房项目住宅(不含办公、商业、车位等非住宅项目)的活动对象,每套发放5万元汽车消费券,使用时间为2026年5月1日-6月30日。

(三)以上两个补贴活动可以叠加

任思思、詹慧雯

责任编辑:刘睿阳

加载中...