新浪财经

哈啰租电动车向消费者致歉!上海市场监管部门连夜对涉事企业开展现场核查

滚动播报 03.16 02:02

(来源:劳动报)

转自:劳动报

一年一度的央视“3·15”晚会曝光了上海哈啰普惠科技有限公司 、铂京斯网络科技(上海)有限公司电动自行车租赁的违法问题,市、区两级市场监管部门立即启动应急处置机制,会同公安、交通等部门连夜对涉事企业开展现场核查。

依法严肃查处相关违法行为

3月15日深夜,位于闵行顾戴路上的松港工业区D栋的哈啰客户服务中心灯火通明。现场,上海市、区两级市场监管部门执法人员正在对涉事企业开展现场核查。现场核查后,上海市市场监管局、闵行区市场监管连夜发布情况通报。

闵行顾戴路上的哈啰客户服务中心。劳动报记者陆燕婷 摄影

上海市市场监管局表示,将依法严肃查处相关违法行为,后续调查处置情况及时向社会公布。下一步,相关部门将联合全面整治电动自行车租赁领域的违法乱象,全力守护市场秩序。

闵行区市场监管局表示,针对央视“3·15”晚会曝光的电动自行车租赁违规问题,闵行区委、区政府高度重视,第一时间成立联合调查组赶赴涉事企业哈啰总部,连夜针对晚会曝光的电动自行车篡改速度、更换电池等行为开展调查取证工作,相关进展及结果将及时向社会公布。下一步,闵行区市场监管局将举一反三,在全区开展专项排查整治,严厉打击违法行为,坚决维护消费者合法权益。

3月16日凌晨,静安区市场监管局亦发布情况通报并表示,针对央视“3·15”晚会曝光的电动自行车租赁违规问题,静安区委、区政府高度重视,已第一时间成立联合调查组,赴涉事企业铂京斯网络科技(上海)有限公司开展现场核查,连夜就电动自行车篡改速度、违规更换电池等问题开展调查取证,相关进展及处理结果将及时向社会公布。下一步,静安区市场监管局将联合相关部门,在全区范围内开展电动自行车租赁领域违法乱象专项整治,全力守护市场秩序。

电动车租赁乱象频生

此次“3·15”晚会曝光,直指电动车租赁乱象频生,电驴哥、天空出行、黑骑士部落电动车租赁等个体租赁门店的车辆实测时速最高达80km/h,电池多为60伏,远超国标25km/h、48伏的要求。

在调查中记者发现,不仅地方个体租赁门店出租的电动自行车违反国家标准,电动自行车租赁行业头部品牌哈啰租电动车等一些知名连锁品牌同样存在这一现象。哈啰租电动车是电动自行车租赁行业头部品牌,其官网介绍,目前已在全国超100座城市布局超5000家门店。

不仅是哈啰租电动车存在违反国家标准,解除电动自行车限速行为,其他知名电动自行车租赁品牌,也存在着同样的现象。哈啰租电动车用未生产车辆的合格证提前上牌,电驴哥以5元一张的价格购买真空牌,将电动摩托挂上电动自行车牌照,车辆无需驾驶证即可上路。

龙易查显示,上海哈啰普惠科技有限公司,成立于2016年,注册资本高达440000万元,参保人数为1782人。

而天眼查则显示,“哈啰租电动车”关联公司上海钧哈网络科技有限公司成立于2018年8月,由哈啰出行关联公司上海钧丰网络科技有限公司全资持股。行政处罚信息显示,该公司此前曾多次因“以不合格产品冒充合格产品”等事由,被上海市闵行区市场监督管理局等部门予以处罚。

致歉声明称将坚决整改

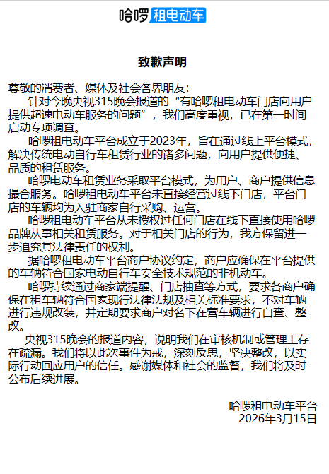
问题曝光后,涉事企业哈啰租电动车平台发布致歉声明,向消费者道歉。哈啰租电动车平台方面表示,针对央视315晚会报道的“有哈啰租电动车门店向用户提供超速电动车服务的问题”,平台高度重视,已在第一时间启动专项调查。

哈啰租电动车平台成立于2023年,旨在通过线上平台模式,解决传统电动自行车租赁行业的诸多问题,向用户提供便捷、品质的租赁服务。哈啰电动车租赁业务采取平台模式,为用户、商户提供信息撮合服务。

哈啰租电动车平台表示,未直接经营过线下门店,平台门店的车辆均为入驻商家自行采购、运营。哈啰租电动车平台从未授权过任何门店在线下直接使用哈啰品牌从事相关租赁服务。对于相关门店的行为,平台方保留进一步追究其法律责任的权利。据哈啰租电动车平台商户协议约定,商户应确保在平台提供的车辆符合国家电动自行车安全技术规范的非机动车。哈啰持续通过商家端提醒、门店抽查等方式,要求各商户确保在租车辆符合国家现行法律法规及相关标准要求,不对车辆进行违规改装,并定期要求商户对名下在营车辆进行自查、整改。

“央视315晚会的报道内容,说明我们在审核机制或管理上存在疏漏。我们将以此次事件为戒,深刻反思,坚决整改,以实际行动回应用户的信任。感谢媒体和社会的监督,我们将及时公布后续进展。”哈啰租电动车平台方面表示。

头图:上海市场监管部门连夜对涉事企业开展现场核查。劳动报记者陆燕婷 摄影

加载中...