未来五年,我国布局十大新产业新赛道
新京报
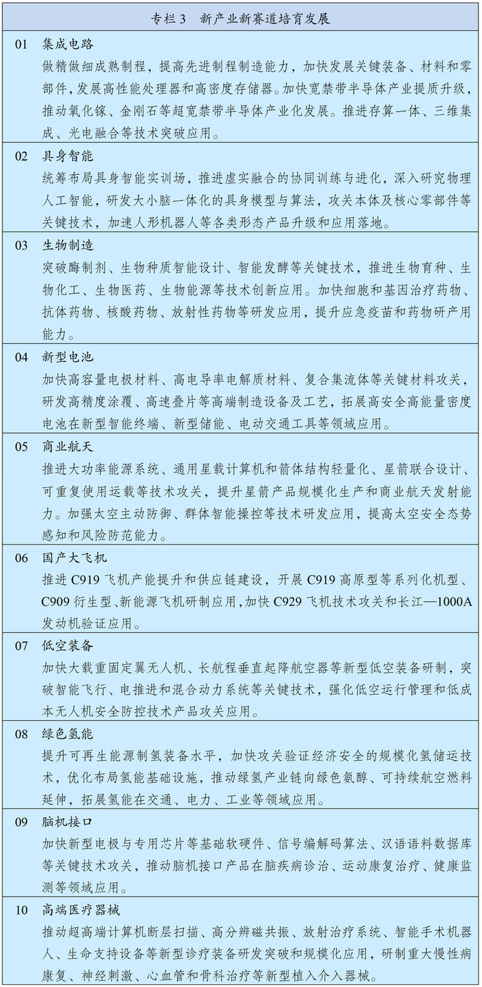
从具身智能到生物制造,从新型电池到绿色氢能,越来越多的新技术正在走出实验室,走进一个个应用场景,全面重塑产业格局和经济社会发展的未来。3月13日发布的《中华人民共和国国民经济和社会发展第十五个五年规划纲要》提出,未来五年,我国将“培育壮大新兴产业和未来产业”,同时提出了包括具身智能、国产大飞机、脑机接口、低空装备等十大“新产业新赛道”。
如何实现这一目标?新产业新赛道的布局,将对未来的产业发展带来怎样的影响?新京报记者采访了著名经济学家、国研新经济研究院创始院长朱克力,他表示,新兴产业和未来产业代表了科技革命和产业变革的前沿方向,是培育新质生产力的核心载体,将其列为未来重点布局的产业,体现了“立足未来、提前布局”的战略眼光。
“十五五”规划纲要布局十大新产业新赛道。新华社发
新产业,新的经济增长极
当脑机接口、具身智能等越来越多地出现在人们的日常生活中时,它们就不仅仅是实验室里的尖端科技,更是引领未来的产业之基。朱克力表示,这也恰恰是“十五五”规划纲要在国家战略层面布局新技术新产业新赛道的原因,“体现了国家在新发展阶段对经济转型动力的战略抉择。”
这一战略抉择是适应国际国内发展新趋势的必然结果,朱克力表示,“新兴产业和未来产业代表了科技革命和产业变革的前沿方向,是培育新质生产力的核心载体,其中航空航天、低空经济、绿色氢能、新型电池等赛道正加速成长为新兴支柱产业。从国际看,全球科技竞争白热化,各国均在前沿领域抢滩布局,我国必须顺势而为以抢占全球产业分工制高点;从国内看,破解‘卡脖子’难题、实现高水平科技自立自强,根本路径在于依托这些新兴赛道实现技术突破与产业换道。将其置于突出位置,是着眼于中长期竞争力,为经济持续健康发展构筑战略优势,也是对时代趋势的精准把握与科学回应。”
经济学家、国研新经济研究院创始院长朱克力。受访者供图
尽管在当前,部分新产业新赛道如具身智能、脑机接口等,距离大规模应用仍需要一个过程,但朱克力认为,在国家规划中将其列为重点,体现了“立足未来、提前布局”的战略眼光。“未来产业的培育周期长、投入大、技术迭代快,必须在技术尚处于突破期时就启动战略储备,避免关键阶段受制于人。这些领域蕴含颠覆性技术潜力,一旦突破,将彻底重构产业格局,创造巨大经济与社会价值。例如,低空经济能联动制造、交通、文旅等多个领域,形成全新的产业生态体系。从产业规律看,新兴产业的发展需要经历从实验室到产业化的漫长孵化期,早期的政策引导与资源支持至关重要。提前布局,能够通过政策引导、要素集聚与场景开放,加速技术成熟与产业化进程,形成先发优势。这不仅是对未来的投资,更是为了在未来产业竞争中掌握主动权,为全国发展注入持久动能。”他说。
新目标,建成完善的业态
在新产业新赛道的布局中,“十五五”规划纲要展现出怎样的目标和路径?
朱克力介绍,从目标上看,新产业新赛道的培育有明确的阶段性目标,“总体目标是为构建具有国际竞争力的现代产业体系、为实现中国式现代化提供坚实的产业支撑。具体而言,目标体现在三个层面,其一是技术目标,力争未来五年在具身智能、生物制造等重点领域实现一批关键核心技术突破,缩小与国际先进水平的差距,部分领域达到国际领先。其二是产业目标,推动新兴产业成为国民经济的重要支柱,未来产业形成规模化、产业化发展态势,显著提升其在GDP中的占比,打造若干个具有全球影响力的产业集群。其三是生态目标,建成一批要素集聚、功能完善、开放协同的产业生态,培育一大批具有创新活力和市场竞争力的龙头企业与专精特新企业,为产业长期健康发展奠定坚实基础。”
2025年8月7日,全球首个具身智能机器人当店员的“智慧小卖部”银河太空舱亮相中关村大融城。资料图/新京报记者 浦峰 摄
如何实现这些目标?“十五五”规划纲要同样绘制了清晰的路径图。朱克力解释称,“十五五”规划纲要对新产业新赛道的培育,强调系统推进、精准施策。核心路径包括强化顶层设计与统筹协调,构建国家、地方、企业三级联动的培育体系,明确发展重点与实施步骤。坚持创新驱动,加大基础研究和前沿技术攻关投入,依托国家实验室、新型研发机构等平台,集中力量突破关键核心技术,夯实产业发展底座;深化开放协同,鼓励国内外创新力量合作,积极参与国际标准制定,融入全球创新网络;聚焦场景赋能,针对低空经济、具身智能等特色赛道建设专属应用场景示范基地、开放专业测试平台,通过建设应用场景示范基地、开放测试平台等方式,推动技术在真实场景中迭代验证,加速成果转化;完善要素保障,在资金、人才、数据、土地等要素配置上给予倾斜,为企业创新提供良好生态。“可以看到,在‘十五五’规划纲要的实现路径中,通过以上多维度举措,最终推动新产业新赛道从概念走向现实,实现健康可持续发展。”他说。
新赛道,多措施布局未来
尽管许多新技术已经在全社会引发了广泛的关注,甚至由此诞生了众多热点和新的潮流,但不少新技术距真正普遍且成熟地应用仍有距离,“十五五”规划纲要也明确提出要建立风险分担机制。
新技术新产业未来会有哪些风险?朱克力表示,新技术的发展,首先面临着不确定性风险,前沿领域技术路线尚未完全定型,如具身智能的多模态感知等技术研发投入大、失败率高,存在研发瓶颈与技术迭代风险。其次是产业生态不完善的风险,核心零部件、材料、装备等供应链存在短板,如新型电池等关键材料配套体系尚不健全,制约产业规模化发展。再次是市场风险,部分领域应用场景尚未完全打开,如低空经济的商业化运营模式有待验证,市场接受度存在不确定性。同时,国际竞争与技术封锁风险加剧,全球科技竞争白热化,关键技术与设备面临被“卡脖子”的压力。此外,还存在人才短缺、资金投入不足、监管规则滞后、安全与伦理挑战等问题,这些都对产业健康发展构成现实挑战。
2025年6月26日,在丰台区举办的第二届智能医工产业创新发展大会上,工作人员演示脑机接口设备。新京报记者 陶冉 摄
如何应对未来的挑战与风险?风险分担机制又怎样建立?朱克力认为,应对挑战与风险,需坚持问题导向,多措并举。一是强化核心技术攻关,发挥新型举国体制优势,集中资源突破新型电池、低空装备、脑机接口等领域关键瓶颈。二是健全产业生态,加强产业链上下游协同,培育配套企业,完善新兴赛道供应链体系。三是优化市场环境,加大场景开放力度,通过政策引导与示范应用,培育市场需求。四是加强国际合作,积极参与全球治理,提升国际话语权。关于风险分担机制,应构建政府、企业、金融机构、社会资本共同参与的多元化体系。在政府层面,可设立专项基金、提供风险补偿、落实税收优惠,降低早期研发与试错成本。在企业层面,应建立内部风险分担机制,通过技术创新合作、知识产权共享等方式分散风险。在金融层面,发展科技保险、知识产权质押融资、风险投资等金融工具,为企业提供资本保障。在社会层面,引导行业协会、科研机构等参与风险共治,形成多方合力、共担风险的良好格局。
新京报记者 周怀宗
编辑 张磊 校对 付春愔