新浪财经

寒假回来,充卡的单车停运了!新学期南大共享出行换新引发关注,保卫处回应:后期陆续调整到位

扬眼

关注

转自:扬子晚报

共享单车与共享电动车已成为大学生日常出行不可或缺的代步工具。近日,有网友发帖反映称,新学期开学,南京大学仙林校区的共享出行接连调整:团团智行共享滑板车于3月1日停运,未到期骑行卡将在7个工作日内折价原路退还;同时,校园共享单车、共享电动自行车更换为青桔单车后,也引发学生讨论,有同学反映车辆数量偏少、电单车常没电、座椅舒适度不佳等问题。

网友在社交平台发帖

不少学生关心,新学期校园单车品牌更换后,已办卡用户权益如何保障?目前共享滑板车退费已有明确方案,但共享单车、共享电动自行车相关后续安排尚未明确,后续服务是否会进一步优化也备受关注。在一位发帖网友的评论区,记者注意到,有“滴滴出行客服”回复称:针对反馈的问题,目前客服专员已致电进行沟通,并会反馈至相关城市工作人员进行核实。

客服回复

针对学生反映的相关情况,记者致电南京大学保卫处。工作人员表示,针对学生提出的车辆数量偏少、电单车续航不足等问题,后续会进行相应调整;对于更换品牌后此前已办卡学生的相关处置举措,后面也会陆续进行调整。

据了解,本次校园共享单车与共享电动自行车同步上新。根据“南大育教”2月26日发布信息,自新学期起,仙林、鼓楼、浦口三个校区的共享单车与共享电动自行车将统一更换为青桔单车,此前苏州校区已于2025年7月引进青桔共享单车运营服务入驻校园。其中也提到对于投放数量后续还会参考实际需求进行调整。

“南大育教”2月26日推文

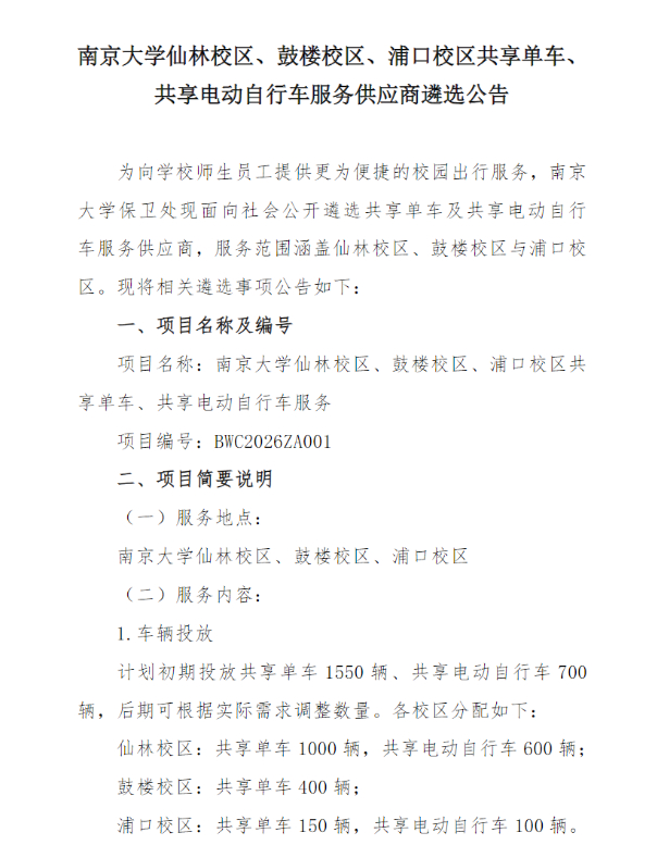
此外,另据南京大学保卫处1月发布的《南京大学仙林校区、鼓楼校区、浦口校区共享单车、共享电动自行车服务供应商遴选公告》显示,学校将在三校区初期投放车辆共计2250辆(共享单车1550辆、共享电动自行车700辆):仙林校区分配共享单车1000辆,共享电动自行车600辆;鼓楼校区分配共享单车400辆;浦口校区分配共享单车150辆,共享电动自行车100辆。根据遴选公告,针对本校师生员工的骑行服务须同时适用于供应商在南京市范围内的社会投放车辆。

南京大学保卫处发布的《遴选公告》

南京大学保卫处1月29日发布的《南京大学仙林校区、鼓楼校区、浦口校区 共享单车、共享电动自行车服务供应商遴选结果公示》显示,中选单位为广州骑安科技有限公司。

遴选结果公示

在部分网友发布的帖子中记者注意到,“团团智行”小程序曾发布过《停运公告》,内容显示:南京大学仙林校区共享滑板车于3月1日0点00分停止运营。骑行卡未到期的同学,将于7个工作日内将骑行卡折价,原路返还至原账户内。如有疑问请联系在线客服。

记者了解到,目前南京大学校内电单车起步价为2元,30分钟内按2元计费,同时校园次卡、月卡等还可享受不同程度优惠。也有部分学生表示,此前使用的品牌骑行单次收费1.5元且无套餐可选,往返学院上课一趟就要花费3元。

加载中...