新浪财经

广东将重点培育53个新赛道|早安广东

广东发布

关注

广东要闻

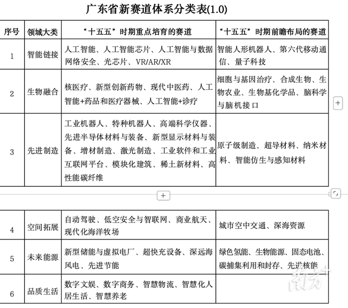
广东将重点培育53个新赛道

近日,《广东省加快培育发展新赛道引领现代化产业体系建设行动规划(2026—2035年)》正式发布,围绕智能链接、生物融合、先进制造、空间拓展、未来能源、品质生活六大领域,重点布局了53个新赛道。规划明确,到2030年,全省新赛道培育促进机制初步形成,力争培育形成万亿元级赛道3个以上、五千亿元级赛道5个以上、千亿级元赛道10个以上。

广东交通集团今年重点推进24个高速公路项目

3月9日,广东交通集团召开2026年度基建工作会议。根据规划,2026年集团将重点推进24个省重点高速公路项目,计划全年完成投资343亿元。其中,清花高速、汕梅高速改扩建2个项目将在2026年确保如期建成通车。

“广货行天下”玩具专场登陆汕头

3月10日,“广货行天下”春季行动玩具专场促销活动在汕头澄海启幕。现场近百家潮玩企业集结亮相,奥飞、群宇等头部品牌发布AI智能新品,一批搭载AI大模型的智能玩具集中亮相。

2026佛山草莓音乐节宣布取消

3月10日,原定于3月28日至29日在佛山千灯湖音乐秀场举办的“2026佛山草莓音乐节”宣布取消,所有通过官方平台购票的订单将自动全额退款。

全国热点

全国政协十四届四次会议今日闭幕

全国政协十四届四次会议将于3月11日上午9时在北京人民大会堂举行闭幕会,全国政协主席王沪宁将发表讲话。

我国已顺利完成6G第一阶段技术试验

带宽可达5G的十倍以上;一部4K超高清电影不到1秒;能够独立“思考”,及时提供个性化智能服务……近期,工信部正式宣布,我国已顺利完成6G第一阶段技术试验,累计形成超300项关键技术储备,并全面启动第二阶段试验工作,让6G在不久的将来真正走进我们的生活。

前2个月我国货物贸易进出口同比增长18.3%

海关总署3月10日对外公布外贸数据,今年前2个月,我国货物贸易进出口同比增长18.3%,外贸开局良好。

中朝旅客列车明起双向开行

自2026年3月12日起,中国北京、丹东至朝鲜平壤间双向开行国际旅客列车。目前,中朝国际旅客列车车票已经开始线下发售。

国际视野

马克龙称法国或派兵霍尔木兹海峡

法国总统马克龙表示,法国将保持在地中海和红海的军事存在,包括部署航空母舰等多艘军舰,最终部署范围可能包括霍尔木兹海峡,以保障地区航运安全和欧洲利益。

特朗普说对伊朗的军事行动会“很快”结束

美国总统特朗普说,美国对伊朗的军事行动会“很快”结束,当被问及是否可能在本周结束时,特朗普回答说“不会”。伊朗伊斯兰革命卫队回应特朗普有关伊朗局势的言论时说,战事的结束将由伊朗决定。

韩最大在野党通过决议反对尹锡悦政治复出

韩国最大在野党国民力量党通过决议,与前总统尹锡悦切割,并就戒严事件向公众致歉。按媒体说法,在韩国地方选举临近之际,国民力量党此举意在平息党内纷争。

天气速览

11日,粤西市县阴天到多云,早晚有轻雾,其余市县晴到多云。最低气温:粤北、珠三角北部和粤东市县8~12℃,湛江、茂名16~19℃,其余大部分市县12~16℃。

责任编辑:石秀珍 SF183