新浪财经

楚雄州基层小微权力“监督一点通”平台操作流程

昆明信息港

关注

楚雄州基层小微权力“监督一点通”平台上线运行,群众只需动动指尖、滑动屏幕,足不出户就能对村(社区)事项公开情况进行查询,对村(社区)小微权力运行不规范问题进行投诉,以信息化手段推动监督下沉落地,为群众监督提供便捷渠道。

基层小微权力“监督一点通”是什么?

基层小微权力“监督一点通”是由中央纪委国家监委主管、云南省纪委监委主办,采用“中央统一平台,省级统一部署,市县分权管理”原则,为解决群众诉求、引导群众参与监督的基层小微权力监督平台。主要受理权力清单范围内相关问题、村(社区)公开公示信息问题以及群众身边腐败和作风问题的投诉,群众可以线上查阅公示信息、查询投诉办理进度和办理结果,实现问题一键通达、过程可追踪、结果可查询,实现主动服务群众和接受群众监督的融合互促。

如何登录基层小微权力“监督一点通”?

打开微信,搜索微信小程序“监督一点通”或者扫描“监督一点通”微信小程序二维码进入。

方法一:使用微信扫码进入

方法二:微信小程序搜索基层小微权力“监督一点通”进入

进入小程序后首先进行定位,点左上角“定位图标”,定位到所在村(社区),如拒绝系统自动定位或定位有误,手工点选定位。

基层小微权力“监督一点通”主要功能有哪些,如何使用?

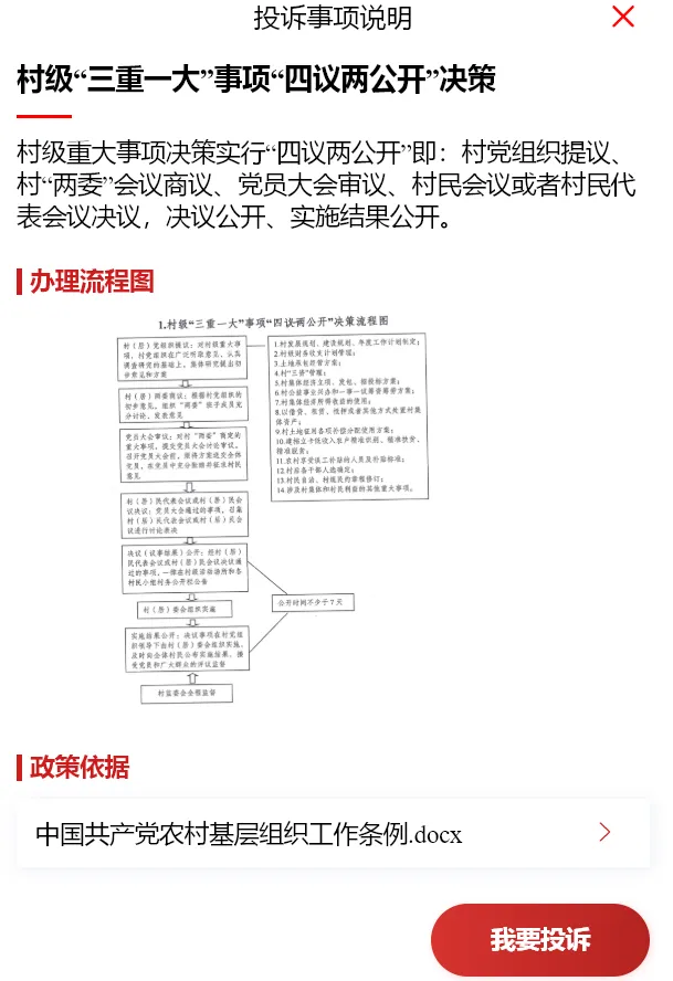
(一)查询基层小微权力清单

查看哪些属于本地的小微权力,了解有关事项办理流程、政策依据有哪些。

(二)在线投诉

反映或投诉基层党员干部行使小微权力的作风问题。操作流程:

1.点击“在线投诉”

2.检查确认投诉所在地是否正确

3.阅读《在线投诉须知协议》,阅读完毕后点击“我已阅读以上条款”并确认

4.选择所需投诉的事项(带*号为必填项)

5.填写所需投诉的具体内容(可上传必要的附件材料,包括图片、视频、音频或文档)

6.填写投诉人基本信息,选择匿名或实名,填入手机号码进行短信验证,勾选“我已仔细阅读并同意《在线投诉协议须知》”后,点击提交。

(三)投诉查询

查询自己反映问题和投诉的办理进展。

操作流程:首页→投诉查询→输入手机号验证码→查看投诉结果。

(四)查看公开公示信息

查看村(社区)党务村务、各类惠民资金、村级三资、民生资金、小微项目等其他群众关心关注事项。

操作流程:首页→公开公示信息→具体公示条目→查看详细清单。

(五)12345政务服务热线和12388网络举报平台

目前该平台暂不受理针对党员干部违反党纪行为、公职人员涉嫌贪污贿赂、失职渎职等职务违法犯罪行为的检举控告,类似问题请点击“12388”链接进入纪检监察机关12388网络举报平台进行举报。涉及具体的民生事项业务办理、咨询类问题,或者向政府部门提意见建议,链接12345政务服务热线进行咨询。

加载中...