新浪财经

企业必藏!涉企高频投诉举报问题避坑「标识标签篇」

中国质量新闻网

关注

转自:上海市场监管

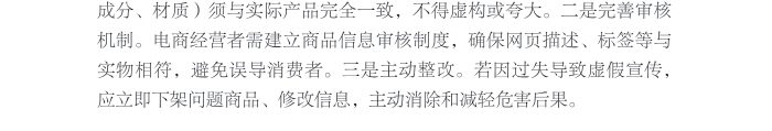
针对高频投诉举报,上海市市场监管局聚焦市场监管领域常见的广告宣传类、食品经营类、标识标签类诉求以及职业索赔行为相关刑事案件,系统梳理、编撰了《涉企高频投诉举报问题“避坑”指南》,梳理法律依据、处置要点与合规提示,有助于企业防范风险,实现投诉举报源头减量。

今天,小编带大家来看看

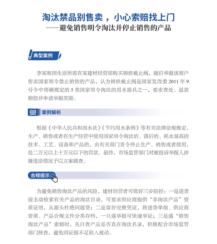
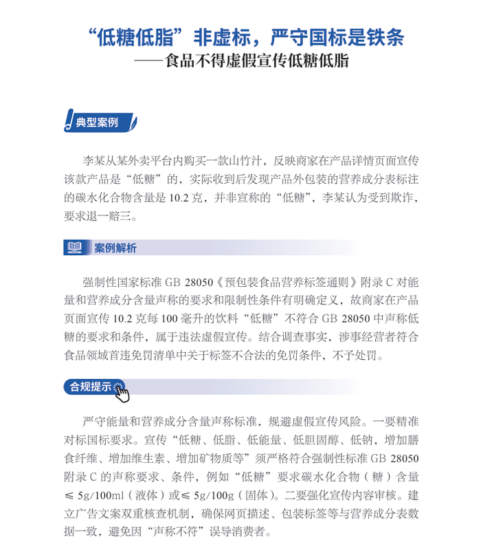
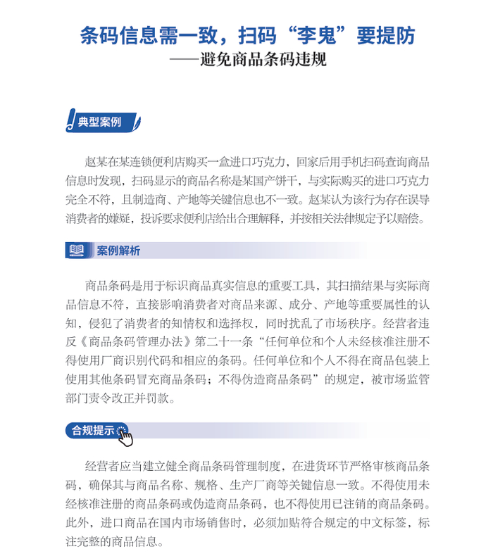
《指南》之标识标签篇

01

02

03

04

05

06

07

08

09

10

11

12

加载中...