新浪财经

女子花近万元找猫,被物业发现就在屋内!寻宠团队拒绝退款……

陕西都市快报

关注

现在,越来越多家庭

都有喵星人、汪星人的加入

然而,一旦爱宠走失

你会怎么办?如何寻找?

近日

记者从上海市民陈女士(化名)

处了解到

因误以为猫咪走失

她联系一家专业寻宠团队

共计花费8800元

然而事后发现

猫咪并未离开办公室

……

疑爱宠“走失”

花8800元请寻宠团队

陈女士告诉记者,2月21日晚,她将自己的爱宠猫咪带到朋友办公室玩耍,其间发现猫咪不见了,又看到窗户开着,便以为其跳窗走失,从当晚7点到次日凌晨1点,她在朋友的办公室附近多方搜寻无果。

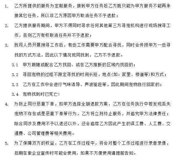
22日早上6点多,陈女士在小红书上看到一家寻宠团队,随即取得联系。双方添加微信后,寻宠团队很快给出多款寻宠方案,报价从8800元~48000元不等,陈女士选择8800元的单犬双人套餐

寻宠团队当即拟定合同,陈女士先支付1000元定金,工作人员才带搜寻犬出发,而在正式搜寻前,对方又要求陈女士将7800元的尾款全额付清

8点,寻宠团队开始在办公区域及周边搜寻,到10点30分,物业工作人员在办公室的桌子下面听到猫咪挠门声,发现其未离开过房间

找到猫咪后,陈女士立即联系寻宠团队,表示因猫咪并非由对方找到,希望退还7800元尾款,先前支会的1000元定金则作为人工费,毕竟也找了两个多小时。但这一要求遭到拒绝,对方称团队“按结果收费”。后续陈女士联系该团队客服,也被对方拒接电话

随后,陈女士选择报警,目前她按警方建议在支付平台对付款订单进行举报,要求冻结款项,同时已委托律师收集证据,准备起诉。

质疑高价寻宠团队

服务敷衍、合同条款模糊

引纠纷

在上述事件中

寻宠团队服务过程与合同条款

均遭到陈女士的质疑

在陈女士看来,寻宠团队没有查看监控、没有提供任何有效线索、也没有完成任何实质性搜寻工作,存在违约行为。

陈女士表示,整个搜寻过程持续两个半小时,而团队工作人员在搜寻中并没有给到有效帮助。

“其实没有(实际帮助),其中一位寻宠人员说他刚做这一行没多久,另一个带狗的人,其实就是在小区里面遛狗,他没有找就在那边闲逛,保安都在问他是闲逛还是在找猫咪,甚至犬只排便后也没有及时清理。”

陈女士觉得双方所签订的合同亦存在模糊之处。对于“找到宠物”的界定,合同中表述模糊。

“如果说找到了,合同里写得比较模糊,意思是任何时间、任何地点、任何人找到宠物,就按结果收费,只要找到了8800就要不回来。”

此外,合同中还规定陈女士在委托该团队后,不得再委托第三方寻找宠物。

针对此事,记者联系到涉事寻宠团队,接线的工作人员表示知晓陈女士所反映事件,但并非由其经手该订单,因此不了解具体情况,并表示会联系经手同事。

截至发稿前,记者从该工作人员处了解到,目前团队正与当事人进行沟通。

事件曝光后

网友纷纷谴责

律师解读:履职与否是事件关键

针对陈女士所遇事件,江苏润商律师事务所主任崔武律师表示:虽然双方约定,猫咪在家里找到也算完成工作,但关键在于——

  • 看寻宠团队是否在家里寻找;

  • 寻宠团队寻找行为与发现猫咪之间有无因果关系。

崔武强调,如果寻宠团队没在家里寻找,则猫咪发现与之无因果关系。若团队妄图坐享其成,不应支持。其未认真寻找行为应构成违约。甲方有权要求退还尾款。双方履行合同应本着善意尽职之原则。

此外,崔武认为,寻宠合同应约定双方认可的寻宠方案,寻宠团队按方案执行才能收费。如没有按方案执行,即使甲方或他人帮忙找到,团队也不应收取相应费用才合理。

来源:新闻坊 扬子晚报

加载中...