新浪财经

刚刚!马年4家IPO辅导来了!均是头部券商保荐!

企业上市

关注

2026226日资本市场再迎IPO辅导小高峰。225日,西安艾力特电子、浙江正雅齿科、四川久信科技、嵊州陌桑高科四家企业同日向各地证监局报送了辅导备案报告,正式拉开冲刺A股的序幕。

这四家企业虽然来自天南海北,分属电子、医疗、高端制造、农业等不同赛道,但一个共同特征颇为醒目——它们都配备了堪称豪华的中介机构阵容。中金公司、中信证券、中信建投三大头部券商悉数登场,容诚、天健、立信三大会计师行同台竞技,律所方面更是红圈所云集。

四家公司在同一天(2026225日)向证监会报了到,正式启动上市流程。

简单来说,就是这四家公司想上市,于是分别请了券商(就是投行)来帮自己“补课”和“整理作业”,现在刚在教育局(证监会)那里登了个记,拿到了“准上市辅导”的号。

为了方便你快速看懂,我把每一家的核心信息提炼如下:

1. 西安艾力特电子股份有限公司

亮点:稳扎稳打的“小巨人”潜质。

具体看: 公司位于西安高新区,做的是计算机、通信和其他电子设备。西安是中国的军工和通信重镇,这类企业通常技术底子扎实,客户稳定(可能涉及军工或大型通信央企),但对外相对低调。

家庭企业特征: 实控人是盛涛和盛婕,大概率是家族企业。这类企业上市的核心看点在于家族企业的现代化管理转型,以及是否存在客户单一依赖风险。

券商配置: 它请的是中金公司,这是“投行贵族”,收费高、门槛也高。小公司一般请不起中金。艾力特能请动中金,说明它的利润体量和合规程度可能相当不错,是个隐形冠军。

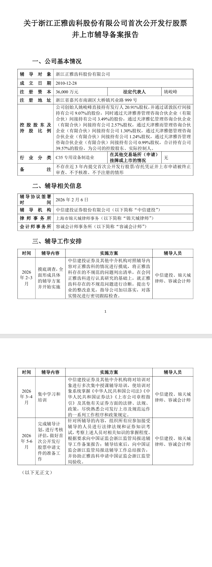
2. 浙江正雅齿科股份有限公司

亮点:身处黄金赛道,头部机构保驾护航。

具体看: 它是做隐形矫治器的,也就是 “中国的隐适美” 。这是一个典型的高毛利、高成长性的消费医疗赛道。

稀缺性: 目前国内隐形正畸市场主要被外资品牌(隐适美)和国内龙头(时代天使)占据。正雅作为紧随其后的头部玩家,其冲刺IPO意味着这个赛道即将迎来“第二股”。

执行力: 它的辅导计划排期非常紧凑,且辅导机构(中信建投+锦天城+容诚)全是业内顶配,说明公司准备非常充分,上市意愿强烈,进度可能较快。

3. 四川省科学城久信科技股份有限公司

亮点:典型的“无控股股东”治理结构,且出身背景特殊。

具体看: 这家公司的名字里有 “科学城” 三个字,通常意味着有科研院所或军工背景(绵阳科学城是中国重要的核工业基地)。它做的是电容器,属于高端工业基础件,可能涉及军工或高端能源领域。

控制权看点: 报告里明确写“公司无控股股东”,罗飞雪通过“一致行动协议”才控制了34%的表决权。

这意味着: 这是一家股权比较分散的公司,可能早期有多个创始股东或科研单位参股。这种结构在IPO审核中,监管层会重点关注“实际控制人认定是否合理”以及“公司治理是否稳定”。这是它上市路上最大的看点,也是最大的难点。

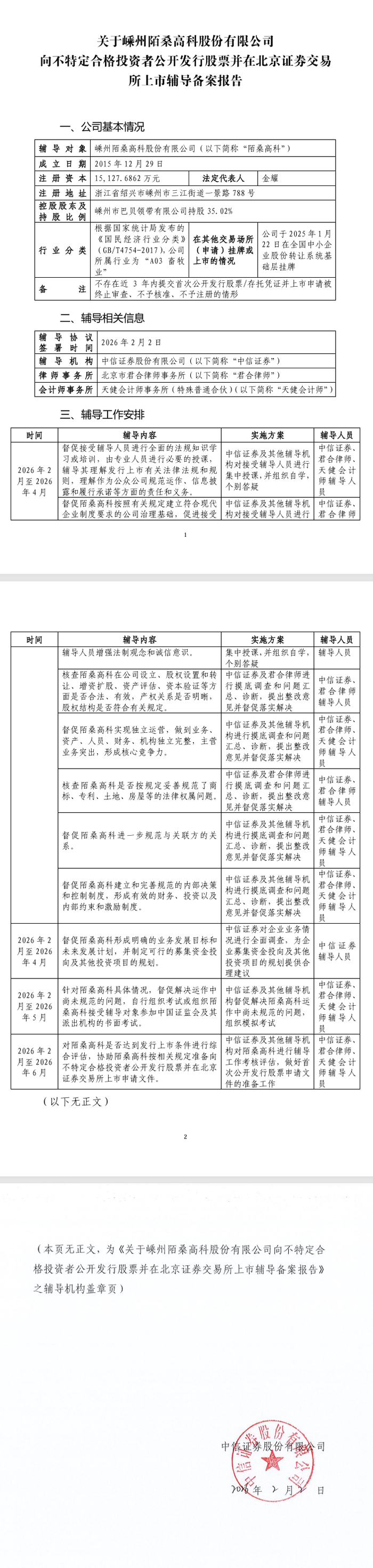
4. 嵊州陌桑高科股份有限公司

亮点:用工业互联网思维“颠覆”了几千年的农业。

具体看: 虽然它的行业分类是“畜牧业”(A03),听起来很传统,但结合其大股东是“巴贝领带”以及公司名“陌桑”(种桑养蚕),这家公司的核心故事大概率是“工厂化养蚕”。

颠覆性: 传统养蚕要靠天吃饭、占用大量土地、人工采摘。陌桑高科据说搞的是人工饲料和全龄化工厂养蚕,把蚕请进了车间,彻底改变了丝绸产业链的最上游。

资本路径: 它已经在新三板挂牌,现在直奔北交所。这是很标准的“专精特新”或者说“农业高科技”的进阶之路。用高科技改造传统农业,这个故事在资本市场上比较稀缺。

总结一句话:

2026225日这天,一家电子厂(西安)、一家牙套厂(浙江)、一家电容厂(四川)、一家养蚕厂(嵊州),都在同一天找好了券商,正式开启了通往A股市场的旅程。

中介机构(券商、律师事务所、会计师事务所)的角度来审视这四家准上市公司,会发现一个很有意思的现象:这是一个“头部机构扎堆”和“本土势力崛起”并存的市场。

简单来说,这四家公司的配置基本都是“顶配”或“高配”,但每家机构的组合又透露出不同的信号。

以下是详细的分析:

1. 券商分析:谁的“带货”能力最强?

券商是上市总指挥,负责统筹全局、撰写招股书、承销股票。看券商就能大致知道这家公司的体量和行业地位。

第一梯队:国际大行与顶流券商

中国国际金融股份有限公司(中金公司)——服务对象:西安艾力特电子

分析: 中金公司是“投行贵族”,向来以大项目、大蓝筹著称,收费也是行业最贵之一。一家位于西安的电子设备公司能请动中金,说明艾力特电子的利润规模很可能相当可观(年利润可能过亿),或者具备极强的“科创”属性。这是一个典型的“隐形冠军+顶级投行”组合。

中信证券股份有限公司——服务对象:嵊州陌桑高科

分析: 中信证券是行业老大,项目经验最丰富。它接了陌桑高科这个“农业工业化”的项目,说明中信证券内部非常看好北交所的赛道,愿意去挖掘这种有“专精特新”概念的特色企业。这是“行业龙头+挖掘新赛道”的信号。

第二梯队:强力的头部竞争者

中信建投证券股份有限公司——服务对象:浙江正雅齿科

分析: 中信建投在医药和消费领域非常强。正雅齿科属于“消费医疗”,正是中信建投的强项。这属于“对口专业户”的完美匹配。

招商证券股份有限公司——服务对象:四川省科学城久信科技

分析: 相比前三家,招商证券在这轮中略显低调。但它在南方区域和工业制造领域底蕴深厚。久信科技这种带有“科学城”背景的硬科技企业,交给招商证券,属于“稳健派+硬科技”的搭配。

2. 律师事务所分析:谁的“避坑”能力最强?

律师主要负责公司的历史沿革梳理、股权清晰、合规经营,确保公司在法律上没有“硬伤”。

北京德恒律师事务所——服务对象:西安艾力特电子

特点: 德恒是传统红圈所,规模大、项目稳。对于艾力特这种家族企业,德恒最重要的任务就是帮他们梳理清楚家族内部的股权关系、关联交易和同业竞争,确保公司上市的“法律底座”不出问题。

上海市锦天城律师事务所——服务对象:浙江正雅齿科

特点: 锦天城在长三角地区(江浙沪)有着巨大的影响力,尤其擅长民营企业和消费领域的法律服务。正雅齿科在浙江嘉兴,请锦天城属于“主场作战”,他们对当地企业的运作模式和合规习惯非常熟悉。

国浩律师(成都)事务所——服务对象:四川省科学城久信科技

特点: 国浩(成都)是西南地区的律所“地头蛇”,对四川本地的政策法规、尤其是对带有军工或科研院所背景的企业有深入理解。久信科技股权复杂(无控股股东),这就需要非常熟悉当地情况的律师来协助理清历史沿革和股东关系。

北京市君合律师事务所——服务对象:嵊州陌桑高科

特点: 君合是另一家顶级红圈所。它出现在这里很有意思。陌桑高科虽然是养蚕的,但君合介入,说明它需要处理的法律问题可能非常高端,比如知识产权保护(工业化养蚕技术)、土地流转、以及新三板转北交所的复杂合规问题。这属于典型的“高维打低维”。

3. 会计师事务所分析:谁的“算账”能力最强?

会计师负责审计、验资、内控,确保公司的财务数据真实可信。这是上市最基础的“硬门槛”。

容诚会计师事务所——服务对象:西安艾力特电子浙江正雅齿科

分析: 容诚是目前IPO市场的“黑马”,尤其在IPO过会数量上常年霸榜。它在制造业和消费领域经验丰富。这两家公司都选了容诚,说明他们追求的是“成功率”和“高效率”。容诚擅长帮企业把账算得符合证监会口味。

特别看点: 容诚同时出现在西安和浙江两个完全不同的项目里,体现了其强大的跨区域执行能力。

立信会计师事务所——服务对象:四川省科学城久信科技

分析: 立信是老牌内资大所,底蕴深厚。对于久信科技这种可能涉及军工或高端制造的企业,财务核算往往涉及复杂的成本分摊和研发费用归集,立信在这一块的经验非常扎实。这是“老会计”面对“硬骨头”的组合。

天健会计师事务所——服务对象:嵊州陌桑高科

分析: 天健在浙江是绝对的“老大”,江湖人称“浙江王”。陌桑高科是浙江绍兴的企业,请天健做审计,那是“主场+主场”的强强联合。天健非常熟悉浙江企业的财务特点,尤其擅长处理制造业和农业混合的复杂财务模型(比如生物性资产的核算),这对陌桑高科来说至关重要。

加载中...