新浪财经

国投瑞银白银LOF申购通道再收紧,明日起全面暂停买入

澎湃新闻

关注
外盘期货走势图

外盘期货走势图

在连续发布35份溢价风险提示、24份停牌公告、以及2次下调申购额度后,国投瑞银白银LOF最终选择全面暂停申购。

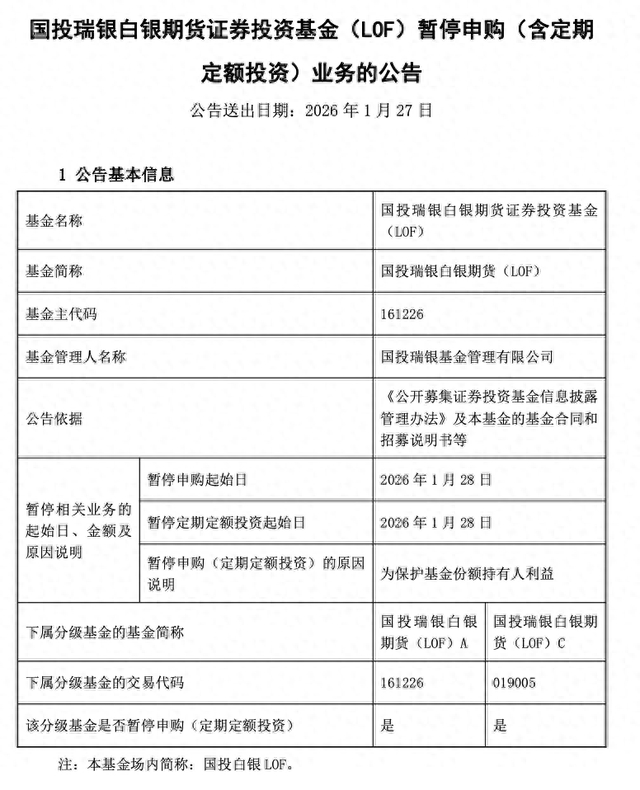
1月27日,国投瑞银白银LOF(下称“白银LOF”)公告称,为保护基金份额持有人利益,将于1月28日起暂停申购(含定期定额投资)业务。

此前,该基金已逐步收紧申购通道:其C类份额早在2025年12月29日就已暂停申购,而A类份额的申购上限也已收紧至单日100元。此次全面“关门”,意味着无论是A类还是C类份额,投资者都将无法向该基金追加新的资金投入。

同日,白银LOF还发布溢价风险提示及停复牌公告。公告内容显示,将于2026年1月27日开市起至当日10时30分停牌,自2026年1月27日10时30分复牌。

据统计,自2025年12月以来,该基金已累计发布溢价风险提示35次、停牌公告24次,并3次调整申购额度。

对此,有业内人士分析称,国内个人投资者直接参与白银投资的途径较少,作为公募基金市场唯一一只主要投资于白银期货的基金,白银LOF成为重要的间接投资工具,资金持续涌入推高了运作复杂性。

Wind数据显示,截至2025年12月末,白银LOF A份额已飙升至189.44亿元,相较于2025年三季度末增幅达185%。截至1月26日收盘,国投白银LOF的二级市场报4.183元,基金净值为2.9694,溢价率超40%。

国投瑞银基金称,即使基金净值本身并未下跌,投资者在高溢价时买入的份额仍可能因“溢价收窄”甚至转为“折价”而产生亏损——溢价越高,回撤风险越大。

另一方面,也有业内人士指出,该基金主要投资于上交所的白银期货合约。当前交易所为控制市场风险,对期货合约开仓数量实施限制,导致基金在面对申购时难以同步新增对应多头仓位。

1月26日晚间,上海期货交易所发布通知,调整白银、锡期货相关合约交易限额。这已是去年12月以来,上期所连续第四次收紧白银期货交易限额。市场人士分析,上期所近日多次对相关品种采取风控措施,并及时发布监管公告,明确向市场传递了严厉打击违规行为、维护交易秩序的态度和决心。近期贵金属和有色金属市场情绪较强,建议广大市场参与者防范风险、理性交易。

“若在此时放开申购,新进资金将无法按基金合同约定足额配置白银期货,只能转向债券等低收益资产。”公募内部人士认为,这不仅会稀释基金的整体收益,导致净值无法紧密跟踪白银价格走势,产生跟踪误差,也将直接损害原有持有人的利益。

Wind数据显示,当地时间1月26日,黄金与白银价格在创下历史新高后遭遇明显回调。现货白银盘中一度触及每盎司117.74美元的历史高点,涨幅逼近14%,但随后显著回落,日内涨幅不足1%。现货黄金同样波动剧烈,在盘中最高突破5110美元/盎司关口后,又一度向下跌破5000美元/盎司关口。

北京时间1月27日亚市早盘,现货黄金交投于5032美元/盎司附近,现货白银交投于107美元/盎司附近。截至发稿,COMEX白银期货报107.29美元/盎司,跌超7%。

对于白银后市,多家机构指出其涨势由多因素共同推动,但也提示短期回调风险正在积聚。

方正证券研报表示,白银相较黄金波动性更强、商品属性更突出;而工业属性构成了白银长期刚性需求的根本。从白银供需结构分析,白银供给相对稳定,近年来需求不断上升。供给方面,矿山银是白银的主要供给,但产量呈下降趋势;而再生银则逐渐成为白银供给的第二大来源。需求方面,目前工业需求仍是占白银需求主导地位,其中绿色经济推动工业需求增长;投资需求方面,白银投资以实物投资为主,金融投资呈现波动剧烈。

展望未来,方正证券认为白银的回调风险大于黄金,长期看好,但短期波动幅度需重点警惕。其中,工业需求长期刚性增长为白银价格提供核心支撑,短期受技术与产能波动存在变量;投资需求中期仍有增量空间,短期易受市场情绪与政策调控扰动。

光大期货指出,综合来看,白银在宏观避险与美元信用疑虑的支撑下趋势依然强劲,但持仓结构与极端比价指标均发出剧烈震荡的警示,后市行情或将进入高波动、高分歧的阶段。

澎湃新闻记者 丁欣晴

加载中...