白银基金突发公告,明起暂停申购!网友感叹:大腿都拍肿了......
长沙晚报
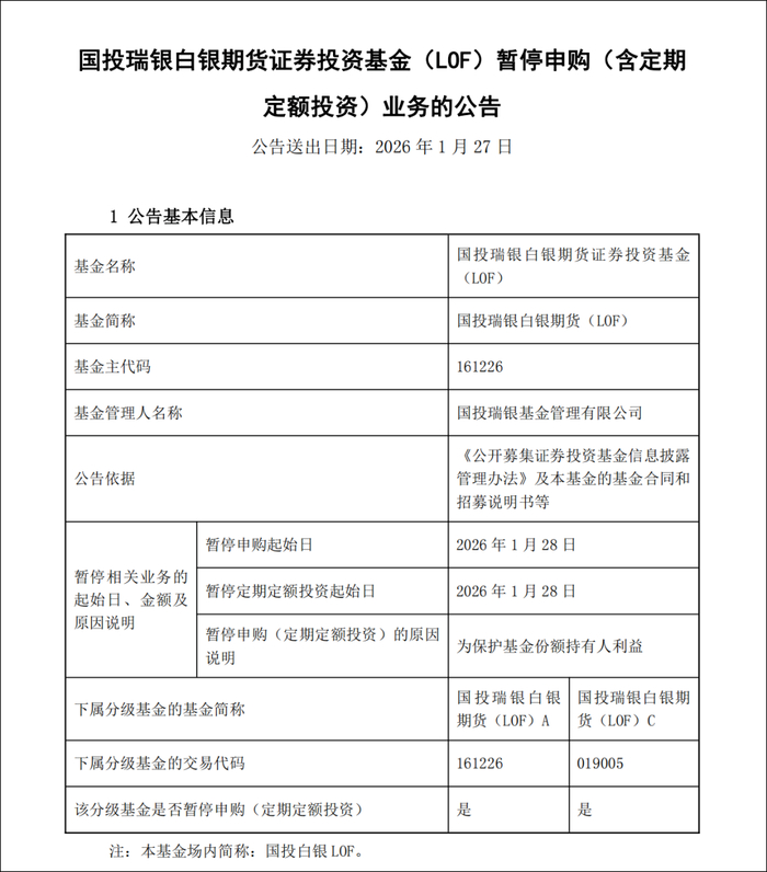
1月27日,国投白银LOF公告,为保护基金份额持有人利益,2026年1月28日起暂停申购(含定期定额投资)业务。据悉,这是全市场唯一一只主要投资于白银期货的基金产品。
2025年全年来看,白银涨幅已经明显超过黄金涨幅,这也让众多网友“纷纷上车白银”,消息一出,有网友称“刚跨一只脚,就关门了?”“有人大腿都拍肿了”。
1月27日,国投白银LOF公告,为保护基金份额持有人利益,2026年1月28日起暂停申购(含定期定额投资)业务。据悉,这是全市场唯一一只主要投资于白银期货的基金产品。
2025年全年来看,白银涨幅已经明显超过黄金涨幅,这也让众多网友“纷纷上车白银”,消息一出,有网友称“刚跨一只脚,就关门了?”“有人大腿都拍肿了”。