新浪财经

多航司调整涉日航线免费退改方案

中新经纬

关注

中新经纬1月26日电 国内多家航司26日发布日本航线免费退改新政策。

26日,外交部领事司提醒中国公民春节期间避免前往日本。

中国国航表示,根据外交部发布的出行提醒,为协助受影响旅客更好地安排出行,现发布国航涉及日本航线进出港航班客票特殊处置方案,具体内容如下:

一、适用条件

客票同时满足以下三点:

(一)在2026年1月26日12时(含)前购买或换开产生新票号的国航999开头的客票(包括里程奖励客票);

(二)客票未使用行程涉及旅行日期为2026年3月29日(含)至2026年10月24日(含)之间东京、大阪、名古屋、福冈、仙台、广岛、札幌、冲绳进出港的国航实际承运航班和挂CA航班号的代码共享航班;

(三)在2026年1月26日0时(含)以后申请客票变更或退票(以取消客票订座时间为准)。

二、客票变更及退票规则

如您未确定新的旅行时间,请在航班计划起飞时间前联系原购票渠道、国航客服热线95583或营业网点取消客票订座,待确定新的旅行时间后,按如下规则办理客票变更或退票。

(一)客票变更

在客票有效期内,首次变更免收变更手续费,但需收取子舱位差价及淡旺季差价,再次变更需依据客票使用条件办理。

(二)退票

您在客票有效期内,可以办理未使用航段退票,免收退票手续费。已按本通知原则办理过变更的客票如申请退票需按客票使用条件办理。

(三)变更航程及签转

如您希望变更航程或承运人,建议原客票办理退票后另购新票。

南方航空通知如下:

一、适用客票

2026年1月26日12:00(含)前购买或换开的南航784开头的客票,且客票未使用行程涉及旅行日期在2026年3月29日(含)至2026年10月24日(含)之间的日本进、出港(含经停)南航实际承运航班或使用CZ航班号的代码共享航班。

二、变更及退票规则

航班起飞前取消已定妥座位的旅客,可在客票有效期内按以下规则办理退改手续:

(一)客票变更首次变更至相同航程的南航实际承运航班,免收变更费,如发生票价价差按规定收取。再次变更需依据客票使用条件办理。

(二)退票在客票有效期内申请退票,免收退票费。已按上述原则办理过变更的客票如申请退票需按客票使用条件办理。

三、其他事项,按客票使用条件办理。

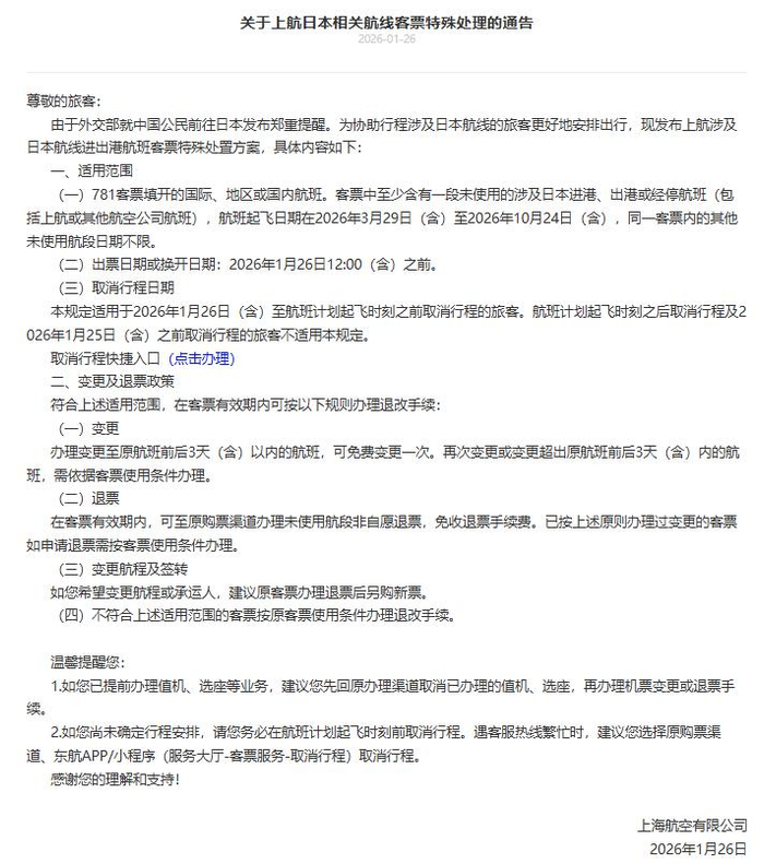
上海航空通知如下:

一、适用范围

(一)781客票填开的国际、地区或国内航班。客票中至少含有一段未使用的涉及日本进港、出港或经停航班(包括上航或其他航空公司航班),航班起飞日期在2026年3月29日(含)至2026年10月24日(含),同一客票内的其他未使用航段日期不限。

(二)出票日期或换开日期:2026年1月26日12:00(含)之前。

(三)取消行程日期

本规定适用于2026年1月26日(含)至航班计划起飞时刻之前取消行程的旅客。航班计划起飞时刻之后取消行程及2026年1月25日(含)之前取消行程的旅客不适用本规定。

二、变更及退票政策

符合上述适用范围,在客票有效期内可按以下规则办理退改手续:

(一)变更

办理变更至原航班前后3天(含)以内的航班,可免费变更一次。再次变更或变更超出原航班前后3天(含)内的航班,需依据客票使用条件办理。

(二)退票

在客票有效期内,可至原购票渠道办理未使用航段非自愿退票,免收退票手续费。已按上述原则办理过变更的客票如申请退票需按客票使用条件办理。

(三)变更航程及签转

如您希望变更航程或承运人,建议原客票办理退票后另购新票。

(四)不符合上述适用范围的客票按原客票使用条件办理退改手续。

四川航空通知如下:

一、适用范围

客票同时满足以下三点:

(一)在2026年1月26日15:00(含)之前使用876票证填开或换开的客票(包括里程兑免客票);

(二)旅行日期为2026年3月29日(含)至2026年10月24日(含)之间的客票,客票未使用行程涉及日本进出港川航实际承运航班及使用3U航班号的代码共享航班;

(三)在2026年1月26日0时(含)以后申请客票变更或退票。

二、变更及退票规则

航班起飞前取消已定妥座位的旅客,可在客票有效期内按以下规则办理变更、退票手续:

(一)变更

1.在客票有效期内,首次变更至川航实际承运的相同航线航班,免收变更手续费,如有票价差额须补齐票价及舱位差额。 再次变更需依据客票使用条件办理。

2.客票不得变更航程及承运人,如需变更航程或承运人,将原客票办理退票后另购新票。

(二)退票

在客票有效期内至原购票渠道免除退票费办理退票。

三、2026年1月25日(含)之前已办理自愿退票、变更业务的客票,不再返还已收取的退票/变更手续费和票款差价。

海南航空通知如下:

一、适用范围

自2026年1月26日0时(含)以后申请客票变更或退票(以取消订座时间为准),凡在2026年1月26日12时(含)前使用880国际票证填开或换开的客票(含积分兑换客票),行程涉及航班日期为2026年3月29日(含)至2026年10月24日(含)之间由海南航空实际承运的日本进出港航班。

二、变更及退票规定

(一)客票变更

在客票有效期内,首次变更至相同航程、相同舱等的海南航空实际承运航班,免收变更费,但需收取子舱位差价及淡旺季差价;再次变更按照客票使用条件办理。

(二)客票退票

在客票有效期内,旅客可至原购票地办理全部未使用航段退票,免收退票费。已按本通知原则办理过变更的客票如申请退票需按客票使用条件办理。

(三)上述变更、退票均须在航班计划出港时间前取消已定妥的座位。

三、其它

(一)不符合上述适用条件的客票,均按客票使用条件办理。

(二)本通知自2026年1月26日18:00起生效。在本通知生效前已办理完退票、变更业务的客票,不适用本政策。

春秋航空通知如下:

一、适用范围

适用于2026年1月26日12:00(含)前购买,且乘机日期2026年3月29日(含)至2026年10月24日(含)之间,由春秋航空(9C)实际承运的大阪、福冈、茨城、东京羽田、名古屋、札幌、佐贺、东京成田、冲绳、高松进出港航班。

二、特殊退改规定

符合上述适用范围的客票,自本通知发布时起,旅客在航班计划起飞前办理退票或变更的,可执行以下非自愿退改。

1、如选择退票,免收退票手续费,并建议您尽早办理,以免遗忘及变化给您造成不便。

2、如选择变更至由春秋航空(9C)承运的后续同航线航班,如发生票价价差按规定收取,免收变更手续费,免手续费办理仅限一次,免手续费变更后如需退票,需按客票使用条件办理。

3、2026年1月26日12:00(含)之前已经办理退票或变更的旅客不适用本规定。

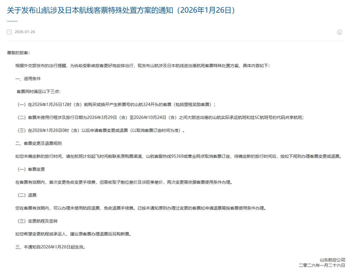
山东航空通知如下:

一、适用条件

客票同时满足以下三点:

(一)在2026年1月26日12时(含)前购买或换开产生新票号的山航324开头的客票(包括里程奖励客票);

(二)客票未使用行程涉及旅行日期为2026年3月29日(含)至2026年10月24日(含)之间大阪进出港的山航实际承运航班和挂SC航班号的代码共享航班;

(三)在2026年1月26日0时(含)以后申请客票变更或退票(以取消客票订座时间为准)。

二、客票变更及退票规则

如您未确定新的旅行时间,请在航班计划起飞时间前联系原购票渠道、山航客服热线95369或营业网点取消客票订座,待确定新的旅行时间后,按如下规则办理客票变更或退票。

(一)客票变更

在客票有效期内,首次变更免收变更手续费,但需收取子舱位差价及淡旺季差价,再次变更需依据客票使用条件办理。

(二)退票

您在客票有效期内,可以办理未使用航段退票,免收退票手续费。已按本通知原则办理过变更的客票如申请退票需按客票使用条件办理。

(三)变更航程及签转

如您希望变更航程或承运人,建议原客票办理退票后另购新票。

厦门航空通知如下:

一、适用客票

2026年1月26日12:00(含)前购买或换开的厦航731 开头的客票,且客票未使用行程涉及旅行日期在2026年3月29日(含)至2026年10月24日(含)之间的日本进、出港(含经停)厦航实际承运航班或使用MF航班号的代码共享航班。

二、变更及退票规则

在航班起飞前取消已定妥座位的旅客,可在客票有效期内按以下规则办理退改手续:

(一)变更

首次变更至相同航程的厦航实际承运航班,免收变更费,如发生票价价差按规定收取。再次变更需依据客票使用条件办理。

(二)退票

在客票有效期内申请退票,免收退票费。已按上述原则办理过变更的客票如申请退票需按客票使用条件办理。

(三)变更航程或签转

如您希望变更航程或承运人,建议原客票办理退票后另购新票。

(四)已办理自愿变更退票的客票不补退。

(五)不符合上述适用范围的客票按原客票使用条件办理。

在此之前,多家航司已于2025年11月15日发布日本航线客票处理通知,2025年12月31日前日本进、出港(含经停)的航班免费退改签。2025年12月5日,多家航司再发布调整涉及日本航线客票特殊处置方案的通知,2026年3月28日(含)前出行的涉及日本进港、出港或经停航班可免费退改。(中新经纬APP)

加载中...