新浪财经
国投白银LOF:1月28日起暂停申购
财联社APP
财联社官方账号
01.26
21:30
关注
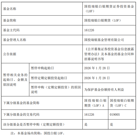
财联社1月26日讯,国投
白银
LOF公告,将于1月28日起暂停申购(含定期定额投资)业务。
加载中...
视频
直播
美图
博客
看点
政务
搞笑
八卦
情感
旅游
佛学
众测